就在刚刚,万达商业发布公告称,在其今日召开的临时股东大会上,万达商业向香港联交所撤回H股上市的决议获得了通过。这一结果让一直备受关注的万达商业私有化进程向前迈出了关键的一步。业内普遍预计,年内万达商业就可以完成港股退市。(文末附公告原文)

以万达商业截止2015年底超过1800亿元的净资产规模来看,市场预期未来万达商业在A股的市值规模将达到5000亿元到6000亿元规模,届时将成为一只罕见的大蓝筹股。

万达商业回归a股最新进展_万达市值_万达市值变化

要约价格较发行价上浮10%

在这场大规模私有化交易中,万达商业的联合要约人给出了52.8港元的定价,较一年多前公司IPO时的48港元发行价上浮了10%,而较万达商业首次刊发有关私有化要约意向公告前的交易日收盘价,即3月29日的收盘价溢价了44.5%。从盘面上来看,万达商业的股价在过去的一个多月时间里,从每股45.7港元上涨至每股51港元附近。有业内人士分析认为,这也表现出了普通投资者对于这一要约价格的认可。

“万达商业曾经顶着港交所当年最大IPO登陆了资本市场,然而在港上市之后却没有享受到投资者高级别的礼遇。”有业内人士称,万达商业市值被低估是行业共识。对此,万达商业董事长丁本锡在股东周年大会上表示,香港市场用自己的尺子来衡量万达商业的商业模式,绝对是对不上路。

而易居研究院智库中心研究总监严跃进也分析认为:“万达H股退市,一个很重要的原因是投错了资本市场。H股市场上万达的表现其实一般,投资者不会单纯凭借企业规模或者万达商业项目的扩张就会给予较高的估值。”

将以IPO方式回归A股 预计市净率1.2倍

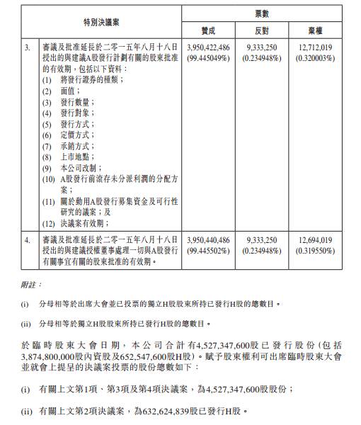
当然,H股的私有化并不意味着万达商业告别资本市场,在H股私有化的同时,万达商业正在积极推进A股的IPO。据一位接近万达方面的消息人士透露,同样在8月15日的临时股东大会上,万达商业的董事会亦提请股东大会延长A股公开发行有关事宜的有效期。

事实上,万达商业万董事会秘书许勇在5月25日举办的2015年度股东周年大会时就曾经披露过万达商业私有化回归A股的相关内容。他在会议上称:万达商业回归A股仍将采用IPO的形式。而根据8月4日中国证监会公布的新股发行审核状态,万达商业仍处于已受理阶段。

“发行A股除了可以极大的提升万达商业的企业形象,拓宽其融资渠道及增加企业的运营资金之外万达市值,更重要的是可以透过吸引大型机构及中小投资者,增强资本市场对于公司的认可度。”

前述消息人士对V房产(beijing_house)表示“在市场看来,万达商业由H股转向A股更有利于获得一个合理的估值。一方面,A股市场对于大型优质蓝筹股关注度较高;另一方面,目前万达商业的主要消费客户群都集中在内地,内地市场对于万达商业的战略构架和竞争优势的认可度也更高。”

“以万达商业截止2015年底超过1800亿元的净资产规模来看,市场预期未来万达商业在A股的市值规模将达到5000亿元到6000亿元规模,届时将成为一只罕见的大蓝筹股。”该消息人士进一步表示。

按照万达商业所披露的A股新股发行计划,总计发行不超过2.5亿股新股,募集资金120亿元万达市值,折算下来平均每股发行价为48元人民币。这一定价对应万达商业2015年底每股39.85元人民币的净资产,市净率只有1.2倍,要低于与之规模相当的万科A、保利地产、绿地控股等。

私有化已“水到渠成”

“万达私有化面临部分股东的阻拦,但现在被股东大会通过,那么基本上认为问题不大。”对于万达商业股东大会通过私有化的决议,部分业内人士分析认为,这可以用“水到渠成”这样一个概念来定义或概括。“对于万达而言首码项目,万达H股退市的主要不确定因素在于若是有部分大股东反对,那么他们依然会搜集各类证据来论证退市的不合理性。”

不过也有一些因素可能对退市的进度造成一定的影响,严跃进就举例表示:“A股市场部分监管政策收紧的话,也会使得此类要退市的房企会有‘忐忑不安’的心情;此外,万达投资文化产业非常耗钱,这也是万达目前相对较为头痛的地方。不过总的来说,在股东大会批准之后,这些都不足以阻击到万达的私有化进程。”

公告原文

万达市值变化_万达商业回归a股最新进展_万达市值

万达商业回归a股最新进展_万达市值_万达市值变化

万达商业回归a股最新进展_万达市值变化_万达市值

万达商业回归a股最新进展_万达市值_万达市值变化

万达市值_万达市值变化_万达商业回归a股最新进展

万达商业回归a股最新进展_万达市值_万达市值变化

万达商业回归a股最新进展_万达市值变化_万达市值

万达市值变化_万达市值_万达商业回归a股最新进展

万达商业回归a股最新进展_万达市值_万达市值变化

万达商业回归a股最新进展_万达市值_万达市值变化

万达市值变化_万达市值_万达商业回归a股最新进展

万达市值变化_万达商业回归a股最新进展_万达市值

万达市值_万达商业回归a股最新进展_万达市值变化

万达市值_万达商业回归a股最新进展_万达市值变化

采写:陈禹铭

发表回复

您的电子邮箱地址不会被公开。 必填项已用*标注