6月12日,公安部网站发布《关于不再要求提供有关规章设定证明事项和取消有关规范性文件设定证明事项的通知》、《关于第二批不再要求提供有关规章设定证明事项和取消有关规范性文件设定证明事项的通知》。
其中明确:经报部领导批准,公安部决定对第二批有关规章设定的12项证明事项不再要求提供,对有关规范性文件设定的1项证明事项予以取消。
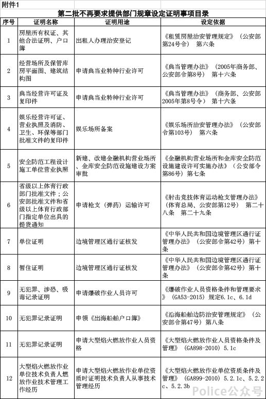
以下是《第二批不再要求提供部门规章设定证明事项目录》
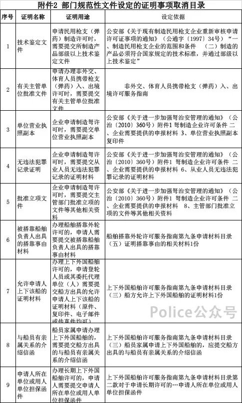
以下是《第二批部门规范性文件设定证明事项取消目录》
而在2018年11月1日,公安部就已经下发《关于不再要求提供有关规章设定证明事项和取消有关规范性文件设定证明事项的通知》,这就是第一批不再要求提供部门规章设定证明事项。以下是首批《不再要求提供部门规章设定的证明事项目录》——
以下是首批《部门规范性文件设定的证明事项取消目录》
只要符合以上这些情况,相关证明都不用再开具了!
但是如果属于其他情况,又需要开具相关证明,那就必须知道,不是所有证明都是由公安开具的——
这18种证明公安不开了,该找谁?
1、身份信息证明
居民身份证和户口簿是公安机关为公民发放的法定身份证件,派出所无须再出具身份信息证明。
解决办法:对于丢失或损坏的,可到公安机关身份证办证中心补办,同时可办理临时身份证(2个工作日即可领取)。公安机关在补办身份证上没有附加条件,因此,派出所不予出具个人身份证明。
2、健在、死亡证明
确定公民生存、死亡是卫生防疫部门的责任,应由卫生防疫部门负责确定。派出所不予出具证明。
解决办法:根据公安部的规定政审证明去哪里开,确定公民生存、死亡是卫生防疫部门的责任,应由卫生防疫部门负责确定。
民警在实践中总结了多种办健在证明的方式。比如,买一份当天新出版的报纸和本人合影、直接通过QQ视频等等。
3、实际居住地证明
派出所负责户口登记,是否实际居住派出所属于不知情项目加盟,因此,派出所不予出具证明。
解决办法:办理实际居住证明,可到社区(村)委会办理,要提供房产证、租房证明、身份证等个人资料。
4、违法犯罪记录证明
违法犯罪记录是公安机关内部掌握情况。对个人不予出具。
解决办法:根据公安部的最新规定,公安机关不对个人出具违法犯罪记录证明,并解释,国家行政、司法机关政审、调查或企事业单位重要岗位人员任用需要调查了解的,应由需要单位派人持有效证件及单位介绍信,到公安派出所申请给予出具证明。不过,在具体实践中,对于出国等非招聘类事由需要出具个人违法犯罪记录证明的,基层派出所同样受理。
5、居民身份证从15位升至18位后,原号码不变,需要证明是同一人的
解决办法:登录互联网自行查询核对。
6、因非公安机关原因将姓名填错,如:银行存单、保险单、学校、单位等档案中姓名同音不同字,需要证明是同一人的
解决办法:应到公证机关进行公证。
7、居民身份证丢失或损坏政审证明去哪里开,需要乘机、取款、报名、考试等,需出具居民身份证明的
解决办法:可补办身份证,同时可办理临时身份证。
8、偿还能力证明
解决办法:应到公证机关进行公证证明。
9、亲属关系证明
解决办法:应到公证机关进行公证。
10、家庭收入状况证明
解决办法:应到公证机关进行公证。
11、婚姻状况证明
解决办法:应到民政部门开取证明。
12、居民身份证丢失证明
解决办法:可补办身份证,同时可办理临时身份证。
13、人员失踪证明
解决办法:应向人民法院申请出具证明。
14、保险事故证明
解决办法:保险公司有专人负责事故现场勘查。
15、各类证件、印章的丢失证明
解决办法:派出所给予出具报案登记证明,只证明该人曾报过案登记,至于是否丢失派出所不知情,不予出具证明。
16、非组织行为索取现实表现证明
解决办法:现实表现证明属于政审范畴,应由组织出面了解,个人索取属于非组织行为。
17、房产情况证明
解决办法:应到责任单位房产部门或公证机关索取证明。
18、本人持招工单位调查表,让派出所出具现实表现证明的
解决办法:让就业者本人到派出所政审,是对就业者一种歧视,是违法的。确因工作需要应由组织出面进行外调。
