厦大财务处_厦大的财务管理怎么样_厦大财务处在哪

厦门大学信息学院2020级研究生

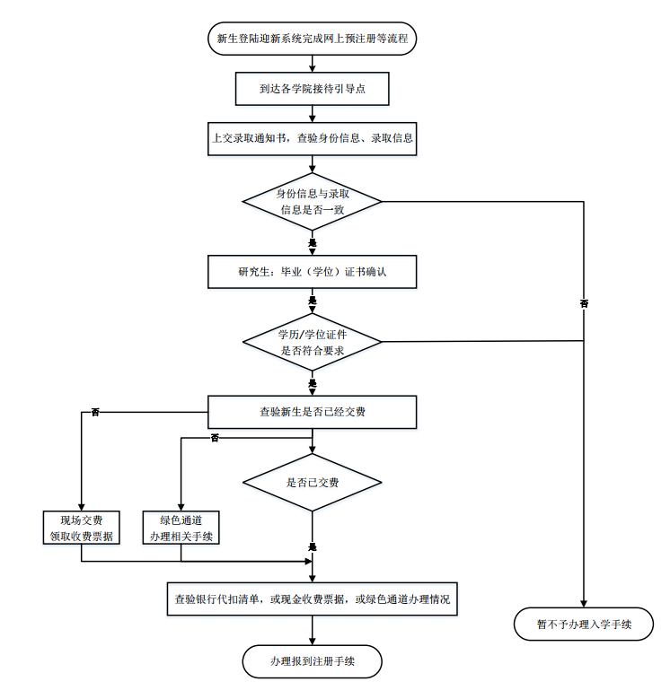
新生入学

须知

厦大财务处_厦大的财务管理怎么样_厦大财务处在哪

厦大财务处_厦大的财务管理怎么样_厦大财务处在哪

亲爱的同学:

祝贺您被录取为厦门大学信息学院2020级研究生新生!

明天就是激动人心的开学之日啦!

大家有做好准备吗!

小编细心地为大家送上开学注册小Tips!

请大家收好!提前做好各项准备哦!

厦大财务处_厦大的财务管理怎么样_厦大财务处在哪

首先注意报到时间!

1. 新生(不含国际生,港澳台学生)须于9月11日(8:00-22:00)到校办理入学报到、注册手续。

2. 入学报到、注册当天,新生须持的相关材料有:

!

录取通知书

!

本科学历/学位证书以及复印件

!

身份证原件(或户口簿原件)以及复印件

!

学费完费/缴费凭证(电子发票)打印件

Tips:电子发票长这个样子哦!大家可注意邮箱是否收到邮件或可登入厦门大学财务处微信公众号登入个人信息后——点击缴费——点击马上缴费——点击左上角——点击已缴费查询获取电子发票然后打印出来上交哦!

厦大财务处在哪_厦大财务处_厦大的财务管理怎么样

3. 因故不能按期报到者须提前以书面的形式并附有关证明,向学院请假,经同意后方可延期报到。未请假、请假未被批准或请假逾期两周仍未报到者视为放弃入学资格。

大家的健康码准备好了吗!

1. 疫情常态化防控期间,为做好疫情防控工作,校园实施封闭管理,随行的家长无法进入校园,请新生做好相应准备,轻装简从。

2. 根据相关规定,学校需掌握新生入学前14天的身体健康状况,请新生配合学院做好身体健康信息申报。

3. 请新生关注属地相关疫情防控政策,提前下载闽政通APP取得“八闽健康”绿码,并通过“i厦门”微信公众号完成入厦信息登记。

还没获取健康码的同学,看到这里就赶紧下载吧!

闽政通APP

4. 新生入学后,应该严格遵守我校新型冠状病毒肺炎疫情防控工作要求,配合学校做好日常管理工作。如违反相关规定,我校将根据情况予以处理。

报道的流程你真的熟知了吗!

厦大财务处在哪_厦大财务处_厦大的财务管理怎么样

同学们,来校报到前,请先登入迎新系统完成网上报道!

到校后,请携带注册所需材料

//先到思明校区自钦楼信息学院迎新注册点处办理报到、注册手续。

Tips:自驾的同学可统一从思明校区西门或东门下车后进入校园或进入厦大访客中心后进入,但注意同行家长不能入校。学校在科艺中心广场处已安排引导员,找不到学院迎新注册点的同学,可以进行询问哦!

//最后到海韵学生公寓园区办理入住手续。

Tips:思明校区嘉庚广场处(靠颂恩楼处)已设置班车可前往海韵学生公寓,同学们可携带行李乘坐班车前往公寓办理入住手续,客车每半小时一班或人满即开。

其他材料(包括新生的个人档案、户口、组织关系、照片等)待学院统一通知后再递交。

温馨提示与安全必读!

1. 报到时,行李只能交给佩有学院迎新标志的工作人员帮助运送。注意妥善保管个人财物,大额现金应及时存入银行。

2. 迎新期间交通拥堵,停车不便,新生及家长尽量使用公共交通工具前往报到。

3. 新生应按规定在学校安排的宿舍床位住宿。确因特殊原因在校外住宿的,需经学院批准。

4. 学生宿舍每间每月给予相应的水电定额免费用量,超过定额部分由学生自理。

5. 草席、被褥、蚊帐等日常生活用品由住宿学生自备。

6. 根据《厦门经济特区生活垃圾分类管理办法》,学生住宿期间应当遵守生活垃圾分类与减量的规定,减少生活垃圾产生,分类投放生活垃圾兼职赚钱,履行生活垃圾产生者的责任。

7. 学生住宿期间需遵守有关消防规定,不得私自购买洗衣机、电冰箱等大型家用电器及大功率电器。

8. 报到期间,人流量大,人员成分复杂,新生及家长应注意人身、财产安全厦大财务处,不轻信陌生人,不轻易将家庭住址及电话透露给陌生人,注意防骗(短信诈骗)、防盗。

9. 为安全起见,不得搭乘非法营运车船,不得到海里以及无安全设施、无救护人员的水域游泳。

小编寄语

收拾好行囊,看了小编的Tips,希望各位同学明天能顺利注册、入住,至此开启幸福充实的厦园时光!若中途有问题,记得求助我们的志愿者哦!最后厦大财务处,祝同学们开学快乐,同时记得关注学院微信公众号,及时获取新鲜的学院资讯哦!

厦大财务处_厦大的财务管理怎么样_厦大财务处在哪

厦大的财务管理怎么样_厦大财务处在哪_厦大财务处

厦大的财务管理怎么样_厦大财务处在哪_厦大财务处

发表回复

您的电子邮箱地址不会被公开。 必填项已用*标注