之前我们发布了一篇文章☛后台有小伙伴问:想知道考研英语英语一和英语二的区别,以及两类英语考试难度是否一样,今天我们就来看看吧。

考研英语分为英语一和英语二,那么二者有什么区别?准备考研的你在初试时是考英语一还是英语二呢?

一、适用专业不同

1、只适用英语一的专业

学硕:所有学术硕士全部适用(十三门类)。其中考研英语二相当于几级考研英语二相当于几级,其它语种、外国语言文学专业第二外语、单独考试外语可由招生单位设置自命题科目,也可选用全国统考科目。

专硕:临床医学(1051)、口腔医学(1052)、公共卫生(1053)等10类专业硕士。

2、只适用英语二的专业

学硕:无

专硕:工商管理(1251)、公共管理(1251)、会计(1253)等7类专业硕士。

3、选用英语一或英语二的专业

学硕:无

专硕:金融(0251)、应用统计(0252)、税务(0253)等30类专业硕士。

4、不适用英语一或英语二的专业

学硕:无

专硕:翻译(0551)

二、考试题材不同

英语一的题材和体裁没有明确限制;

英语二要求考生应能读懂不同题材和体裁的文字资料,题材包括经济、管理、社会、文化、科普等,体裁包括说明文、议论文和记叙文等。

三、试题难度不同

英语一与英语二对考生词汇、语法掌握程度的考察深度不同。

英语一和英语二的大纲规定考查词汇范围一致。英语二要求考生较熟练地掌握5500个左右常用英语词汇以及相关常用词组。英语一的考查除满足英语二的要求外,还要求考生掌握词汇之间的词义关系以及词汇生成的基本知识。

英语二大纲规定了总共有八个语法点,而英语一大纲关于语法的规定则较为概念化,没有专门列出对语法知识的具体要求项目加盟,语法复习范围更为宽泛,任务量较大。

四、大纲对比

1、考查目标

考研英语一

英语考研难不难_考研英语难度区别_考研英语二相当于几级

考研英语二

考研英语难度区别_考研英语二相当于几级_英语考研难不难

2、试卷结构

考研英语一

英语考研难不难_考研英语二相当于几级_考研英语难度区别

考研英语二

英语考研难不难_考研英语难度区别_考研英语二相当于几级

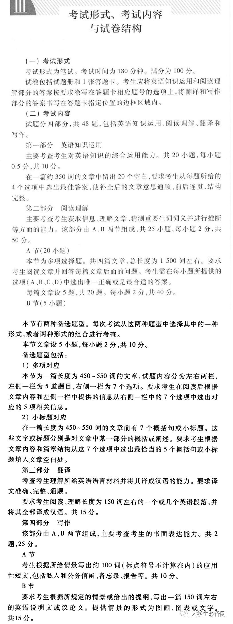
3、考试形式、考试内容与试卷结构

考研英语一

考研英语二相当于几级_英语考研难不难_考研英语难度区别

考研英语二

考研英语难度区别_考研英语二相当于几级_英语考研难不难

发表回复

您的电子邮箱地址不会被公开。 必填项已用*标注