遗憾英语怎么读_遗憾的英语_遗憾英语名词

距离2023年高考仅有40天!

不论是高一、高二还是高三的学生,英语一定是很多同学考试成绩的“重灾区”!

到底怎么学好英语,众说纷纭,但是你一定听过这样的话:“拒绝‘哑巴英语’,不管水平怎么样,开口练习最重要!”

事实真的如此吗?

不!当“哑巴”其实是语言学习必须的过程!

遗憾英语怎么读_遗憾的英语_遗憾英语名词

语言学家克拉申认为,无论成人或儿童,在掌握说话能力前,都会有一个“语言沉默期”。

这个沉默期会持续相当长的时间,直到掌握的量达到一定程度而有足够的自信时,才可能说话。

处于语言沉默期的人绝不是单纯的沉默,而是在进行大量的“可理解输入”。

当他们开口说话,不是语言学习的开始,而是“输入”的结果!

遗憾英语名词_遗憾的英语_遗憾英语怎么读

“阅读是成功习得第二语言的最佳路径。”

可是,为什么我们学了那么久的英语,感觉自己仍然处于“语言沉默期”呢?

因为太多人在长时间无效输入!

遗憾英语怎么读_遗憾的英语_遗憾英语名词

最好的输入材料需要满足三个条件:

可理解 (comprehensible)

有趣(interesting)

足量(sufficient quantity)

显然,现在的高中英语也越来越重视输入材料的重要性。

遗憾英语怎么读_遗憾英语名词_遗憾的英语

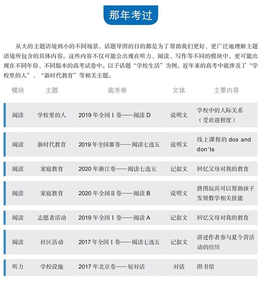
新课标明确了3类主题语境、10个主题群、32个主题语境、23个知识内容、32个具体要求。

新高考英语阅读更多地围绕具体的【主题语境】进行考察,要求考生能够运用语言技能获取知识遗憾的英语,重视对语篇的赏析理解,探究文化内涵。

这意味着学生在课堂上被动进行主题语境的学习远远不够,在平时也要主动输入!

既然有效的输入材料这么重要,要去哪找呢?

别焦虑,已经有人替你整理好了!

《新高考英语 主题语境 刻意学习 抢分训练》

让你思维放大招 稳拿90+分的题目

遗憾英语名词_遗憾的英语_遗憾英语怎么读

遗憾英语名词_遗憾的英语_遗憾英语怎么读

遗憾的英语_遗憾英语名词_遗憾英语怎么读

遗憾英语名词_遗憾的英语_遗憾英语怎么读

这套书的教研有多牛?

网易有道+启思教育

▴网易有道多年来致力于为教师与学生提供全链条教育与学习解决方案。在英语学习方面,深谙广大学生英语学习痛点,以新中高考教学平台为支撑,以强大技术与数据分析为支点,帮助学生找到英语能力素养提升的定制化学习方法。

▴启思教育多年来深耕于英语中高考的练习、评测和命题领域。使用启思编写的试卷人次已超过1500万。对高中真题多年探究,结合高中英语新课标,启思教育创作了优质的主题语境供高中学生进行梯度阅读与测评,为学生提供主题语境阅读能力提升方案营销引流,帮助学生提升英语综合学习能力与整体素养。

这套书厉害在哪?

01

应对新高考新课标

提供超优解

对应新高考、新课标、新教材

包含高频考点梳理

为你提供超优解

遗憾的英语_遗憾英语怎么读_遗憾英语名词

02

一书三册 学习更高效

组合出击,一书三册,学习更高效!

一本书包含:主题讲解册+语篇练习册+答案精析册

全方位输入练习,扫空学习盲点!

遗憾英语名词_遗憾的英语_遗憾英语怎么读

遗憾的英语_遗憾英语名词_遗憾英语怎么读

03

244张思维导图

吃透32大主题语境

244张中英双语导图,呈现子主题项所涉及的基本要素和正反观点与内容。

建立起导图语境与思维方向,熟悉新课标32个语境要素、重点词汇和语法。

遗憾英语名词_遗憾英语怎么读_遗憾的英语

04

200+篇精选语篇

助你一本通关

78篇阅读理解

38篇七选五

33篇完形填空

41篇语法填空

精选200+篇原创语境阅读,尽可能囊括高考阅读全题型,提升英语阅读思维!

遗憾的英语_遗憾英语怎么读_遗憾英语名词

遗憾英语名词_遗憾英语怎么读_遗憾的英语

05

海量线上资源 助力自主学习

有道写作进行线上批改

自己为作文把脉,为你提供24小时随时在线的作文老师!

遗憾英语怎么读_遗憾的英语_遗憾英语名词

有道同学小程序,200+分钟高考英语视频宝典,全方位备考!

遗憾英语名词_遗憾英语怎么读_遗憾的英语

06

学习日程卡 扫码拆惊喜

学习日程卡,帮你规划好每一寸光阴,攒下每一寸金!

更有9科知识点思维导图易错点,扫码拆惊喜,全部收入囊中!

遗憾的英语_遗憾英语怎么读_遗憾英语名词

遗憾英语怎么读_遗憾的英语_遗憾英语名词

这套书适合谁?

遗憾英语怎么读_遗憾的英语_遗憾英语名词

问:我是高一的,用这本书会不会太早了?

答:高一高二配合教材打好基础,培养阅读理解能力;高三复习,以主题语境为指导,专题突破遗憾的英语,抢分提升!

遗憾英语怎么读_遗憾的英语_遗憾英语名词

问:各地各校学习教材版本不一,学习进度也不一致。我的教材适用吗?

答:这本书综合了各主流版本教材内容,也渗透了新教材及新高考的内容,适合全国各地区学生使用,不受教材版本的限制。

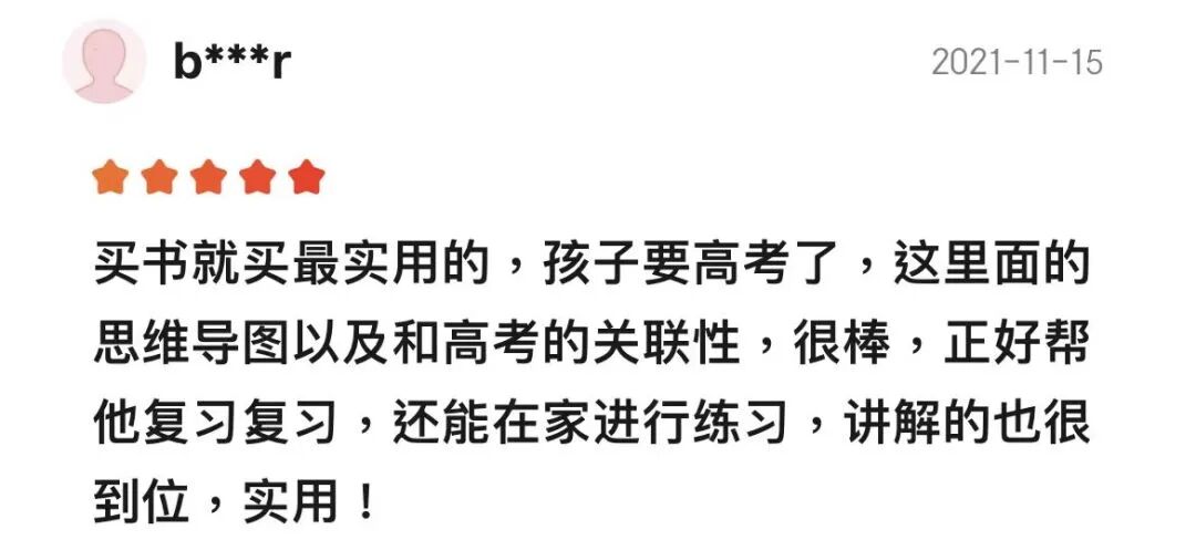
买过的人怎么评价?

好评如潮!学生反馈资料非常有用,家长直言“有了这套书对孩子的学习更放心了!”

遗憾英语怎么读_遗憾的英语_遗憾英语名词

遗憾英语怎么读_遗憾的英语_遗憾英语名词

遗憾英语怎么读_遗憾英语名词_遗憾的英语

遗憾英语怎么读_遗憾英语名词_遗憾的英语

遗憾英语名词_遗憾的英语_遗憾英语怎么读

遗憾英语怎么读_遗憾英语名词_遗憾的英语

《新高考英语 主题语境 刻意学习 抢分训练》

限时特惠 低至三折

已有3000+人抢购

数量有限,先到先得!

名额即将截止!

抢购人数火速上升中!

遗憾的英语_遗憾英语怎么读_遗憾英语名词

遗憾英语怎么读_遗憾的英语_遗憾英语名词

遗憾的英语_遗憾英语名词_遗憾英语怎么读

遗憾英语怎么读_遗憾的英语_遗憾英语名词

遗憾的英语_遗憾英语怎么读_遗憾英语名词

遗憾的英语_遗憾英语怎么读_遗憾英语名词

遗憾的英语_遗憾英语怎么读_遗憾英语名词

遗憾英语名词_遗憾的英语_遗憾英语怎么读

遗憾的英语_遗憾英语怎么读_遗憾英语名词

遗憾英语名词_遗憾的英语_遗憾英语怎么读

发表回复

您的电子邮箱地址不会被公开。 必填项已用*标注