实际工作中,我们很多公司都会遇到资金不充足,公司需要向个人股东及其他自然人大量借款的情况费用类科目借贷怎么记,于是股东就直接将款项打入公司对公账户,然后款项就直接用于公司日常的经营支出,再然后呢?没有再然后了,合规吗?当然不合规!有风险吗?风险大大的!那怎么做合规又规避风险呢?今天小财就跟你们来说一说。

负债类科目借贷方向_费用类科目借贷怎么记_费用类科目借贷方向

费用类科目借贷方向_负债类科目借贷方向_费用类科目借贷怎么记

01

公司向个人借款支付利息

5个涉税注意点

注意点1:要有借款合同或协议

企业与个人之间要签订借款合同,并在借款合同中注明借款的用途必须是用于公司正常经营,从而体现企业与个人之间的借贷是真实、合法、有效的,并且不具有非法集资目的或其他违反法律、法规的行为,

这是利息费用能否在企业所得税前扣除的最基本的前提。

注意点2:要取得合法有效的凭证

支付借款利息必须取得银行出具的利息计息单或者正式增值税发票;

若是支付个人的利息费用类科目借贷怎么记,需要个人去国税部门代开利息的发票,否则在企业所得税前不得扣除。

注意点3:要代扣利息的个人所得税

个人借款给非金融企业取得的利息收入,属于债权性股息所得,按照《个人所得税法》的规定,应当按照”利息、股息、红利所得”项目缴纳个人所得税,税率为20%。

注意点4:个人要按照“贷款服务”缴纳增值税

(财税〔2016〕36号文件规定:

贷款服务,是指将资金贷与他人使用而取得利息收入的业务活动,各种占用、拆借资金取得的收入,按照贷款服务缴纳增值税.;

因此,个人将资金贷与他人使用而取得利息收入的应该缴纳增值税。

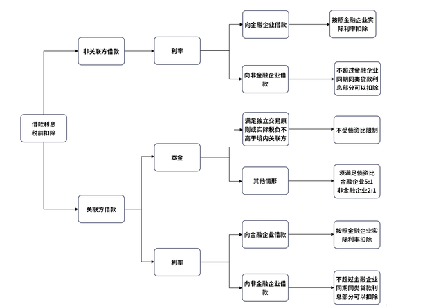
注意点5:若借款人为股东个人要遵循关联方利息扣除标准

若是该借款属于公司向股东的借款,那么支付股东个人的利息就要须按企业关联方利息支出税前扣除的标准扣除。

《财政部、国家税务总局关于企业关联方利息支出税前扣除标准有关税收政策问题的通知》(财税[2008]121号),企业实际支付给关联方的利息支出,不超过以下规定比例和税法及其实施条例有关规定计算的部分,准予扣除,超过的部分不得在发生当期和以后年度扣除;

企业实际支付给关联方的利息支出,其接受关联方债权性投资与其权益性投资比例为:

(一)金融企业为5:1;

(二)其他企业为2:1.

因此公司支付股东的利息金额能否税前扣除一定要注意债权性投资与其权益性投资比例是否超过了2倍。

02

注意!企业向个人借款

会计务必做好以下检查

其实,作为会计人员,遇到这样的情况,不要惊慌失措。对于企业向个人的借款,从以下几个方面进行即可:

1、查看是否签订了借款合同,合同是否明确了借款用途、借款金额、时间和利率。

2、查看借款人是否提供了代开的发票。

3、查看借款利率水平是否不高于同期同类银行贷款利率,超过部分的利息无法税前抵扣。

4、判断借款人是否是公司的关联方,如股东借款给企业,关联债资比限制,金融企业为5:1,其他企业是2:1。超过部分的利息无法税前抵扣。

5、对于自然人代开发票部分,需要企业在支付个人借款利息时,代扣代缴个税。

下面,我们就给大家具体聊一下:企业向个人支付的借款利息的涉税处理,以及会计处理。

03

企业向个人借款支付利息

涉税处理大全

企业向个人借款支付利息,需要注意的税务问题有以下几个方面:

1.企业所得税

公司发生的经营性借款利息支出税前扣除需取得发票、满足关联借款的债资比要求,利率水平不高于同期同类银行贷款利率等,另外还需要考虑股东出资是否缴足等特殊情形。

(1)取得发票

企业对个人的利息支出,超过“小额零星”标准的需要个人在税务局申请代开发票作为税前扣除凭证。

不需要发票的情况

支付个人500元/次(或者每日累计500元)以下的零星支出,不需要发票,可以凭自然人开具的个人收据在企业所得税前扣除。

(2)满足债资比及利率水平的要求

①非关联方借款

支付给个人利息,满足下列条件且不超过金融企业同期同类贷款利息部分可以税前扣除。

企业与个人之间的借贷是真实、合法、有效的,并且不具有非法集资目的或其他违反法律、法规的行为;

企业与个人之间签订了借款合同。

②关联方借款

支付给关联方个人的利息,需满足债资比且不超过金融企业同期同类贷款利息部分可以税前扣除。

费用类科目借贷怎么记_负债类科目借贷方向_费用类科目借贷方向

(3)公司发生的经营性借款利息支出不得在计算企业应纳税所得额时扣除

凡企业投资者在规定期限内未缴足其应缴资本额的,该企业对外借款所发生的利息,相当于投资者实缴资本额与在规定期限内应缴资本额的差额应计付的利息中创网,其不属于企业合理的支出,应由企业投资者负担,不得在计算企业应纳税所得额时扣除。

2.增值税与附加税

个人向企业借款取得的利息,属于增值税应税范围,企业向个人支付利息时,个人需要缴纳增值税及附加税。

在以下两种情况下不需要缴纳增值税及附加税

(1)个人取得的借款利息收入低于500元/次,免征增值税。

(2)在2022年4月1日至2022年12月31日期间,个人取得的借款利息收入,免征增值税。

3.个人所得税

个人取得的利息收入需要按“股息、利息、红利所得”依20%税率纳税。单位在支付个人借款利息时,应按税法规定代扣代缴个人所得税。

4.印花税

企业与个人签订的借款合同,按照《印花税法》规定,不需要缴纳印花税。

04

借款的账务处理

个人把资金借给了企业,企业自然需要将之确认为债务。要特别说明的是,会计在进行账务处理时,不能记作“短期借款”或“长期借款”。“短期借款”和“长期借款”科目主要核算企业向金融机构的借款,企业向个人借款只能通过“其他应付款”科目进行核算,明细科目可设定为借款人姓名(如“张三”)。

借款时的分录为:

借:银行存款

贷:其他应付款—张三

还款时的分录为:

借:其他应付款—张三

贷:银行存款

企业向借款人支付利息,要记得需要代扣代缴个税,利息确认为“财务费用”即可。

借:财务费用—借款利息

贷:银行存款

其他应付款—代扣张三个税

发表回复

您的电子邮箱地址不会被公开。 必填项已用*标注