51学习网
  • 首页
  • 网赚项目
  • 吸粉引流
  • AI课程
  • 电商运营
  • 脚本源码
  • 综合教程
  • 免费专区
  • 升级VIP
  • 站长加盟
登录

报名

宜宾市人力资源考试官网 【宜宾招聘】宜宾三江汇智人力资源服务有限公司关于招聘派驻工作人员的公告——宜宾找
生活百科

宜宾市人力资源考试官网 【宜宾招聘】宜宾三江汇智人力资源服务有限公司关于招聘派驻工作人员的公告——宜宾找

宜宾招聘公告宜宾三江汇智人力资源服务有限公司(简称“三江汇智”)系三江集团美成投资公司下属全...
2年前 310
东莞中考报名网站登录 东莞2019年中考4月2日起报名
生活百科

东莞中考报名网站登录 东莞2019年中考4月2日起报名

又到一年中考季,东莞市教育局日前正式印发《关于做好2019年初中学业水平考试与高中阶段学校招...
2年前 1.1K
全国研究生招生学科专业目录索引 中国人民公安大学2020年博士研究生招生简章
生活百科

全国研究生招生学科专业目录索引 中国人民公安大学2020年博士研究生招生简章

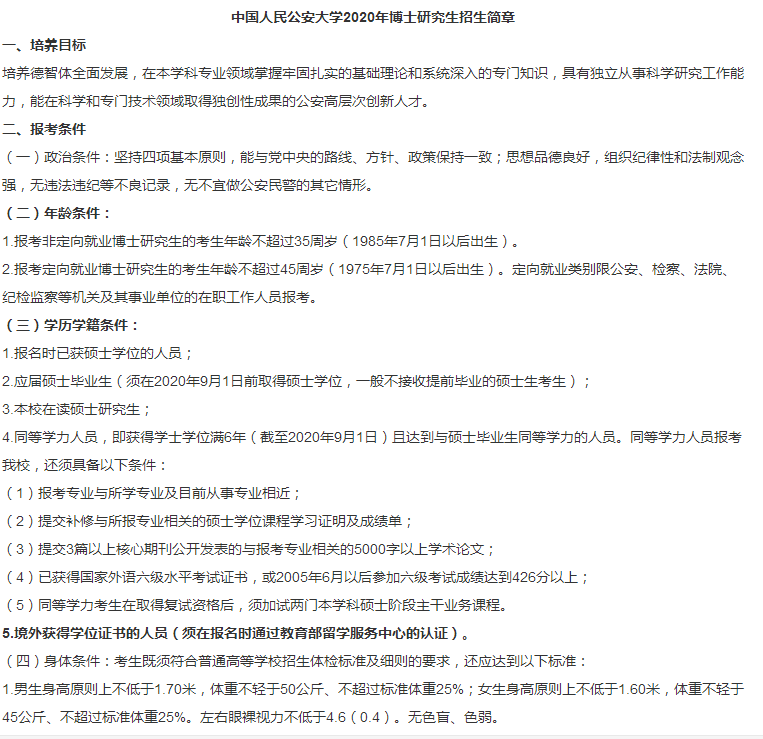
其中,法学、公安学一级学科考生须至少发表SSCI或CSSCI期刊论文1篇,公安技术一级学科考...
2年前 318
东营市继续教育协会关于2017年度专业技术人员公需科目培训补考报名有关问题的通知
生活百科

东营市继续教育协会关于2017年度专业技术人员公需科目培训补考报名有关问题的通知

现将2017年度全市专业技术人员继续教育公需科目培训补考报名有关事宜通知如下:参加2017年...
2年前 586
重庆人力资源考试报名入口 公招来了!这3个区县公招46名工作人员
生活百科

重庆人力资源考试报名入口 公招来了!这3个区县公招46名工作人员

近日,上游新闻从重庆市人力社保局获悉,巴南区、城口县、梁平区分别发布公开招聘信息,有需求的赶...
2年前 763
上海育才中学 观成实验1∶6.8,锦绣育才附校1∶6.06
生活百科

上海育才中学 观成实验1∶6.8,锦绣育才附校1∶6.06

杭州观成实验学校(小学部)(民转公学校),计划招生140人,报名人数952人,派位比1∶6....
2年前 240
中山教育信息 2020年中山教育集团白云山小学招生简章
生活百科

中山教育信息 2020年中山教育集团白云山小学招生简章

2020年中山教育集团白云山小学招生简章白云山小学2020年一年级新生招生工作即将开始,现通...
3年前 429
山西省人社局 明起报名!省直事业单位招聘870人(附岗位表)
生活百科

山西省人社局 明起报名!省直事业单位招聘870人(附岗位表)

根据中共山西省委组织部、山西省人力资源和社会保障厅《关于做好2023年全省事业单位公开招聘工...
3年前 549
湖北考试院官网 21年湖北省护资考试和卫生专业技术资格考试网报通知
生活百科

湖北考试院官网 21年湖北省护资考试和卫生专业技术资格考试网报通知

根据工作安排,2021年度湖北省护士执业资格考试和卫生专业技术资格考试(以下简称“两考”)报...
3年前 1.1K
口考网 考生速看!2023年度会计专业技术中级资格考试报名明白纸来了!
生活百科

口考网 考生速看!2023年度会计专业技术中级资格考试报名明白纸来了!

2023年度会计专业技术中级资格考试报名是什么时间?答:会计专业技术中级资格考试报名时间为2...
3年前 1.1K
2/5 上一页12345下一页
51学习网

51学习网同步各大论坛VIP资源,创业教程、自媒体、抖音快手短视频等视频教程以及营销软件、源码、淘宝虚拟资源等,长期更新各大付费创业项目

内部推荐
网站首页加入VIP站长加盟
外部推荐
少儿游戏编程在线小工具网百度站长工具谷歌站长工具
站长微信
关注公众号
APP下载

Copyright © 2021 51学习网 - All rights reserved鄂ICP备2023019823号-1

  • 首页
  • 分类
  • 问答
  • 我的
  • 顶部
AI风口 VIP精品资源 免费项目 农村 创业 创新创业 大学 投资 抖音 生活百科 生活百科 电脑 短视频 科技 综合教程 网赚项目 英语 软件