线号与线径对照表_线号管打印机_s6号线

南京地铁发布了各条地铁建设动态,5号线、1号线北延、6号线、7号线、2号线西延、S8南延、宁句城际、9号线一期、10号线二期最新进展出炉,备受关注的10号线二期已有站点开始围护结构施工。

还有这些

关于南京地铁的好消息

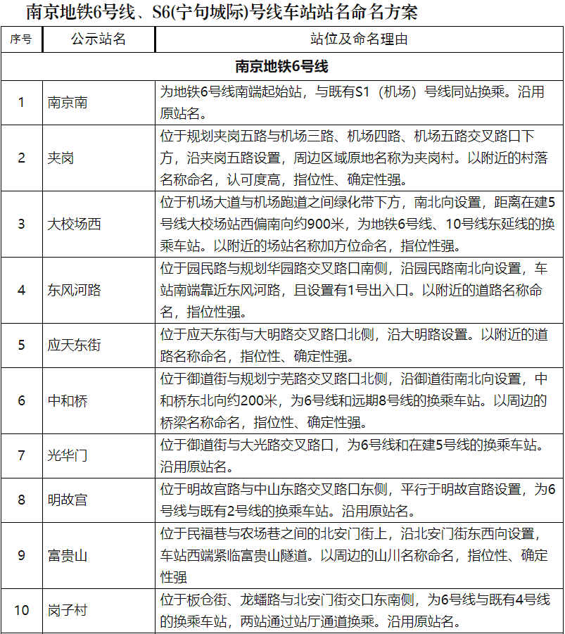
地铁6号线

S6 (宁句城际)号线

最新站点曝光

……

线号与线径对照表_s6号线_线号管打印机

地铁5号线

线号管打印机_s6号线_线号与线径对照表

5号线起于江宁区的吉印大道站,终于鼓楼区的方家营站,线路全长37.4公里,全部为地下线,共设地下车站30座。

线号与线径对照表_s6号线_线号管打印机

已开工的28座车站继续施工,19座车站已完成围护结构,6座已完成主体结构;12条盾构隧道已始发掘进网赚项目,其中4条贯通。

s6号线_线号与线径对照表_线号管打印机

地铁1号线北延

线号管打印机_s6号线_线号与线径对照表

南京地铁1号线北延起自1号线已运营迈皋桥站,出站后沿和燕路向北,逐渐由高架转为地下,自晓庄站(7号线换乘)沿和燕路-太新路方向敷设,再过规划庐山东路后设终点二桥公园站。

线号管打印机_s6号线_线号与线径对照表

全线共设车站5座,全部为地下站,其中换乘站1座,在晓庄站与7号线换乘。预计2022年5月建成通车。

线号与线径对照表_线号管打印机_s6号线

5座车站均已开工,二桥公园站已完成围护结构,其余4座车站进行局部围护结构施工。1条盾构隧道始发并贯通。

地铁7号线

线号管打印机_s6号线_线号与线径对照表

北起仙新路站,南至西善桥站,途径雨花台区、建邺区、鼓楼区和栖霞区s6号线,作为南京首条”全自动驾驶“的地铁线路,7号线具有特殊的意义。

线号管打印机_线号与线径对照表_s6号线

已开工的26座车站继续进行施工,18座车站已完成围护结构,其中8座已完成主体结构;31条盾构隧道已始发掘进,其中14条盾构隧道贯通。

线号管打印机_s6号线_线号与线径对照表

地铁2号线西延

线号管打印机_s6号线_线号与线径对照表

地铁2号线西延线全长5.6km,由目前的2号线终点站油坊桥站引出,出站后即采用大下坡下穿平良大街,沿河西南部的莲花路南侧前行,穿越绕城公路进入秦新路,沿秦新路向西,在永初路路口设螺塘街站与地铁7号线换乘,在青莲街路口设青莲街站,在天保街路口设天保街站,在头关街路口设终点站鱼嘴站与地铁9号线换乘。预计2021年通车。

线号与线径对照表_线号管打印机_s6号线

4座车站均已完成围护结构和主体结构;6条盾构隧道全部始发,其中5条盾构隧道贯通。

线号管打印机_线号与线径对照表_s6号线

地铁S8南延线

线号管打印机_s6号线_线号与线径对照表

南京地铁S8线南延工程全长2.1公里,均为地下线,共设车站2座,其中换乘站1座。线路起自位于大桥北路和浦珠路路口的大桥站,与规划中的地铁11号线换乘,预留远期延伸条件。出大桥站后沿大桥北路向北敷设,在毛纺厂路口设弘阳广场站s6号线,出站后继续向北接入既有泰山新村站。

线号与线径对照表_s6号线_线号管打印机

大桥站正在进行围护结构施工,弘阳广场站已完成围护结构施工,2条盾构隧道始发。

宁句城际

线号管打印机_s6号线_线号与线径对照表

宁句城际S6号线是江苏省内第一条跨市域的轨道交通工程。西起马群站,南至南沿江高铁句容站。

s6号线_线号与线径对照表_线号管打印机

线路途经麒麟、汤山、黄梅、句容等区域,终点位于南沿江高铁句容站,线路全长43.590km,全线共设车站13座,其中地下站7座、高架站6座。

线号与线径对照表_线号管打印机_s6号线

所有车站均已开工,5座地下车站完成围护结构,5座车站完成主体结构。高架区间进行梁部架设,17条盾构隧道始发,其中1条已贯通。

线号与线径对照表_线号管打印机_s6号线

地铁6号线

线号管打印机_s6号线_线号与线径对照表

地铁6号线全长约32.365公里,南起南京南站,途径南部新城、紫金山、黑墨营、燕子矶和南京经济技术开发区,止于栖霞山,共设站19座,车辆采用B型6辆编组,最高运行时速100公里。

s6号线_线号与线径对照表_线号管打印机

5座车站开工,2座车站完成围护结构,万寿村站已进入土方、主体结构施工阶段。

s6号线_线号管打印机_线号与线径对照表

s6号线_线号管打印机_线号与线径对照表

线号与线径对照表_s6号线_线号管打印机

地铁9号线一期

线号管打印机_s6号线_线号与线径对照表

9号线一期工程线路长度约19.685公里,共设站16座,均为地下站。9号线建成后,将填补河西地区中心地区轴向的轨道交通空白,这也是一条沿长江而修的地铁,二期将南延至板桥。

线号与线径对照表_s6号线_线号管打印机

截至6月底,2座车站开始围护结构施工。

地铁10号线二期

线号管打印机_s6号线_线号与线径对照表

线路途经秦淮区、雨花台区、江宁区3个行政区。西起安德门站,沿雨花西路、雨花南路、明匙路、原大校场机场跑道、纬七路、石杨路和石杨东路敷设,止于石杨东路站,全线长13.33公里

线号与线径对照表_s6号线_线号管打印机

全线共设共青团路站、雨花台站、卡子门站等10座车站,均为地下站。截至6月底,正在进行征地拆迁、管线改移等前期施工准备工作。河湾站开始围护结构施工。

线号管打印机_s6号线_线号与线径对照表

发表回复

您的电子邮箱地址不会被公开。 必填项已用*标注