随着新学期的开启,初三毕业班的学生都紧张起来项目加盟,毕竟今年是750总分+名额分配的新中考第一年,不得不说,今年的考生真是压力巨大啊。

中考加分项目有哪些怎么加分_中考加分项目都有哪些_中考加分项目有什么

但是中考也不像我们想象中的那么难,选对跑道,加分进校、降分录取都不是难事,可能通过政策的帮助,进上中、华二就不是梦了!

今天,就带家长们认识一下,上海中考录取的“优惠模式”!

在市教委发布的《上海市教育委员会关于2022年本市高中阶段学校招生工作的若干意见》中,就公布了今年中考加分的政策!

中考加分项目有哪些怎么加分_中考加分项目有什么_中考加分项目都有哪些

政策性照顾:5-20分加分录取

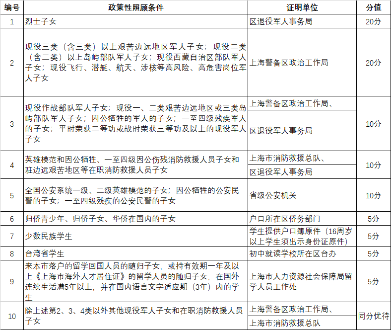
根据沪教委基〔2021〕54号《上海市教育委员会关于2022年本市高中阶段学校招生工作的若干意见》,关于“政策性照顾项目情况”中,明文规定如下:

中考加分项目有什么_中考加分项目都有哪些_中考加分项目有哪些怎么加分

“根据教育部规范加分的有关要求,结合本市实际,制定中招政策性照顾加分及同分优待政策,严格执行加分及同分优待资格核准和公示制度。”此为政策出处。

该文件附件1,以表格形式详细列明了2022年上海市中等学校高中阶段招生录取政策性照顾项目。

按照考生条件的不同,区分为10种情形,分别享受20分、10分、5分或同分优先录取的优惠政策。

中考加分项目都有哪些_中考加分项目有哪些怎么加分_中考加分项目有什么

上述照顾项目不可累计。其中,现役军人子女和在职消防救援人员子女政策性照顾加分对象和同分优待对象须经相关对象所在单位公示中考加分项目都有哪些,再由市教育考试院公示;其他加分对象须经市、区、学校三级公示。

同分优待的照顾对象在名额分配综合评价综合录取以及统一招生录取批次时均可享受照顾政策。

政策性照顾加分的内容,对比去年,增加了“除上述第2、3、4类以外其他现役军人子女和在职消防救援人员子女”这一项,其他的变化并不大。

那除了政策照顾项目之外,别的考生有没有加分的机会呢?

这就要说到艺体特长生了。

艺体特长生:特定学校降分录取

其实,文艺特长生和体育特长生是没有加分的!但是艺体特长生在指定的高中可以降分录取!

目前2022年艺体特长生降分录取的政策还没有公布!先来看看2021年度中考关于艺体生降分的政策——

#文艺特长生:10-20分降分录取标准

经市教委批准招收文艺特长生的学校,按招生类别分为2类中考加分项目都有哪些,进行10-20分的降分录取:

可推荐文艺特长生的市级学生艺术团名单及招收文艺特长生的高中阶段学校名单详见:

中考加分项目有哪些怎么加分_中考加分项目有什么_中考加分项目都有哪些

中考加分项目都有哪些_中考加分项目有什么_中考加分项目有哪些怎么加分

中考加分项目都有哪些_中考加分项目有哪些怎么加分_中考加分项目有什么

2021年上海市招收文艺特长生的高中阶段学校名单

中考加分项目有什么_中考加分项目有哪些怎么加分_中考加分项目都有哪些

中考加分项目有什么_中考加分项目有哪些怎么加分_中考加分项目都有哪些

#体育特长生:分数打7折录取

体育特长生政策录取档位在市普高分数线的70%,按照2021年普高最低投档控分线为540分,打7折也就是378分,在满分750的总分下,这个分数已经是非常低的了。

中考加分项目都有哪些_中考加分项目有什么_中考加分项目有哪些怎么加分

需要注意的是,政策虽然是分数打7折,但录取多少人降低多少分仍然是各学校自己决定,所以很多时候可能也就只给降分。

比如文来中学:

中考加分项目都有哪些_中考加分项目有什么_中考加分项目有哪些怎么加分

招收体育特长生的学校名单及对应专业详见:

中考加分项目都有哪些_中考加分项目有什么_中考加分项目有哪些怎么加分

中考加分项目有哪些怎么加分_中考加分项目有什么_中考加分项目都有哪些

中考加分项目有哪些怎么加分_中考加分项目有什么_中考加分项目都有哪些

中考加分项目有什么_中考加分项目有哪些怎么加分_中考加分项目都有哪些

虽说是中考录取的”优惠模式“,但是不见得中考就轻松了,毕竟体艺特长生竞争大、要求也高,即使是政策优待,也不是人人都能享有的。

如果你的孩子还不符合”优惠录取“的条件,其实也不用灰心,条条大路通罗马,踏实学习也是进入名校的一种方式嘛。

中考加分项目都有哪些_中考加分项目有哪些怎么加分_中考加分项目有什么

*本文由哈童上海升学综合整理,

发表回复

您的电子邮箱地址不会被公开。 必填项已用*标注