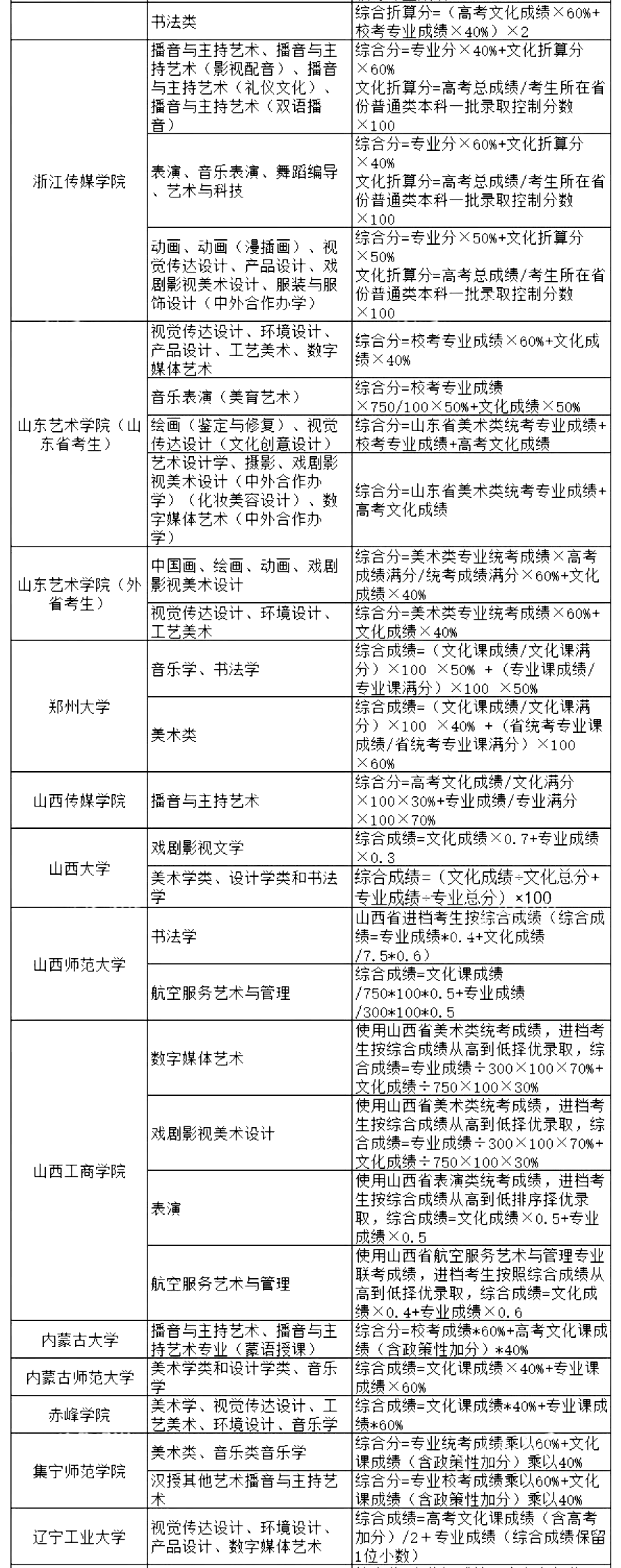
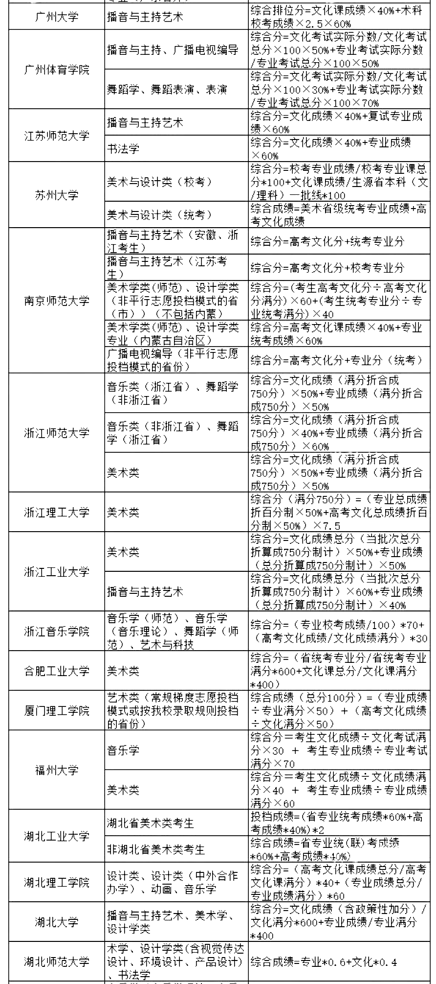
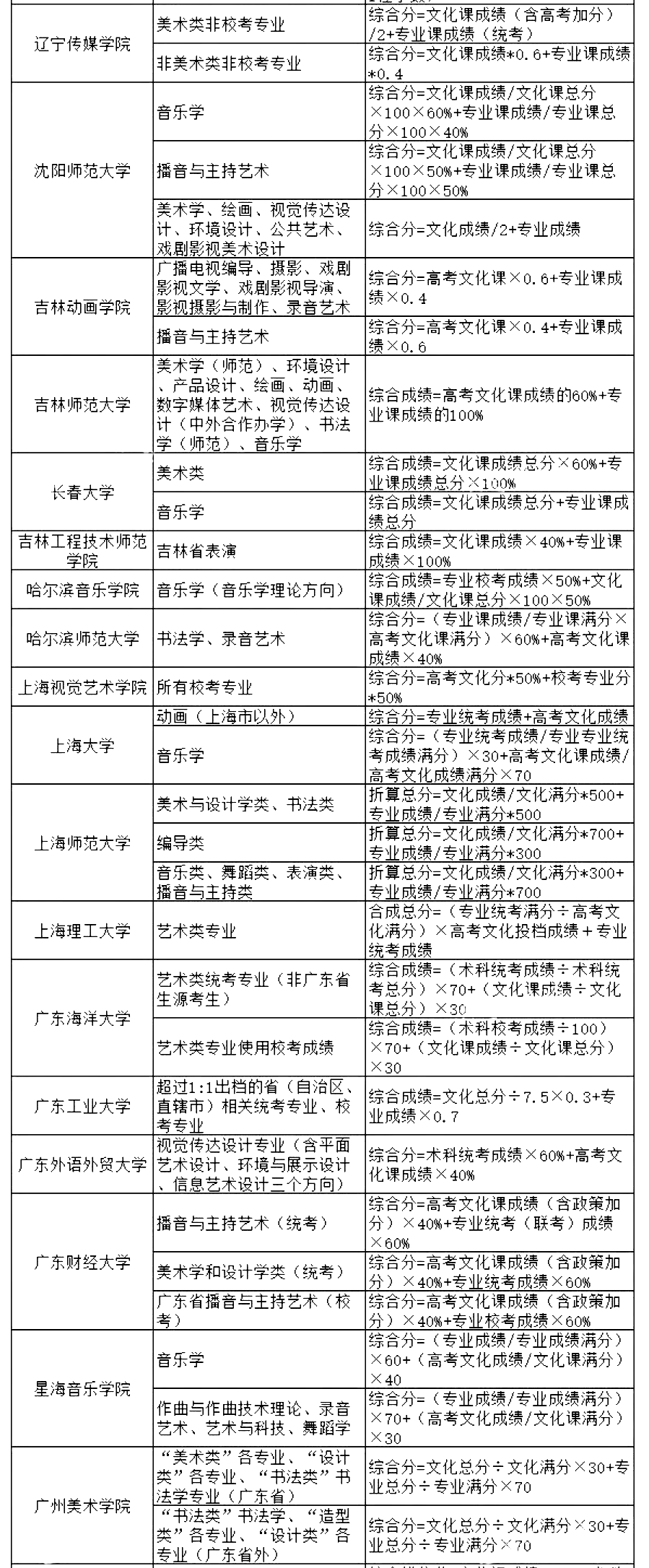
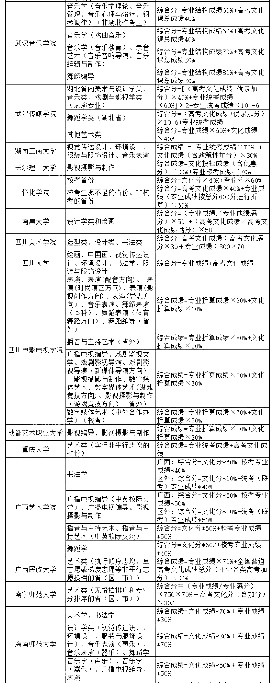
目前艺术类录取方式一般是文过专排、专过文排、综合分这三种。其中综合分占据了很大部分。
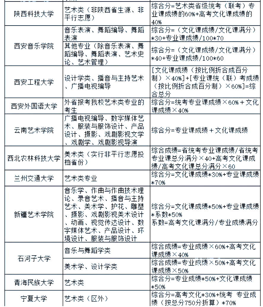
综合分由考生专业分和文化分按照院校的综合分计算公式计算得出厦门大学艺术生录取分数线2020,不同院校的综合分计算公式一般都会存在差异。为帮助小伙伴准确的计算综合分,整理了部分院校的综合分计算公式,希望为大家提供参考。
艺考生注意!这些院校文化分只过本科线不能录取
教育部官网2018年12月29日正式发布《教育部办公厅关于做好2019年普通高等学校部分特殊类型招生工作的通知》,其中有一条要求:适度提高艺术学理论类、戏剧与影视学类(不含表演)等有关本科专业高考文化课录取控制分数线,高校的相关专业不得低于普通类专业所在批次控制分数线厦门大学艺术生录取分数线2020,设计学类专业参照执行。
上述规定可以这么理解,如果是一所211重点大学,那么考生报考她的设计学类专业,文化成绩需要达到重点线,就是我们平时说的重本线、一本线或自主招生线。
好在教育部只是没有硬性规定,只说参照执行。所以,目前只有部分重点大学的艺术类专业执行这个规定,但其他不少重点大学也一定程度地提高了文化成绩要求。
今天就为大家整理了部分重点大学和艺术名校,对文化课成绩有特别要求的情况,供大家参考!
01 浙江大学
高考文化课总分达到考生所在省(市、自治区)普通类本科第一批次录取控制分数线。
备注:浙江大学今年取消了语文、外语单科成绩要求。往年浙江大学设计学类、中国画,要求考生语文和英语分别达到90分和80分(高考满分150分),其中江苏考生要求语文96分、外语64分。
02 上海交通大学
考生文化考试成绩须达到生源所在省份普通本科第一批次最低录取控制分数线(对于合并本科批次的省份,普通本科第一批次最低录取控制分数线按当地省级教育行政部门或招生考试机构确定的一本线相应最低录取控制分数线执行)。对江苏省考生,文化考试成绩须达到的分数线=普通本科第一批次最低录取控制分数线×(440/480),其中普通本科第一批次最低录取控制分数线按江苏省文、理科一本线的较低者执行。
备注:往年要求数学、外语单科成绩须达到该学科满分的60%,今年取消了这一项要求。往年对文化课成绩无特殊要求,按照各省规定的办法执行,上述要求是2020年新增的。
03 西安交通大学
省统考成绩要求:达到所在省艺术类相应本科批次专业课同科类录取控制分数线,且不低于专业课满分的80%(结果向下取整)。
高考成绩要求:投档成绩达到所在省艺术类相应本科批次文化课同科类录取控制分数线,且达到同科类普通本科第一批次录取控制分数线(对于实施高考综合改革及合并本科批次的省份,普通本科第一批次录取控制分数线按照当地省级招生考试机构确定的一本线相应最低录取控制分数线执行);对江苏省考生,投档成绩须达到的分数线为:(普通本科第一批次录取控制分数线/普通高考满分)×艺术类高考满分(结果向下取整),其中普通本科第一批次录取控制分数线按江苏省文、理科第一批次录取控制分数线的较低者执行。
04 武汉大学
1、专业成绩要求:取得统考本科合格证。
2、文化成绩要求:报考设计学类(含环境设计、产品设计)专业的考生,高考成绩(含政策性加分)须达到生源所在省(自治区、直辖市)第一批本科录取控制分数线。
对于实行高考综合改革试点及合并批次改革省份,第一批本科录取控制分数线按教育部及相应省份省级招生考试机构的规定执行,不低于相应录取控制参考分数线。
05 四川大学
报考绘画、中国画、视觉传达设计、环境设计、美术学、服装与服饰设计等美术类专业的考生,高考文化成绩须达到生源省份同科类普通本科第二批次录取控制分数线。
实行高考综合改革试点及合并批次改革省份,第一批、第二批本科录取控制分数线按教育部及相应省份省级招生考试机构的规定执行,不低于相应录取控制参考分数线。
新高考改革省份选考科目不限。
06 吉林大学
高考文化课成绩总分(含全国政策性加分,下同)须达到考生所在省(市)普通本科第一批次控制分数线60%(四舍五入,不保留小数位),且不低于所在省(市)艺术类本科最低控制分数线。
07 中国人民大学
1、专业成绩要求:绘画要求专业统考成绩达到省级统考合格线且总分不低于满分的85%,设计学类要求专业统考成绩达到省级统考合格线且总分不低于满分的80%,美术学(艺术管理与策划方向)要求专业统考成绩达到省级统考合格线。
报考考生的高考文化课成绩(投档成绩,含政策性加分)须达到所在省(区、市)艺术类录取控制线。考生所在省(区、市)未划定艺术类录取控制线的,则按教育部相关规定执行。
2、文化成绩要求:报考设计学类专业、美术学(艺术管理与策划方向)专业的考生,高考文化课成绩须达到生源所在省(区、市)第一批本科录取控制分数线,合并本科批次的省份不低于相关省级教育行政部门或招生考试机构确定的自主招生最低录取控制分数线。
若艺术类高考文化课总分与普通类高考文化课总分不一致,但需参照普通类高考文化课本科批次线的,按比例进行折算。
报考绘画专业的考生高考文化课成绩(投档成绩,含政策性加分)须达到所在省(区、市)艺术类录取控制线。考生所在省(区、市)未划定艺术类录取控制线的,则按教育部相关规定执行。
08 北京师范大学
报考美术学(含美术学、艺术设计学)专业的考生,要求高考文化课成绩不低于考生所在省份同科类普通本科一批录取控制线(合并一、二本招生的省份及上海市为自 主招生参考线,浙江为一段线)90%
对于合并本科批次的省份,一批本科控制线参照省级招生考试机构划定的高水平艺术团参考录取控制分数线,实施高考改革省份一批本科控制线参照教育部及省级文件规定执行。
09 同济大学
高考文化成绩须达到我校在生源所在省(自治区、直辖市)普通本科第一批次录取控制分数线(对于实施高考综合改革及合并本科批次的省份,普通本科第一批次录取控制分数线按照当地省级招办确定的相关最低录取控制分数线执行)。对于江苏省艺术类考生,高考文化成绩须达到的分数线为:普通本科第一批次录取控制分数线×440分÷480分,其中普通本科第一批次录取控制分数线按照文、理科第一批次录取控制分数线的较低值执行。
往年对文化课成绩无特殊要求,按照各省规定的办法执行。上述要求是2020年新增的。
10 南开大学
报考绘画、设计学类(视觉传达设计、环境设计)的考生,高考成绩须达到生源所在省级招生考试机构划定的美术类专业本科录取控制分数线且不低于所在省(自治区、直辖市)同科类一本线的70%(四舍五入取整),且美术统考成绩不低于省统考总分的70%(四舍五入取整)。
11 东北大学
报考设计学类(含环境设计、视觉传达设计)专业的考生,美术统考成绩合格,省统考成绩达到控制线且不低于220分(适用于省统考满分为300分的省份,对于省统考成绩满分非300分的省份按比例进行折算网赚项目,如浙江省统考成绩满分为100分,则浙江考生省统考成绩应达到控制线且不低于73.33=220×100÷300分),高考文化课成绩达到所在省艺术类控制分数线且不低于400分。
12 重庆大学
戏剧影视美术设计(含人物造型设计方向)专业要求考生高考文化成绩(含政策性加分)须达到考生所在省普通本科第一批次控制分数线(对于实施高考综合改革及合并本科批次的省份,普通本科第一批次控制分数线按照当地省级招办确定的相关参考录取控制分数线执行)。
13 西北工业大学
要求考生的美术统考成绩合格且不低于统考成绩总分的75%(四舍五入取整)。
【关于文化课】2020年没有提出具体要求,只写了一句“高考文化课成绩和美术类专业基础课统考成绩均达到我校要求的考生”。2019年西北工业大学要求陕西、河南、安徽考生高考文化课成绩达到普通理科、文科本科第二批次线以上,山东考生高考文化课成绩达到山东省首次划定的文、理类本科普通批录取控制分数线以上。
14 天津大学
专业成绩要求:取得美术类专业省统考合格证,且统考成绩达到总分80%(含)以上。
文化成绩要求:高考成绩达到生源省份艺术类本科录取控制分数线且不低于同科类第一批次控制线的80%(四舍五入取整),高考英语成绩达到70分(含)以上(英语满分不为150分的,按照满分150分依比例折算)。
对于合并本科批次的省份,“第一批次本科录取控制分数线”按相关省(自治区、直辖市)省级招生考试机构确定的相应最低录取控制分数线执行。
对于江苏省艺术类考生,高考文化成绩须达到的分数为:(普通本科第一批次录取控制线×80%)×440/480,其中普通本科一批次录取控制分数线按照文、理科第一批次录取控制分数线的较低值执行。
15 兰州大学
专业成绩要求:甘肃260分、北京250分、河北260分、内蒙古240分、安徽330分、山东260分、河南260分、湖南260分、重庆240分、四川260分
文化要求:高考外语成绩不低于外语科目满分值的45%;高考文化课总分不低于满分值的48%,同时符合教育部和各省区相关规定。
16 厦门大学
艺术教育专业(美术教育方向)专业只招福建省考生,高考文化成绩要求不得低于我校非艺术类专业所在第一批次录取控制分数线,按文化成绩从高到低择优录取。
17 北京航空航天大学
专业成绩要求:考生美术专业统考成绩须达到高考所在省份专业统考本科合格线且不低于所在省专业统考总分的75%(含)。
文化成绩要求:未合并批次的省份高考成绩达到本省(自治区、直辖市)同科类第二批次本科录取控制分数线。合并批次的省份高考成绩达到本省艺术类本科招生分数控制线的140%。
18 江南大学
不实行平行志愿投档的省份(含校考省份):文化成绩须达到生源所在省(区、市)普通类专业本科一批同科类录取控制分数线的75%(四舍五入保留整数,招生计划不分文理的省份,取文理录取控制分数线中分值高者)。对于合并批次省份,本科一批录取控制分数线按自主招生控制分数线执行。
19 上海大学
1、上海考生
①上海美术学院:美术学(美术史论)要求高考文化成绩达到上海市自主招生控制线的90%,外语、语文单科成绩不低于90分;其余专业要求高考文化成绩达到上海市普通类本科录取控制分数线的75%,外语单科成绩不低于65分;
②上海电影学院:动画、影视摄影与制作专业要求高考文化成绩应达到上海市普通类本科录取控制分数线,戏剧影视美术设计专业要求考生高考文化成绩应达到上海市自主招生控制线的65%。
2、外省市考生
①上海美术学院:美术学(美术史论)要求高考文化成绩达到生源省份自主招生控制线的90%,外语、语文单科成绩不低于90分;其余专业要求要求高考文化成绩达到生源省份自主招生控制线的65%,外语单科成绩不低于65分;
②上海电影学院:动画、戏剧影视美术设计、影视摄影与制作专业要求高考文化成绩达到考生所在省市的普通类本科第一批次录取控制分数线(实行高考改革合并批次的省市,以各省市公布的相当于此线的控制分数线为准)。
20 西南大学
报考美术学专业的考生要求高考文化投档成绩不低于该省(市、自治区)普通本科文理一本批次线80%;
报考视觉传达设计、服装与服饰设计专业的考生要求高考文化投档成绩不低于该省(市、自治区)普通本科文理一本批次线70%;
报考绘画、雕塑专业的考生要求高考文化投档成绩不低于当地省级招办公布的艺术类本科批次线。
21 西南交通大学
1、高考文化课投档成绩要求
① 报考设计学类(包含视觉传达设计、产品设计、环境设计)专业考生的文化课投档成绩(省级招生管理部门确定并提供)不得低于我校普通类专业所在批次控制分数线;分段投档的高考改革省份,考生的文化课投档成绩(省级招生管理部门确定并提供)不得低于第一段控制分数线。
② 报考绘画专业考生的文化课投档成绩(省级招生管理部门确定并提供)须达到省级招生管理部门划定的相应科类文化课控制线。
2、文化课成绩计算办法
① 设计学类专业:
A、文科考生以文化课投档成绩(省级招生管理部门确定并提供)作为文化课成绩。
B、理科考生文化课成绩=(普通类专业所在批次文科控制线分数线÷普通类专业所在批次理科控制线分数线)×文化课投档成绩(省级招生管理部门确定并提供)。
C、上海市考生文化课成绩=考生高考文化课投档成绩(省级招生管理部门确定并提供)×1.1。
② 绘画专业:
A、文科考生以文化课投档成绩(省级招生管理部门确定并提供)作为文化课成绩。
B、理科考生文化课成绩=(美术类文科文化控制线÷理科文化控制线)×文化课投档成绩(省级招生管理部门确定并提供)。
C、江苏省考生文化课成绩=考生高考文化课投档成绩(省级招生管理部门确定并提供)×1.7,考生的文化课投档成绩不含选考科目加分。
22 北京交通大学
校本部:设计学类专业要求美术统考成绩须不低于满分的70%(四舍五入取整),文化课成绩达到350分(750分制)且不低于生源地省级招生考试机构划定的相应批次同科类本科院校艺术类专业最低录取控制分数线,同时英语单科成绩须不低于满分的40%(150分制为60分)。
威海校区:数字媒体艺术(中外合作办学)专业要求考生的高考英语单科成绩须不低于满分的70%(150分制为105分)。
备注:校本部与威海校区是独立的两个招生单位,有独立的招生代码。
23 暨南大学
报考动画专业的考生,高考文化课成绩达到生源所在省的我校普通类专业所在批次录取控制分数线。
(1)高考文化课成绩折算分=高考文化课成绩/所在省普通类第一批录取控制分数线;
(2)对合并本科批次的省份,第一批本科录取控制分数线以省级招生考试机构划定的自主招生控制分数线(优先投档线)为准;浙江省的文化控制分数线另行公布;
(3)对于艺术类考生文化考试总分与普通类考生文化考试总分不一致的省份,一本线以该省给定的参考分数线为准,未给定参考分数线的省份,参考分数线折算如下:一本参考分数线=普通类一本线/普通类考生文化考试总分×艺术类考生文化考试总分。
24 安徽大学
报考视觉传达设计、环境设计、产品设计专业的考生,高考文化课成绩须达到生源所在省份普通本科第一批次录取控制分数线(合并本科批次的省份考生须达到本科线的110%;山东省考生须达到山东省划定的第一段控制线的110%;浙江省考生须达到浙江省划定的第一段控制线);
报考绘画专业的考生,高考文化课成绩须达到生源所在省份普通本科第二批次录取控制分数线(合并本科批次的省份考生须达到普通本科录取控制分数线,山东省考生须达到山东省划定的第一段控制线,浙江省考生须达到浙江省划定的第二段控制线)。
25 中国美术学院
报考我校的全国考生均按我校划定的文化课最低控制线进行录取,我校将参考浙江省普通类二段线的75%自主划定文化课录取最低控制线。
26 中央美术学院
1.造型艺术、中国画、书法学、实验艺术、城市艺术设计专业考生文化课相对成绩为75分;
2.艺术设计专业考生文化课相对成绩为80分;
3.美术学、艺术学理论、建筑学、艺术与设计管理专业录取文化课分数线由专业合格考生按文化课相对成绩排序产生,不低于生源省份普通本科批次或普通本科第二批次录取控制分数线。
注:录取分数线分省情况说明
1.对于艺术类高考满分与普通类高考满分分值不一样的省份,一本参考线折算办法:一本参考线=普通类一本线×艺术类高考满分÷普通类高考满分;
2.合并高考批次的省份计算相对成绩时一本参考线使用自主招生批次控制线或本科A段线或本科第一段线;
3.江苏、新疆一本参考线使用普通类文科一本线;
4.高考综合改革试点省市选测科目不限(北京、天津、山东、海南四省建筑学专业要求物理、历史、地理至少参加一门);
5.录取江苏省考生时,7门必修科目测试成绩须全部合格;
6.海南省计算相对成绩折算时使用标准分;
7.若有省市招生政策调整,则考生的相对成绩将按照生源所在省市的招生办法进行折算,具体折算办法由学校本着择优录取且对同一考区全体考生公平公正的原则确定。
27 鲁迅美术学院
中外合作办学项目【服装与服饰设计(中日合作)、数字媒体艺术(中英合作)】:文化课控制线不低于380分。
其他专业要求文化课控制线不低于350分。
备注:文化课按满分750分计,不是750分的折算成绩满分750分,计算公式:高考成绩÷高考满分×750
28 天津美术学院
自行划定文化控制线,将于高考后公布。
2019年中英合作办学专业(数字媒体艺术)(全国)文化控制线为410分,其余专业在天津市文化控制线为380分、在外省市为400分。
29 中央戏剧学院
报考影视美术设计专业(各方向)的考生,高考文化成绩达到生源所在省(自治区、直辖市)本科一批录取控制分数线的75%。
一直陪伴你的 美术名师联盟
美术名师联盟
一直陪伴你的
