线上家访活动总结_线上家访总结_线上家访情况

在这个特殊的假期里,受疫情影响,孩子离开幼儿园的时间也逐渐延长。为增进对幼儿居家情况的掌握,建议园所可利用网络对家长和孩子进行一场线上家访。

防疫期间的家访不同于以往老师常常与家长面对面的访问,针对老师们如何更好的开展自己班级的家访工作,特此做出以下10个方面的事项,提醒各位老师注意。

线上家访情况_线上家访总结_线上家访活动总结

01

家访目的要明确

①了解幼儿身心现状,发现问题及时引导

延迟开学后,孩子长时间待在家中日常活动难免受疫情的影响。身心状态发生变化时,需要老师及时发现并给予积极引导。

② 指引幼儿家庭科学应对疫情,顺利度过防控时期

强调防疫工作的重要性并了解幼儿家庭防疫现状及其相关成员的身体状况,指引幼儿家庭科学应对,顺利渡过疫情防控的特殊时期。

③ 促进家长更好的支持孩子在家开展学习探索活动

可与家长进行育儿方法的分享与交流,借此树立正确的儿童观,进行科学保教知识的宣传。

对不同年龄组的孩子要侧重不同的探索教育。比如大班的孩子正处于幼小衔接中,提醒家长注意幼儿在过渡期发展的全面性和适应性。

④增进家长、幼儿和老师之间的沟通

孩子宅在家中与外界的联系变少,老师可通过实时线上视频与孩子增加互动线上家访总结,增进家长孩子与老师之间的感情。

线上家访总结_线上家访活动总结_线上家访情况

02

提前制定家访的流程内容

为保证家访效果,老师需要提前拟定线上家访的流程,列出重点内容。对要了解的问题进行汇总整理,这样整个家访过程会显得有条不紊,也避免无话可说或被带走节奏等情况。

可参考以下内容方面:

线上家访标准流程参考

❶了解孩子基本家庭状况、家庭成员信息;

❷了解孩子家庭疫情防控状况(家长及孩子身体健康信息、是否外出、是否接触疫情相关人员、是否有亲戚过年到访等。);

❸与孩子进行互动(记录孩子在家中的日常生活习惯表现、孩子居家心理状态的变动等)

❹与家长进行互动(家长是否遇到棘手或难以解决的育儿问题、交流孩子的教育观念等)

❺老师给出相应建议并提醒家长注意幼儿在家的日常作息与健康习惯的培养;

❻家长的其余问题处理;

❼家访情况的总结与分析。

03

准备家访材料

①回顾幼儿在园情况

老师应对幼儿过去的在园情况进行回顾,对幼儿的性格特点、生活习惯、兴趣爱好基本掌握,家访时可结合幼儿以前在园所里的学习生活、思想品德状况进行比对,与家长共同探讨具有针对性的育儿策略。

②掌握幼儿近期动向

先要观察一下这段时间孩子在群里的活动状况,然后对家长进行反馈建议。

04

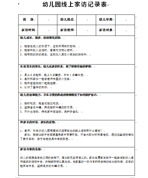
线上家访记录表

线上家访记录表应主要针对孩子的身体状况、生活习惯、家庭状况和家长的疑问几个方面去把握。

线上家访总结_线上家访活动总结_线上家访情况

05

与搭班老师明确分工

除了主负责老师外,还应在家访时配备一名搭班老师同时进行合作记录,两位老师应明确分工。另外建议线上家访可以分时间分批次进行,有效搜集家长的反馈内容,作为日后家园共育和孩子教育计划的重要依据内容。

06

协商线上家访形式并统一告知

应提前与家长协商线上家访的形式线上家访总结,采用双方最为方便的网络工具进行沟通,避免有的家长因设备问题无法参与。

分批次家访时应列出对应的分组批次与时间表,并提前通知到每一位参访家长,可在家访前一天再次做出提醒。

线上家访告知书范文:

幼儿园家访告知书

尊敬的家长:

您好!随着疫情的不断发展,孩子们在家的时间逐渐延长。为了解孩子的身心状况及问候和安抚孩子们,我园决定从2020年2月21至22日,对在园所有幼儿进行一次线上家访。

一、家访目的

1.关注每一个幼儿,帮助幼儿全面发展,健康成长。

2.家园携手解决幼儿存在的一些个性问题。

3.增进教师和家长的沟通,增加彼此的了解和信任,形成教育合力。

二、家访主要内容

1.介绍幼儿在家身体健康状况。

2.了解幼儿家庭活动与日常行为。

3.了解幼儿家里表现和存在问题。

4.了解幼儿个性需求,倾听家长意见建议。

三、家访形式

教师通过视频或电话方式对话幼儿家庭,与家长谈话交流。家访结束后网赚项目,填写家访信息表,撰写家访报告。

四、家访具体时间

教师根据本班实际,确定每一阶段幼儿家访名单及家访时间。家访前至少提前3天与您联系,请您积极参与,全力支持!谢谢!

2020年X月X日

07

与家长谈话内容大纲

家访前需预设问题,理清家访思路,把控访问节奏,准确高效的获取所需的关键信息。

与家长交流时可参考以下问题:

预设问题参考

❖ 疫情期间全家生活是否正常顺利;

❖ 家人身体状况、是否与疫情当地人员有来往接触;

❖ 家中防疫工作是怎么做的、必要的防疫工具是否齐全;

❖ 近期家长是否复工以及家庭日常外出状况;

❖ 孩子在家的作息时间安排;

❖ 孩子在家的自理能力、语言能力、动作发展能力有何表现;

❖ 对于老师发布的亲子作业,孩子是否愿意积极参与、期间是否遇到什么困难;

❖ 孩子在家的性格表现如何;

❖ 父母在教育陪伴孩子的过程中,遇到些什么问题;

08

与孩子谈话内容大纲

通过与孩子的交流,增进师生距离,进一步了解孩子假期的生活学习状态。

与孩子交流时可参考以下问题:

预设问题参考

❖ 是否知道为什么要延长寒假;

❖ 对于新型冠状病毒孩子是怎么看待的;

❖ 家中这段时间发生了哪些变化?(比如父母出门要戴口罩、只能和老师在网上见面、爸爸妈妈在电脑上办公等)

❖ 对自己每天都有什么安排计划;

❖ 自己干了什么好玩的事;

❖ 是否每天有运动身体;

❖ 是否想念老师和幼儿园的小伙伴;

09

礼仪注意

①大方得体的仪容仪表

大方得体的仪容仪表可以给对方留下好印象,也为谈话营造舒适的氛围。因此着装不必穿职业装,但也不可过于散漫,略带淡妆。

②谈话内容亲切易懂

谈话内容避免使用过于专业的名词,拿出日常交流状态即可。

③谈话背景明亮整洁

挑选光线明亮、整洁的地方作为自己的视频背景,提前保证网络连接状态,若出现掉线的情况保持镇定,调整好重新连接即可。

10

家访后的整理分析

家访结束并不意味着任务就完成了哦,老师们需要对家访的整体情况进行整理分析,这是家访最后也是最重要的步骤。老师们需要得出至少以下几个方面的结论:

1、家庭的基本健康情况和防疫情况;

2、孩子在家的日常学习、生活状态;

3、家长的育儿观念;

4、孩子在假期里的成长与发展;

5、家长在日常教育过程中出现的问题;

发表回复

您的电子邮箱地址不会被公开。 必填项已用*标注