阿里阿里_阿里阿里舞蹈_阿里p5

继前段时间欧阳娜娜加入阿里之后,现又有刘涛入职阿里成为了聚划算官方优选官!

一时,阿里巴巴的职级薪资体系引起广泛关注,不少HR看到后纷纷表示:马云要HR吗?我也要进阿里!

阿里巴巴作为国内的明星企业,其一举一动一直都备受关注,不管是薪资待遇,还是人才招聘要求都作为业内的标杆式存在。

近日,刘涛入职阿里巴巴又引起了网友们的广泛热议,直至延伸到了HR圈内!

阿里阿里舞蹈_阿里p5_阿里阿里

刘涛正式加入阿里巴巴

5月9日,刘涛发微博宣布,自己正式加入阿里巴巴大家庭,成为了聚划算官方优选官,花名刘一刀,并且晒出了工牌与形象照。

阿里阿里舞蹈_阿里阿里_阿里p5

一想到能和《琅琊榜》《欢乐颂》中的美女主角做同事,阿里人都沸腾了。

上班第一天,刘一刀同学就感受到了阿里人的满满热情,钉钉上收到各种打招呼。

然鹅,刘一刀同学还没学会读钉钉消息。

阿里p5_阿里阿里_阿里阿里舞蹈

近两年,阿里各业务线都开始招聘“明星员工”,前段时间最火的当属欧阳娜娜,担任淘宝新势力造型合伙人,职级P8,负责淘宝服饰行业运营,不仅要做具体工作,还要写周报。

阿里p5_阿里阿里_阿里阿里舞蹈

其他互联网大厂的朋友都疑惑:为啥明星都去阿里了呢?

阿里阿里舞蹈_阿里p5_阿里阿里

阿里明星员工大起底

看看谁的级别更高

作为一家有魅力的公司,吸引了诸多明星员工,有音乐界的,有主持界的,还有影视界的。

今天咱们就看看谁的级别更高——

1、高晓松

花名:矮大紧;部门:阿里音乐。

说到高晓松的花名,大紧同学的意思是,本来想叫田伯光,无奈hr姐姐觉得这个名字不正派否决了,所以只好用矮大紧本紧了。

高晓松是最早的一批明星员工,一进来就委以重任,担任阿里娱乐战略委员会主席。跟他一起来的还有好朋友何炅和宋柯,三个老男人在阿里音乐成为铁三角组合,堪称中年版TFboys。

阿里阿里_阿里p5_阿里阿里舞蹈

2、雷佳音

花名:阿拉雷;部门:支付宝。

雷佳音入职支付宝的时候,就给自己想好了花名:阿拉雷。哈哈哈,阿拉真的是被你雷到了,你一个五大三粗的爷们,居然叫这么萌的花名。

好吧,雷同学来支付宝的时间不长,去年12月份才入的职,职位是支付宝会员体验官。这个职位具体是干什么的不清楚,我只知道雷同学上班的第一天就接了10个会员客服电话,不幸的是,其中七个把他当做骗子,哈哈哈哈哈。

阿里p5_阿里阿里_阿里阿里舞蹈

3、欧阳娜娜

花名:娜比;部门:淘宝。

今年三月份,淘宝喜提美少女欧阳娜娜。娜比同学负责淘宝服饰行业运营,同时也是淘宝新势力造型合伙人。零零后的娜比同学,可能是阿里最年轻的员工,网爆娜比同学的工作汇报对象为P9总监,所以猜她是P8,而P8年薪超过百万。

入职第一周,娜比同学就感受到了阿里同学们的热情,内网上收到了600多个关注,果然这个社会都是看脸的。娜比同学还认真写了一份卡哇伊的周报,制定了详细的KPI计划,看来是想拿3.75的节奏啊。

阿里p5_阿里阿里舞蹈_阿里阿里

再回过来介绍刚来的新同学——

4、刘涛

花名:刘一刀;部门:聚划算。

在刚刚完美收官的聚划算55青春选择之夜,聚划算官宣刘涛成为官方优选官,入驻聚划算百亿补贴直播间。

阿里p5_阿里阿里舞蹈_阿里阿里

这张工牌照一出,吃瓜网友纷纷猜测说,计算器上的数字是年薪么?哈哈哈哈,我来揭晓答案吧,其实这是刘一刀同学将在5月14日晚上20:00开工的时间。

虽然刘涛姐姐的职级没有公布,但官方优选官的头衔,一看级别就不低,毕竟和首席执行官(CEO)、首席财务官(CFO)一样都是官字辈的,哈哈哈哈。

玩笑归玩笑,但从这个职位可以猜到刘涛姐姐的KPI主要有两块:选品和直播带货。

跟阿里人同样兴奋的还有品牌厂商们,凭借刘涛强大的明星人设和带货号召力,已经收到了大量商家的踊跃报名。目前正在积极筛选中,刘涛全程参与选品,为大家精心挑选最优质划算的货品。

当天,还有内部同学发现,刘涛状态改为选品中。看来,刘一刀同学非常认真积极了。嗯,值得表扬!

阿里p5_阿里阿里舞蹈_阿里阿里

作为带货顶流明星,刘涛选品的眼光自然会十分“毒辣”,能够入她法眼的肯定都是大品牌、高品质的产品。光优选产品还不够,直播带货的关键还要价格实惠,否则我为什么不去旗舰店买呢。

不出意外,刘涛带货的价格一定会砍爆全网最强价格力和性价比。

毕竟,姐姐的花名可是叫刘一刀哟。一言不合,一刀下去,补贴到底。

刘涛选品,平台供货,再加上百亿补贴,这就保证了聚划算正品低价的一贯心智。

也许你会问,明星带货也挺多的,刘一刀同学有什么还要以员工的身份加入阿里呢,看着也不像是缺五险一金的样子啊。

这个问题你可算说对了。据内部同学说,刘涛将会开启专属的场景化直播栏目,每周一次,这意味着双方开启的是一个长效合作模式。看来,刘一刀同学是要长期上班的节奏啊。

划重点,场景化直播。

今年以来首码项目,阿里不断涌入明星加入,相信也是在未来布局,未来互联网+明星将会是一个趋势,让我们拭目以待。

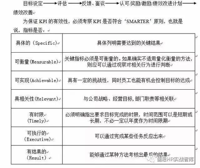
此外,大家最关心的还是阿里的职级、薪酬、管理体系,下面我们可以详细的看看哈。

阿里p5_阿里阿里_阿里阿里舞蹈

阿里巴巴

1、全球员工总数

截至2019年12月31日,员工总数为116,519人。

2、岗位职级

阿里巴巴集团采用双序列职业发展体系:

阿里阿里舞蹈_阿里阿里_阿里p5

一般来说,应届毕业生刚入职到阿里为P5,工作1-3年之后升职到 P6,阿里一般到 P7 才给配股票。

目前阿里需求量最大的职级范围分布在 P6-P8,这也是阿里集团占比最大的级别。P6 级别的程序员 title 是高级工程师,P7 便已经是专家级别,P8 则是高级专家。

一般而言,江湖上行走小有名气的阿里程序员至少也是 P8 级别。P10 级别的存在就是传说中的大神级别,这个级别的程序员无一不是业界鼎鼎有名的存在,比如褚霸、毕玄等等。

3、岗位薪酬

阿里阿里_阿里阿里舞蹈_阿里p5

说到股票,就要普及一下常识了:股票是公司用来奖励员工忠诚度的,所以阿里分年限行权,想要离职套现真的是难,更不要提高额税收了。首先,归属要收高达45%的个税阿里p5,然后得到的还是限制性股票,还不能马上卖呢。

好不容易可以出售的时候,还得交20%股票增值部分的个人所得税哦!更重要的是,你必须先缴税,才能归属,缴税还必须用现金!所以,拿的越多,先拿出的cash就越多,这里面的流动性风险不容小觑。

4、绩效考核

绩效评分标准,分为六档,分别是:

阿里p5_阿里阿里舞蹈_阿里阿里

5、晋升条件

如果员工想要升级别,比如从 P6 升级到 P7,则需要进行述职,通过晋升委员会的面试,晋升委员会组成一般是你的直属领导、合作方业务部门领导、HRG、所在业务线领导等。

晋升至P8及以下,子公司内部评定;晋升到P9,集团专业委员会进行评审;M不得自主提名,M3及以下公司内one over one plus HR评审;晋升至M4进集团管理委员会评审。

P5升P6相对容易,再往上会越来越难,一般到P7都是团队技术leader了,P6到P7非常难,从员工到管理的那一步跨出去不容易。

其中的评定、考核和流程是怎样的呢,继续往下看。。

阿里阿里舞蹈_阿里p5_阿里阿里

阿里巴巴绩效管理体系

考核和流程

把绩效管理和价值观贯彻进行有效和深度结合,形成了阿里巴巴独具特色的绩效考核体系,是阿里巴巴持续取得高绩效的关键因素。

一、绩效特点:

阿里巴巴的绩效管理体系基本上借鉴自通用电气,建立之初就有比较健康的基础。在此基础上,阿里巴巴绩效管理形成了自己的特点:

一是制定高目标,二是把价值观纳入考核,三是建立了政委体系,做“人”的工作。

二、绩效基本体系:

阿里巴巴绩效管理体系的基本理念和框架借鉴自通用。

2001年,为通用服务25年的关明生加盟阿里巴巴阿里p5,帮助阿里巴巴打造了一套与国际接轨的绩效管理体系,奠定了阿里巴巴绩效管理的基础。比如,借鉴和进一步强化了通用对价值观的推崇,阿里巴巴也用了“活力曲线”法则,以及基于这个方法的淘汰和激励制度。

“活力曲线”在阿里巴巴指用“271排名”的方式来考察员工的相对业绩。不过阿里巴巴对后10%的淘汰没有像通用那么严厉。在阿里巴巴,员工通过考核被分成三种:

对价值观表现好,但业务弱的“小白兔型”,阿里巴巴会给予考察、培训、转岗的机会,除了作假行贿等触犯道德底线的“野狗型”员工,阿里巴巴也很少因为价值观考核而直接开除员工。

直观理解为:大家是相互信任的,只要我尽了最大的力量,在公司的基本层面,比如:价值观上没有违背,就不会因为我在前线打了败仗,就“杀”了我。

阿里阿里舞蹈_阿里阿里_阿里p5

1、制定高目标

在个人绩效考核方面,阿里巴巴采用5分制的打分方式,每个季度,每年对个人进行绩效评估。在年末制定新一年业绩目标的时候,会详细标明不同的业绩对应不同的分值。阿里巴巴,大概只有10%的员工能在绩效考核中拿到4分。

拿到4分不仅意味着12分的努力,还要发挥创造性。

按照常规的方式方法工作,基本上达不到4分。拿到4分需要突破常规进行创新。

在阿里巴巴,基本上没有人能够拿到5分。这样的业绩指标设计和打分标准,体现了阿里巴巴的指导思想:如果目标定低了,你就会降低对自己的要求;你可以拿不到5分或4分,但是我要确定你已经尽了12分的努力去实现4分、5分的目标。

2、把价值观纳入考核

阿里巴巴别出心裁地把价值观纳入绩效考核体系。价值观考核与业务考核各占到50%的比重。而价值观考核指标囊括了追求高绩效的价值观导向和具体的方式方法——如果价值观考核优异,业务绩效不好是不可能的。

三、绩效考核规则

1、季度考核

2、价值观考核实行通关制,即:大家应该首先做到较低分数的条款,然后进阶至较高级的条款,依此原则,若较低分数未能做到,则没有机会进阶;体现了更高的一个要求和优先级

3、打分规则:

阿里阿里_阿里阿里舞蹈_阿里p5

四、绩效考核的方向

目标管理(定性、定量,全面、客观)

五、绩效管理流程

阿里阿里舞蹈_阿里p5_阿里阿里

绩效面谈的几个阶段:

从上个季度的面谈行动计划开始,对本季度的工作进行自我总结,主管对员工的行为点评,就行为的评价达成共识,明确新目标的行动计划。

绩效面谈过程中的基本原则:

立场要坚定, 今天的最好表现是明天的最低要求;你是绩效管理的owner;公正、真诚、善意;丑话当先;不要轻易被不重要的事情所左右。

绩效面谈的分类:

发表回复

您的电子邮箱地址不会被公开。 必填项已用*标注