近日多所高校发布了第二批学生返校通知

合肥工业大学

合肥工业大学发布《关于2020年春季学生返校的通知(第二批)》

据悉,根据教育部和安徽省教育厅、合肥市人民政府关于2020年春季学期返校工作的整体部署,经安徽省教育厅和合肥市人民政府同意,结合合肥工业大学疫情防控和工作实际,经研究,该校定于6月6日起安排第二批学生有序返校。

还了解到,第二批返校学生为符合学校疫情防控条件且有返校科研需求的硕士毕业生、博士生和需要参加军事训练考核的国防生。该批次返校学生的条件、行程等具体要求,由各学院负责通知到每一位同学。其他学生返校安排将另行通知,未接学校通知、未经学校同意,任何学生不得擅自返校。

安徽农业大学

通知要求,本科一、二、三年级中本学期实验任务重的专业学生(实验课总学分在3学分及以上)自6月5日起返校。

另外,6月5日2019级学生返校,6月7日2017级和2018级学生返校,6月8日(周一)开始上课。需要注意的是,文科类(经管文法)本科一、二、三年级各专业学生暂不返校。6月9日,有学业及科研任务的其他未返校研究生可返校。

通知还要求,符合新冠肺炎高风险人群判定标准的本科生、研究生暂不返校。符合新冠肺炎中风险人群判定标准的本科生、研究生暂缓返校。

近14天安徽省外返校学生,须持本人返校日前7天内核酸检测结果阴性证明来校报到。进行核酸检测后不要异动,做好返校准备。

龙岩技师学院

各位同学:

根据学院2020年春季开学工作安排,现将第二批学生错峰返校事宜通知如下:

一、返校时间

6月3日:机械工程系、电气工程与化工系、交通工程系

6月4日:信息工程与经贸管理系、幼儿教育系

6月5日:现代服务系

唐山师范学院

根据河北省教育厅通知要求,6月6日起,高校毕业年级学生分期分批自愿返校,其他年级具体复课时间由学校结合工作实际确定后报省教育厅备案。

严格遵守上级“未经批准不返校”原则,在接到学校正式通知前,任何学生不得返校。学校将对未经批准返校的学生及相关责任人进行严肃处理。

河北农业大学

按照上级部门统一部署首码项目,结合学校疫情防控形势和工作实际,经研究,定于2020年6月19日起安排毕业年级学生和需要返校开展科研工作的研究生分批错峰有序返校。具体返校时间和有关要求由各学院、各培养单位通知学生本人。请各位同学按照具体通知要求返校并做好自我防护。未接到通知的学生请勿返校。

其他年级学生继续按照学校安排开展线上教育教学,具体返校时间另行通知。

河北师范大学

按照河北省教育厅工作部署,结合学校工作实际,经研究,定于6月10日起安排符合条件的毕业生和确有科研任务需要的非毕业年级研究生分期、分批、自愿返校。

具体工作安排、返校时间和有关要求由各院系另行通知。未接到正式通知之前,请勿提前返校。

哈尔滨工业大学

根据教育部和黑龙江省的统一部署,学校将于2020年6月1日起安排确有返校实际需要的毕业年级学生和有重大科研任务的研究生分批次、分类别有序自愿返校。非毕业年级学生本学期不返校。

符合条件的学生须提前向所在学院提出申请,在收到辅导员一对一发出的允许返校通知后武汉大学教务管理系统,按照具体要求返校,并做好个人防护,未接到通知的学生暂不返校。

湖南涉外经济学院

一、6月6日、7日,有课程补考任务的毕业生返校;6月13日、14日,考试成绩合格且毕业论文答辩全部通过的毕业生返校;非毕业年级学生返校时间,视疫情防控形势再行通知。

二、学校将根据错峰报到的原则,合理安排返校学生的具体报到时段和入校路线,请各二级学院辅导员将具体安排(入学须知)逐一通知到每位学生,接到通知的学生按照通知时间返校,不得提前;未接到通知的学生,不得擅自返校。

湖南医药学院

2020年6月4日2020届毕业生返岗实习;6月6日本学期临床见习生和下实习基地的学生返校开学;6月9日其余学生(2019级学生除外)返校开学。

2019级学生本期不返校开学,继续网上上课。

长沙航空职业技术学院

1.大一、大二学生本学期不返校,继续进行线上学习。

2.2020年6月5日起,参加世赛选拔学生、参加毕业设计、毕业补考的毕业生经申请同意后返校,具体返校时间和要求由学生工作处和二级学院通知到每位学生。

3.列入高、中风险地区的学生暂不返校,返校时间根据疫情防控情况另行通知。

4.未接到学院正式通知前,学生一律不得提前返校。

湖南生物机电职业技术学院

武汉教务处_武汉大学教务管理系统_武汉学校教务系统

湖南现代物流职业技术学院

1.大三毕业班学生:部分确因参加专升本考试、技能竞赛的大三毕业班学生,由本人自愿申请,经报学校同意后方能返校,返校时间为6月5日。未经学校批准,不得返校。毕业证领取及毕业相关手续的办理时间暂定为6月15日-18日,具体返校要求、返校安排由学生工作处、教务处、二级学院具体另行通知到每位毕业学生。

2.部分大二学生分学院错峰返校。6月6日-7日,确因课程教学需要必须返校上课的部分大二学生分学院错峰返校报到。6月6日为物流信息学院学生报到;6月7日为物流工程学院(不含五年制专业)学生、物流人文艺术学院酒店管理专业学生报到。6月8日正式上课。具体返校时间由各二级学院、学生工作处通知到每一位相关学生,未接到通知学生不返校。

其他二级学院大二学生本学期不返校,继续原定教学计划,进行线上学习。

3.境外学生及大一年级学生本学期不返校。继续按教学计划开展线上教学。

4.居住或目前仍留在疫情高、中风险区者或电子健康码为“红码”、“黄码”,暂不返校。

5.目前处于医学观察期的学生,暂不返校。

6.目前身体有发热、干咳、乏力、鼻塞、流涕、咽痛、腹泻等症状的学生暂不返校。

湖南艺术职业学院

1、全体中职学生(含五年制大专一、二年级)除应届毕业生外按要求正常返校,返校时间为6月2日。

2、全体应届毕业生按要求分批返校,拟定返校时间为6月下旬,具体时间另行通知。

3、其它各年级学生由系部根据教学工作需要向学院申报返校武汉大学教务管理系统,具体时间另行通知。

4、所有在返校计划之列的学生均须按照辅导员的通知,提出返校申请,经所在系部审核通过后,在指定时间返校,未经批准,所有学生一律不准返校;不符合返校条件和审核未通过的同学暂不返校,返校时间另行通知;学院充分尊重家长及学生意愿,符合返校条件的学生也可选择申请暂缓返校。

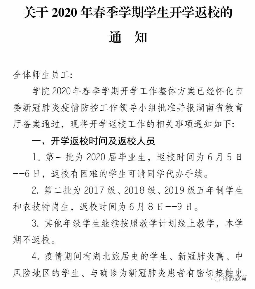
怀化职业技术学院

武汉大学教务管理系统_武汉学校教务系统_武汉教务处

武汉大学教务管理系统_武汉教务处_武汉学校教务系统

武汉多所高校公布毕业生返校时间!

全方位消杀、模拟应急演练,近日武汉高校步入毕业生返校应急演练高峰。同时,多所武汉高校公布毕业生返校时间表,对返校流程作了具体安排。

据悉,5月24日,湖北省新型冠状病毒感染肺炎疫情防控指挥部发布通告,6月8日起,湖北省各高校可安排现居境内毕业年级和有科研任务的学生按照错时错峰、自愿原则返校,具体返校时间和方式由各高校统筹安排。

武汉学校教务系统_武汉大学教务管理系统_武汉教务处

武汉工程科技学院门禁演练

此前,武汉大学、华中科技大学、华中师范大学、湖北美术学院、江汉大学等已经进行了相关毕业生返校应急演练工作。

华中农大率先公布毕业生返校日期

5月27日晚,华中农业大学发布通知,宣布现居境内毕业年级学生(含本、硕、博)和有科研任务的研究生,自6月8日起可分批次返校。非毕业年级本科生和尚在境外的学生暂不返校。

华中农业大学称,返校将按照错时错峰、自愿申请的原则。第一批返校学生为博士生和需要在校完成毕业论文研究的毕业年级硕士生;第二批为毕业年级其他硕士生、本科毕业生;第三批为非毕业年级硕士生。

武汉东湖学院也随后在网络班会上通知毕业生返校事宜,初步确定毕业生在6月8日-11日可返校拿东西,返校前学生需连续上传14天绿码,填写2020届毕业生一生一卡登记表,表上除学生姓名学院班级等个人信息外,还包括健康状态、是否住宿舍、返校方式、行李处置、离校时间等相关信息。

武汉学校教务系统_武汉大学教务管理系统_武汉教务处

武汉东湖学院制定的返校毕业生登记表

学校要求每间寝室只能住一个人,最多只能住一晚,学生需提前与室友协商好返校时间,食堂不开放。该校金融学专业的小陈说:“一直在期待返校,希望还可以见到室友、同学、再仔细看看生活了几年的地方。”

中国地质大学(武汉)日前也通知毕业生,要求分两批返校,第一批6月24日至6月26日,第二批6月27日至6月29日,大部分湖北学生作为第二批返校,确保四人间宿舍每晚不超过两人。

武汉理工大学也通知毕业生返校在6月20日左右,分三批进行,第一批武汉市毕业生,不住宿;第二批湖北省内毕业生,最多住一晚;第三批湖北省外毕业生,最多住两晚,同时要求每一批都要上一批人离开才能进,每间宿舍不超过两人。

一边筹备毕业生返校,一边严格防控

团团发现,武汉高校在积极筹备毕业生返校时,防控工作并没有松懈,武汉大学、华中科技大学、华中师范大学等校均实行实名制通行,进出校门都要严格经过检查通行证、测量体温、扫健康绿码、实名登记等核验。

武汉大学此前上线“武大健康码”,并已实现学校统一身份实名认证,与“武汉战疫”小程序“武汉健康码”互联互通,开学后校内公共场所也需扫码出入。

华中科技大学将建立“常住人员信息库”,未登记入库的外来临时或短期通行人员,须由已在系统登记的常住人员在“来访人员网上预约系统”登记后,才能“刷卡”通行门禁。

华中师范大学各大门禁系统已完善,并安装了红外测温系统。

来源 |未来网(ID:lovek618)综合各高校官网、湘微教育、长江日报等

编辑 | 白国宁

校审 | 白国宁

监制 | 李 远

发表回复

您的电子邮箱地址不会被公开。 必填项已用*标注