澎湃新闻记者 钟煜豪
广西壮族自治区教育厅近日在回应网友时明确,“引进区外‘双一流’高校到广西开办研究生院办学”的做法,不符合当下教育部的有关规定。

去年12月,有广西网友通过人民网“领导留言板”咨询,自治区有引进区外“双一流”高校到自治区开办研究生院办学的计划吗?

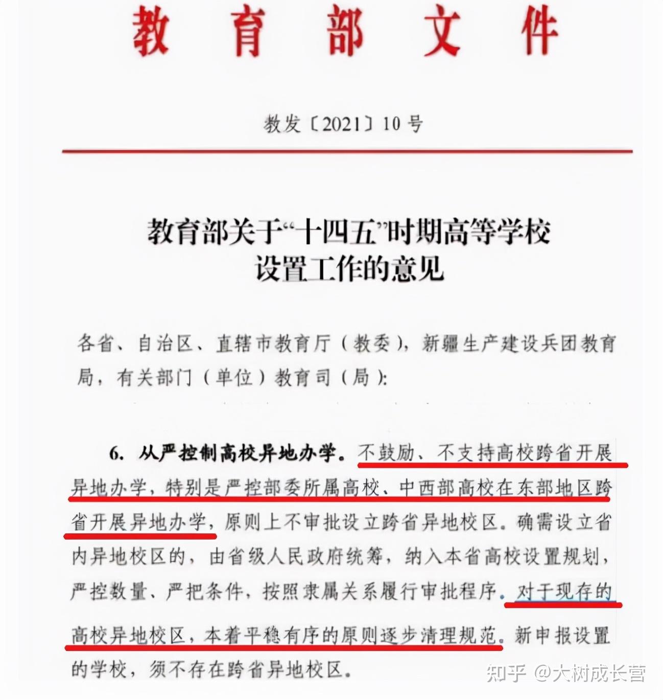
今年1月7日,自治区教育厅答复称,根据《教育部关于“十四五”时期高等学校设置工作的意见》(教发〔2021〕10号)规定,从严控制高校异地办学,不鼓励、不支持高校跨省开展异地办学。2021年5月28日,教育部办公厅印发了《关于加强普通高等学校异地培养研究生管理的通知》(教研厅函〔2021〕4号),明确规定“研究生必须在学校章程载明的注册和办学地的相应学位授权点进行培养和严格管理”,“研究生院、研究生学院等承担研究生教育组织管理的机构,仅可在本校注册和办学地按相关规定和程序设置。自本通知印发之日起,一律停止新设异地研究生院、研究生学院及其他类似机构。”所以,网友所提c区外“双一流”高校到我区开办研究生院办学,不符合当下教育部的有关规定。
2021年7月成文的教育部《关于“十四五”时期高等学校设置工作的意见》提出广西大学研究生信息管理系统,从严控制高校异地办学。不鼓励、不支持高校跨省开展异地办学,特别是严控部委所属高校、中西部高校在东部地区跨省开展异地办学,原则上不审批设立跨省异地校区。另外,对于现存的高校异地校区,本着平稳有序的原则逐步清理规范。新申报设置的学校,须不存在跨省异地校区。

澎湃新闻早前报道显示,已有一部分异地办学工作受政策影响踩下“刹车”。
其中在去年10月27日,四川自贡市教育和体育局在通报“自贡引进西南交大希望学院”进展时指出,目前,项目业主单位领导同自贡市及大安区领导开展了四轮磋商,合作意愿较强,拟在自贡新建院校办学。因目前国家现行有关政策,高校不能异地办学中创网,西南交大希望学院的注册地在南充,因此广西大学研究生信息管理系统,不能搬迁到自贡。
另外,广东海洋大学校办工作人员对澎湃新闻确认,鉴于国家和广东省对异地办学政策的调整,经学校研究,决定撤销广东海洋大学广州(南沙)研究生院建设工作领导小组。学校已于2021年10月发出相关通知。
同在2021年,教育部就规范高校异地科研机构建设发通知,全过程研究生培养受限。当年8月,温州市教育局在回应网友时指出,引入“双一流”高校(985高校)在温州设立分校在政策层面会有障碍。2021年教育部办公厅已明确提出“凡是高等学校章程载明的注册和办学地所属市域范围之外的其他地点,不得新开展全过程研究生培养。”(《关于规范高等学校异地科研机构建设和管理有关工作的通知》(教科信厅函〔2021〕18号)、《关于加强普通高等学校异地培养研究生管理的通知》(教研厅函〔2021〕4号)),因此在规划中不予采纳。
