岳阳市深化“放管服”改革和优化营商环境再度祭出重磅利好。
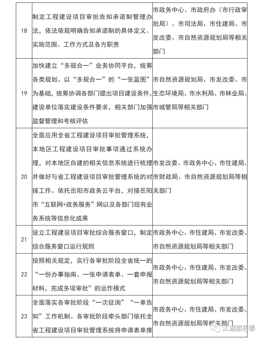
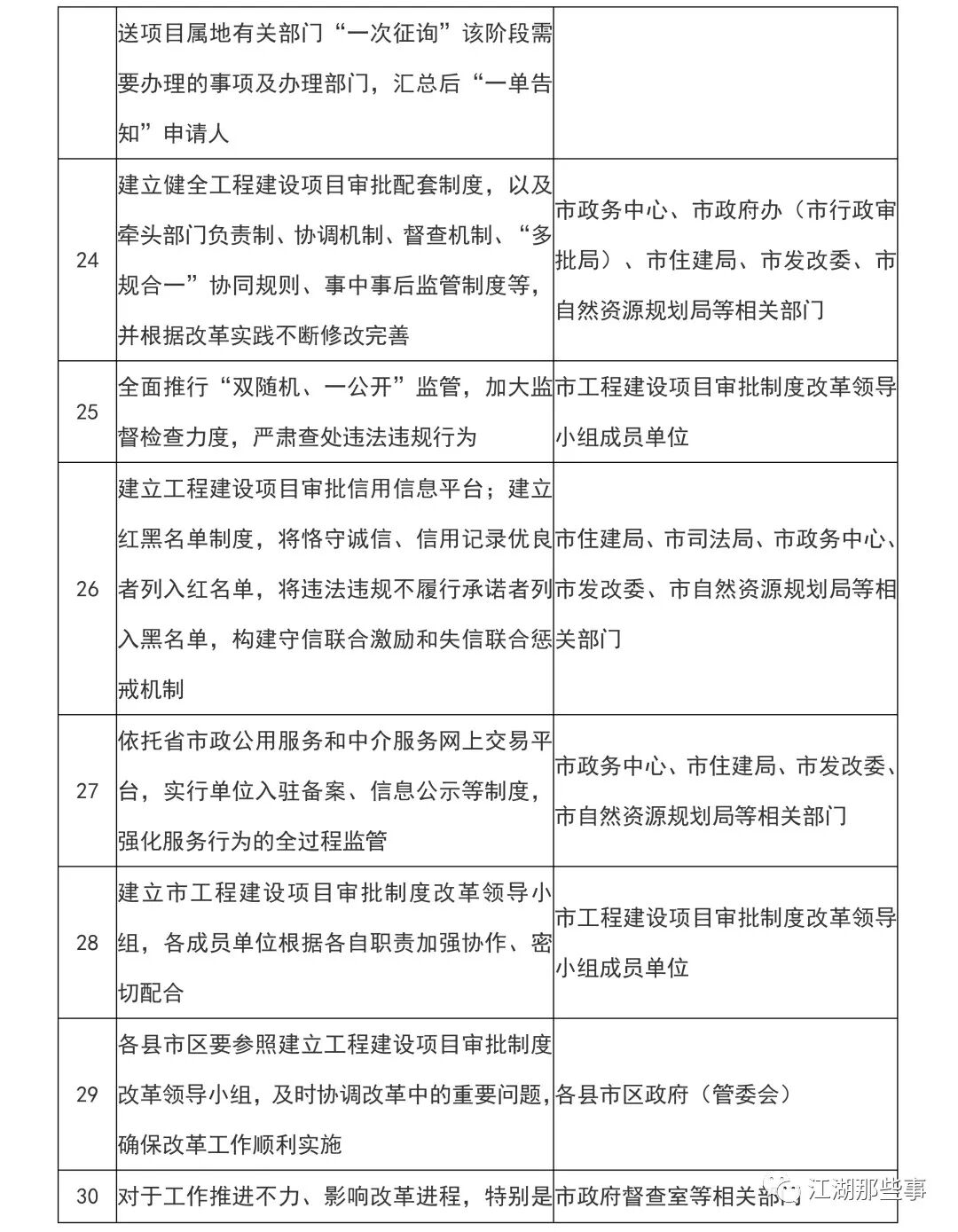
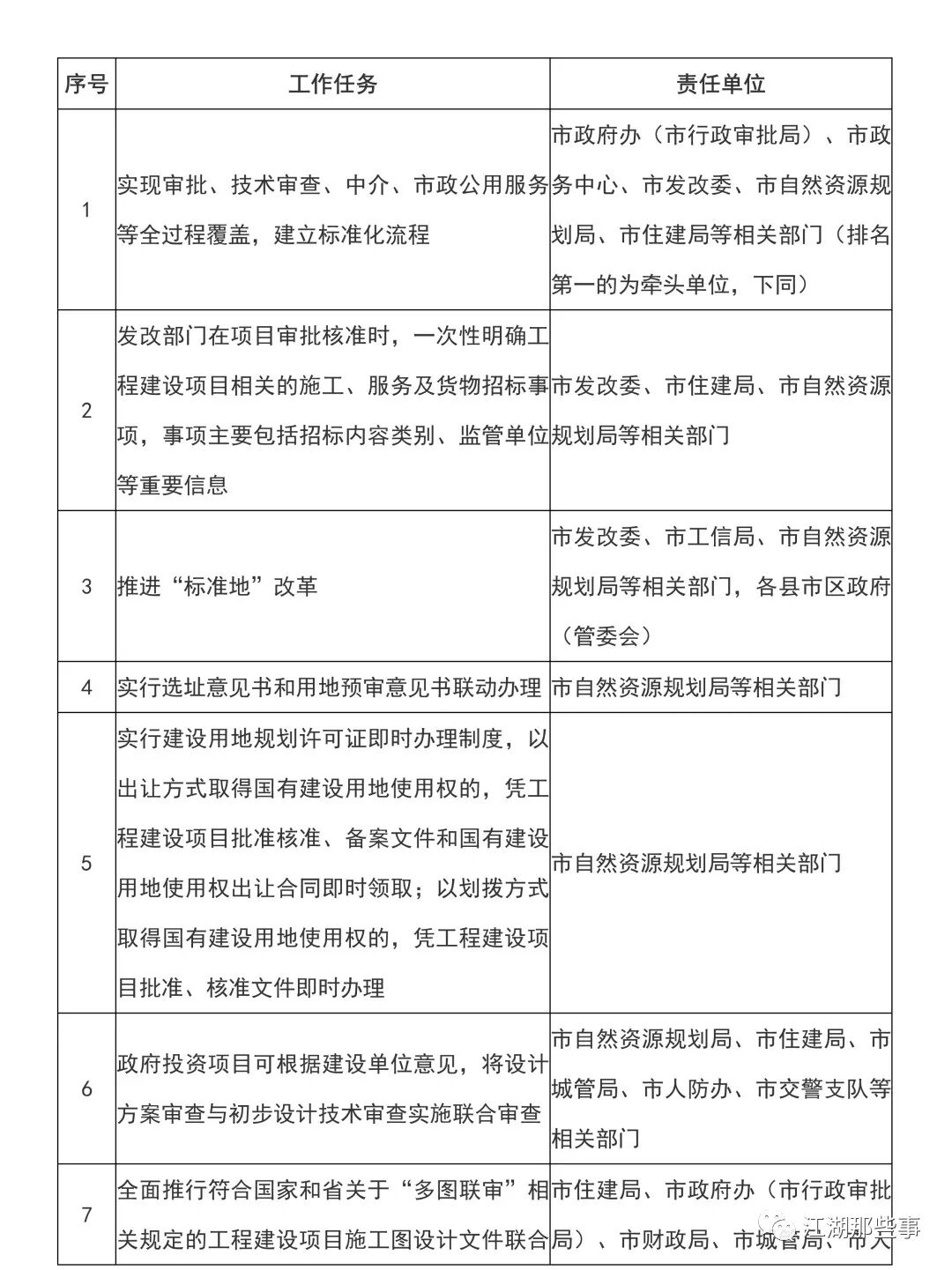
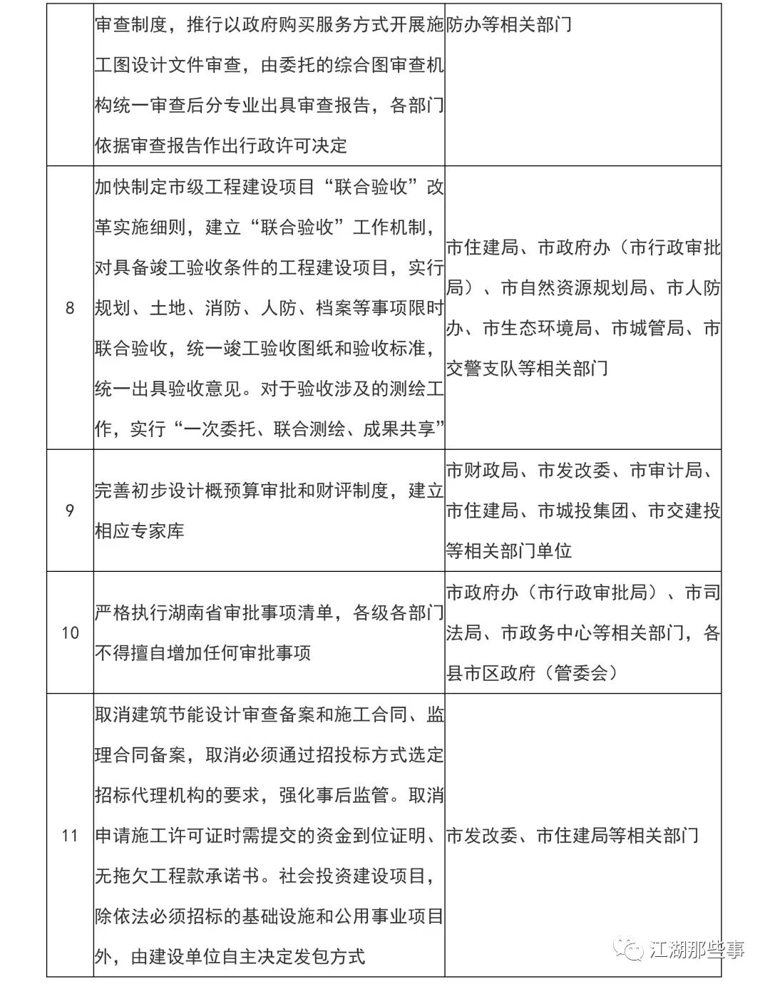
江湖那些事(yyrbjh)注意到任务分解表,市人民政府办公室日前印发《岳阳市工程建设项目审批制度改革工作方案》,提出力争2019年底前实现工程建设项目审批“四统一”,即统一审批流程,统一信息数据平台,统一审批管理体系,统一监管方式。这也是继《中共岳阳市委岳阳市人民政府关于进一步深化“最多跑一次”改革优化营商环境的意见》之后任务分解表,又一纲领性文件和行动指南。
工作目标
在国务院、省政府规定时间内项目加盟,建成全市统一的工程建设项目审批制度框架和管理系统,工程建设项目全流程行政审批和技术审查事项全部纳入工程建设项目审批管理系统办理,实现工程建设项目审批时限压减至100个工作日以内的目标,其中交通、水利、能源等领域的一般工程类项目审批时限压减至100个工作日以内;政府投资房屋建筑类项目审批时限压减至70个工作日以内;政府投资城市基础设施工程类项目审批时限压减至61个工作日以内;社会投资房屋建筑和城市基础设施工程类项目审批时限压减至54个工作日以内;工业投资建设项目审批时限压减至49个工作日以内。
岳阳市工程建设项目审批制度改革工作
任务分解表
声明:本站所有文章,如无特殊说明或标注,均为本站原创发布。任何个人或组织,在未征得本站同意时,禁止复制、盗用、采集、发布本站内容到任何网站、书籍等各类媒体平台。如若本站内容侵犯了原著者的合法权益,可联系我们进行处理。
