重庆市城区临时摊区(摊点)管理暂行办法_重庆主城区有几个区_重庆梁平区到宜昌有多远

重庆梁平区到宜昌有多远_重庆主城区有几个区_重庆市城区临时摊区(摊点)管理暂行办法

重庆梁平区到宜昌有多远_重庆主城区有几个区_重庆市城区临时摊区(摊点)管理暂行办法

文|特约撰稿

重庆中心城区进入湾区时代。

2020年12月9日,重庆市规划和自然资源局(以下简称重庆市规资局)公开发布《重庆市中心城区长江文化艺术湾区控制性详细规划》,正式披露了长江文化艺术湾区的规划范围。

长江文化艺术湾区只是重庆中心城区四大湾区之一。

重庆中心城区规划的其余三大湾区分别为:

◎ 两江交汇历史人文湾区;

◎ 长江生态文明湾区;

◎ 嘉陵江智能创新湾区。

“两江四岸”作为重庆中心城区城市发展主轴,将在高标准建设的四大湾区助力下,实现更好地整体提升。

长江文化艺术湾区是重庆公开的第一个湾区控制性详细规划。

根据重庆市规资局开展的《“两江四岸”城市发展主轴规划研究》,重庆中心城区的四大湾区,主要依托11个半岛、11个江湾、6个江心绿岛整合形成。

重庆中心城区的每一个湾区,都会以差异化的定位惊艳登场,未来可能都是引领区域发展的城市封面。

01

长江文化艺术湾区在哪里呢?

我们先来看两张规划图。

第一张规划图:《重庆市中心城区长江文化艺术湾区控制性详细规划》区位图。

重庆主城区有几个区_重庆梁平区到宜昌有多远_重庆市城区临时摊区(摊点)管理暂行办法

从上面的区位图可以看出,长江文化艺术湾区位于九龙坡区的九龙半岛至大渡口区的钓鱼嘴半岛沿线,规划范围为2661.97公倾。

更为具体一点说,长江文化艺术湾区将主要包括九龙半岛、钓鱼嘴半岛及老重钢、茄子溪片区串联的滨江区域。

第二张规划图:《重庆市中心城区长江文化艺术湾区控制性详细规划》用地布局规划图。

从上面的用地布局规划图可以看出,长江文化艺术湾区将有鱼洞长江大桥、白居寺长江大桥、义渡长江大桥、马桑溪长江大桥、李家沱长江大桥、黄桷坪长江大桥等6座大桥与江南互联互通。

重庆市住房和城乡建设委员会在《关于市政协五届三次会议第0903号提案办理情况的答复函》中披露:

重庆市规资局编制的长江文化艺术湾区国土空间规划中,精心布局了音乐厅、美术馆等14处重大文化艺术设施,以文化艺术魅力营造“两江四岸”滨水文化带。

我们注意到,重庆正在加快推进长江文化艺术湾区的建设:

2020年10月16日,重庆市委副书记、市长唐良智前往九龙坡区和大渡口区,调研长江文化艺术湾区规划建设工作。

唐良智市长强调,一个城市的历史遗迹、文化古迹、人文底蕴,是城市生命的一部分。规划建设长江文化艺术湾区,是实施城市提升行动计划、推进“两江四岸”治理提升的重要内容,是保留城市历史文化记忆、让人们记住历史记住乡愁的具体举措。

重庆美术公园落户长江文化艺术湾区,将以四川美术学院黄桷坪校区为依托,以重庆发电厂工业遗址为核心区。

三面临江钓鱼嘴半岛布局有音乐厅、音乐广场等重大功能性项目。

对长江文化艺术湾区的规划建设,唐良智市长提出了具体要求:

◎ 要以高度的责任感和历史担当推动城市功能完善,深化落实湾区规划,加强对城市的空间立体性、平面协调性、风貌整体性、文脉延续性等方面的规划和管控,进一步减量、提质、增效,统筹推进交通设施建设、城市形态塑造,形成山水城交融的美丽画卷;

◎ 要强化产业支撑,围绕“美术+”“音乐+”“艺术+”产业功能,坚持市场化运作,加快专业化招商,努力将文化艺术资源优势转化为产业优势、发展优势、经济优势;

◎ 要突出人文特色,保护利用好历史文化,在景观中融入文化元素,在设计上体现文化符号,匠心营造艺术家的精神家园,让爱好艺术、从事艺术的人群扎根湾区;

◎ 要尊重自然、顺应自然,保护好天际线、山脊线、水岸线,科学推进片区生态修复和建设利用;

◎ 要健全工作推进机制,强化统筹协调,尽快形成更多可视性成果。

重庆市大渡口区披露了长江文化艺术湾区的打造计划:

1. 钓鱼嘴半岛。

着力推动长江音乐厅、长江音乐学院等重大功能设施建设,吸引音乐产业和音乐人才集聚发展,高品质建设“长江音乐半岛”。

2. 在老重钢片区。

紧紧围绕宝武西南总部、钢铁工业博物馆、研究院、宝武大学等“四个一”项目落地,大力发展工业文创、工业总部、工业设计等相关产业,激活工业文化遗存、建设工业文化艺术区。

3. 茄子溪片区。

推动中交茄子溪港等传统物流企业转型升级,发展音乐城市融合发展区。

4. 伏牛溪体育文化片区。

将按照承办国际赛事标准,规划建设网球及乒羽赛事场馆和城市体育综合体,整合周边李雪芮运动学校、城市公园、健身走廊等“健康资源”,带动城市综合开发和健身休闲产业发展。

5. 金鳌山文化片区。

将充分利用金鳌山风光和石斧文化等特色资源,大力发展乡村休闲、农业体验研学旅游、特色民宿,打造农旅融合旅游区。

大渡区还将加快建设音乐半岛重大功能性项目:

长江音乐厅将被打造成为国际一流的音乐艺术殿堂和长江上游的地标性建筑;

长江音乐学院将被建设成为音乐人才聚集之地重庆主城区有几个区,并同步建设音乐附中、音乐附小,构建全周期音乐人才培养体系。

长江音乐博物馆、音乐广场、音乐营、音乐台等系列项目也将在长江文化艺术湾区内陆续亮相。

我们可以预见的是,长江文化艺术湾区将是重庆中心城区一个人文特色突出、产业支撑强劲、城市功能完善的高起点规划、高标准建设的湾区。

02

长江生态文明湾区在哪里呢?

重庆市住房和城乡建设委员会在《关于市政协五届三次会议第0914号提案办理情况的答复函》中披露,重庆市规资局完成了主城区“两江四岸”城市发展主轴规划研究和长江生态岛链专项研究,高水平编制广阳岛片区规划。

从上面的信息可以看出,广阳岛片区可能将是长江生态文明湾区的核心区域。

广阳岛是天成之眼中创网,是生态文明之窗,是长江风景之眼。

我们注意到,重庆正在加快建设以广阳岛片区为核心的长江生态文明湾区。

重庆主城区有几个区_重庆市城区临时摊区(摊点)管理暂行办法_重庆梁平区到宜昌有多远

广阳岛片区至少布局有以下重磅项目:

◎ 长江生态文明干部学院。

长江生态文明干部学院占地规模为17.7公顷,建筑规模不超过9万平方米。

长江生态文明干部学院定位为习近平生态文明思想学习研究、教育培训、宣传推广基地。

根据中组部关于干部学院的相关规定及中央“一校四院”建设标准,长江生态文明干部学院对标中国井冈山干部学院、中国浦东干部学院、中国延安干部学院,紧扣办学主题、结合地域特色,按照高标准、高质量、高效率进行建设。

按照上面的说法,长江生态文明干部学院将成为我国第四所规格非常高的干部学院。

长江生态文明干部学院校区分为教学区、行政区、生活区、住宿区、文体区和配套区六大功能板块。总建筑面积不超过9万平方米,同期能容纳500名学员进行培训。

◎ 长江生态环境学院。

长江生态环境学院是组成长江生态文明创新发展基地的重大项目,是广阳岛区域重点建设的高学历教育的高等院校。

长江生态环境学院立足高层次人才培养、高端人才引智、推进前沿国际化研究的定位,设置城乡规划、环境科学与工程、生态工程、市政工程、生态经济管理、生态哲学等学科专业,按照高标准建设要求、高端人才培养和国际引智目标的要求进行建设。

长江生态环境学院总建筑面积不超过17万平方米,学历教育规模约3000人,其中本科生1500人,研究生及博士研究生1500人。

◎ 广阳岛国际会议中心。

广阳岛国际会议中心定位为大河文明国际峰会场馆、国家重要的外事活动承载地,将按照国际一流的会议中心建设标准打造,设置会议、演绎、发布、展览和配套酒店等功能。

重庆市城区临时摊区(摊点)管理暂行办法_重庆主城区有几个区_重庆梁平区到宜昌有多远

广阳岛国际会议中心分为两个主要功能区:

1. 会议功能区。

计容建筑面积约40000平方米,为国际专业领域型大会提供会议及综合配套服务(参会人数规模不少于1300人),以及国际首脑型峰会提供会议、餐饮、观演、接待等综合性服务(参会人数规模不少于100人),同时包含一个观演剧场(观演人数不少于750人)。

2. 云水小筑配套酒店。

计容建筑面积约17000万平方米,旨在为国内外重要会议提供高品质接待服务(客房数不少于120间)。

云水小筑配套酒店将作为广阳岛规划十二景之一“卧云钓月”的重要组成部分,建筑将充分结合山水环境,小单元、聚落式分布,体现建筑与自然的和谐共生,展现广阳岛十二景的人文意境。

◎ 绿色金融示范区。

2020年3月17日,人民银行重庆营业管理部披露:

支持打造广阳岛绿色金融示范区。

人民银行重庆营业管理部披露了三个方面的大动作。

1. 支持打造广阳岛绿色金融示范区,并纳入《方案》后续修订完善的内容中。

2. 集聚金融要素资源,推动形成绿色发展方式和生活方式。

3. 构建激励约束机制,保障广阳岛绿色金融示范区顺利建设。

我们可以预见的是,长江生态文明湾区除了将拥有长江生态文明干部学院、长江生态环境学院、广阳岛国际会议中心、绿色金融示范区,还可能会拥有重庆未来的三大中心:

1. 现金管理中心;

2. 金融交易结算中心;

3. 金融大数据中心。

大家今后可以在长江生态文明湾区里面体验到具有示范效应的绿色发展方式和生活方式。

03

嘉陵江智能创新湾区在哪里呢?

重庆市规资局公开在《关于市五届人大三次会议第0001号建议办理情况的复函》里面披露:

嘉陵江智能创新湾区以礼嘉-悦来-蔡家为重要功能空间节点,集中展示智能创新。

重庆市规资局组织开展的《“两江四岸”城市发展主轴规划研究》(以下简称《规划研究》),已经重庆市规委会审议通过。

《规划研究》以“两江四岸”为主轴,依托394公里长的岸线及腹地,塑造国际一流滨水岸线,重点打造解放碑-江北嘴-弹子石、九龙半岛-钓鱼嘴半岛、广阳岛、礼嘉-悦来-蔡家四大重要功能空间节点,并整合策划形成两江交汇历史人文湾区、长江文化艺术湾区、长江生态文明湾区、嘉陵江智能创新湾区“四大湾区”,由“四大节点”、“四大湾区”共同支撑和锚固“两江四岸”城市发展主轴。

依托智博会永久会址,在礼嘉半岛建设未来智慧生活体验园,加快完善重庆国博中心会展配套功能。以蔡家半岛集中展示民营经济创新发展。联动大竹林、北碚、水土、井口、双碑,整合策划形成嘉陵江智能创新湾区。

嘉陵江智能创新湾区还有“嘉陵江-沙坪坝段”,包含沙磁、井双两个片区:

磁器口片区定位为传承巴渝文化,挖掘红色文化价值,整体策划提升磁器口、歌乐山、白公馆、渣滓洞片区品质,加强特钢厂、鸽牌电缆厂等传统工业厂房活化利用;

井双片区定位为提升建设品质,融入文化创意元素,临重庆大学区域着力培育打造重庆大学创新生态圈,完善公共服务设施配套,提升功能品质。

重庆市规资局还披露了沙磁、井双两个片区的相关规划:

1. 磁器口-歌乐山-渣滓洞整体提升策划规划已经完成。

重庆市规资局配合沙坪坝区政府开展了磁器口、歌乐山、白公馆、渣滓洞片区整体提升工作,按照“策划找魂、规划塑形”的工作思路,邀请张艺谋团队编制片区的提档升级策划,邀请中规院编制综合提升规划。

提档升级策划和整体提升规划均秉持把磁器口历史文化街区和歌乐山、白公馆、渣滓洞作为一个整体片区的原则,整体研究、整体提升、打造白公馆—渣滓洞—磁器口大风景区。

2. 井双片区控规优化工作在积极推进。

重庆市规资局正按照“两江四岸”治理提升要求和城市提升工作“减量提质”的要求开展井双片区的控规优化工作。

井双片区是历史上形成的老工业区,位于“两江四岸”城市发展主轴规划研究确定的嘉陵江智能创新湾区重要节点,控规优化结合沙区文教卫传统优势,充分挖掘城市山水人文脉络,推动片区向智能研发和文化创新转型发展,建设成为具有“文化传承巴渝风、文教兴盛书卷气、山水融合诗画味、智能创新国际范”的井口双碑临山滨江湾区。

一是打造“一屏一江,五山八溪,十九公园”的山水生态格局,重点规划了12公里长的滨江创新文化带。

二是构建“三轨六站、三桥四隧、四横四纵”多通道交通体系,升级改造6处原工业水运码头为旅游客运和游艇休闲码头。

三是发挥沙区文化医疗优势,引入优质资源,完善公共服务配套体系。

四是降低开发强度,提升空间品质,整个井双片区建筑规模共减量约350万平方米。

3. 沙磁片区控规修编工作在积极推进。

重庆市规资局会同沙坪坝区政府组织开展沙磁片区控规修编工作。

规划按照打造“千年磁器口、巴渝风情湾”的思路:

一是加强片区转型功能,积极发展文化创意、休闲游憩等功能,提质减量,完善配套功能。

二是结合现状自然本底条件,保护自然山水空间格局 ,严格控制滨江开发,保护生态岸线。

三是构建慢行交通网络重庆主城区有几个区,优化提升旅游交通服务,并加强特钢厂、鸽牌电缆厂等传统工业厂房活化利用,围绕重庆大学打造创新生态圈,整体提升磁器口、歌乐山、白公馆、渣滓洞的品质。

重庆市规资局披露,将提速建设嘉陵江湾区的重大交通基础设施。

重庆市住房城乡建委正加快嘉陵江湾区的重大交通基础设施建设:

1. 加快轨道交通建设。

轨道交通15号线已经纳入重庆市城市轨道交通第四期建设规划,目前正在上报国家进行审批,一旦国家批复同意后将尽快启动建设。

与此同时,重庆市住房城乡建委将配合重庆市规资局开展规划13号线的前期研究工作,提前做好沿线用地规划控制,为下步建设创造良好条件。

2. 加快市政道路工程建设。

根据重庆市住房城乡建委牵头制定的《2020年主城区城市道路建设计划》(送审稿),二横线西段(桃家院子立交东至礼白立交段)工程全长14.4公里,起于桃家院子立交东,止于礼白立交,该项目计划2021年底通车投用,届时将有效缓解科学城、沙坪坝、北碚片区东西向交通压力。

大学城复线隧道已纳入重庆市住房城乡建委新开工计划,计划2020年底开工建设。

与此同时,重庆市住房城乡建委正会同重庆市规资局、市交通局开展西永隧道、渝蓉高速连接道的前期研究工作。

我们可以预见的是,嘉陵江智能创新湾区将是重庆中心城区一个集智能创新、智慧生活、深厚人文底蕴的一个湾区。

04

两江交汇历史人文湾区在哪里呢?

重庆市住房和城乡建设委员会在《关于市五届人大三次会议第1159号建议办理情况的答复函》里面披露:

重庆市规资局编制的《“两江四岸”核心区整体提升规划方案》,提出将两江交汇核心区建设成为“历史人文风景眼、山水城市会客厅、商业商务中心区”;

重庆市文旅委启动了“长嘉汇大景区”旅游发展规划,开展文化场馆设施论证工作,整体谋划推动“两江四岸”文化旅游品质提升,打造国际知名旅游目的地。

从上面的信息可以看出,“解放碑-江北嘴-弹子石”将是两江交汇历史人文湾区的核心区。

重庆市渝中区、南岸区、江北区、两江新区在“解放碑—江北嘴—弹子石”滨江沿线的一系列动作,可能都将紧紧围绕打造两江交汇历史人文湾区进行,从而实现两江四岸核心区整体提升。

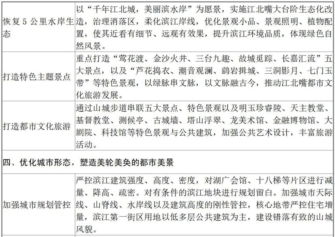
根据《两江四岸核心区整体提升任务分工表》披露的信息,两江交汇历史人文湾区将布局大量高标准、高质量的项目:

两江四岸核心区整体提升任务表

[点击表格,可放大看]

重庆主城区有几个区_重庆市城区临时摊区(摊点)管理暂行办法_重庆梁平区到宜昌有多远

重庆梁平区到宜昌有多远_重庆市城区临时摊区(摊点)管理暂行办法_重庆主城区有几个区

重庆主城区有几个区_重庆市城区临时摊区(摊点)管理暂行办法_重庆梁平区到宜昌有多远

重庆市城区临时摊区(摊点)管理暂行办法_重庆梁平区到宜昌有多远_重庆主城区有几个区

重庆梁平区到宜昌有多远_重庆主城区有几个区_重庆市城区临时摊区(摊点)管理暂行办法

重庆市城区临时摊区(摊点)管理暂行办法_重庆主城区有几个区_重庆梁平区到宜昌有多远

重庆梁平区到宜昌有多远_重庆市城区临时摊区(摊点)管理暂行办法_重庆主城区有几个区

重庆市城区临时摊区(摊点)管理暂行办法_重庆梁平区到宜昌有多远_重庆主城区有几个区

重庆中心城区四大湾区,必将引领重庆主城都市区提档升级,必将助力重庆提升主城区首位度。

小调查

你最喜欢哪个湾区?

[《两江财经》声明:我们发布此文是出于传递更多信息之目的。若有文字、图片来源标注错误或侵犯了您的合法权益,请作者持权属证明与我们联系,我们将及时更正、删除。谢谢!]

两江财经原创内容,未经授权严禁转载。

更多精选内容:

发表回复

您的电子邮箱地址不会被公开。 必填项已用*标注