建发是国企还是央企_绿城是央企还是国企_太平洋是国企还是央企

建发是国企还是央企_太平洋是国企还是央企_绿城是央企还是国企

3月8日,华润万象生活及禹洲集团先后发布公告,介绍关于收购禹洲物业的最新进展。

建发是国企还是央企_太平洋是国企还是央企_绿城是央企还是国企

根据公告显示,双方最终确定的交易对价为人民币10.58亿元。按2021年全年禹洲物业除税后净利润7587.0万元计算,并购PE值为13.9449,当前并购市场环境下,并不便宜。

绿城是央企还是国企_建发是国企还是央企_太平洋是国企还是央企

同时,华润万象生活还更新了付款计划。

除非订约方另有协定,华润方将按以下方式支付代价:

(a)于股权转让协议生效且以下先决条件达成或豁免后三个营业日内,其中包括订约双方就履行各自于股权转让协议项下的责任取得所有必要审批及签署相关文件、完成交割,华润方将支付代价的67%(减目标集团的在管物业项目整改费用及将于交割日后90日内签署及履行的营销案场物业服务合同的暂扣金额);

(b)代价余下33%将根据在途面积及合约面积实际交付进度每六个月结算一次。

上述每六个月期间的应付金额按以下公式计算:A=B/C*D*33%

其中:

A:指相关六个月期间的应付金额;

B:指于相关六个月期间交付的在途面积及合约面积;

C:指974万平方米,即预期将交付予目标集团的在途面积及合约面积的总和;

D:指代价。

华润方支付余下代价的责任须待以下条件获达成后,方可作实:(其中包括)在途面积及合约面积的年度基本物业服务费不低于订约方协定的每平方米价格以及相关签署文件得到执行。

从禹洲集团发布的5亿美元优先票据停牌公告来看,急需这笔资金以解燃眉之急。

两次并购

华润物业在管面积增加超6000万㎡

2022年1月,央企物业华润万象生活,半个月内先后两次出手欲收购民营房企旗下的住宅物业,先以10.6亿元收购禹洲物业,后以22.6亿收购中南服务。随后,华润置地和华润万象生活又获得招商银行共计230亿融资额度,该资金将全部用于收并购业务。

2021年初,华润万象生活定下了要在2025年实现在管面积4亿平方米的目标。公司总裁喻霖康表示,“我们要加大第三方拓展力度,另外也要抓住窗口期,寻找一些优质的可以并购的标的,来做大规模。”

据华润万象生活2021半年报数据显示,其合约面积1.62亿平方米,在管面积1.22亿平方米。根据克而瑞统计,在已上市的物业管理公司中,华润万象生活的规模排在第13位。

如今,通过这两笔收购,华润万象生活收获超过6000万平方米的在管面积,其规模跃至前十。同时,浙江、江苏、福建等项目也将会对华润万象生活的布局形成重要补充。

10.24亿!

中海拟收购龙光汕头一在建住宅项目

另一家央企中海地产也是今年的并购王。

昨日,中国海外宏洋集团有限公司发布公告称,于2022年3月8日,买方中海宏洋地产集团有限公司与卖方汕头市龙光博皓投资咨询有限公司(独立第三方)订立买卖协议建发是国企还是央企,据此,买方有条件地同意购买,而卖方有条件地同意出售股权及股东贷款,总代价为人民币10.24亿元(可予调整)。

太平洋是国企还是央企_绿城是央企还是国企_建发是国企还是央企

于收购事项完成后,目标公司汕头市龙光景耀房地产有限公司将成为中海宏洋间接全资附属公司,因此,目标公司的财务业绩将并入集团的财务账目内。

据悉,买方有条件地同意购买,而卖方有条件地同意出售股权(不附带任何产权负担,即目标公司汕头市龙光景耀房地产有限公司全部股权的100%),及股东贷款(即于买卖协议日期,目标公司欠卖方的全部未偿还贷款,总金额为人民币9.76亿元,惟须受买卖协议的条款及条件约束。卖方的股东深圳市龙光控股有限公司及深圳市禹德盈投资有限公司已分别向买方就卖方在买卖协议项下的义务提供担保,担保期为卖方就完成交易的所有义务履行完毕日起计三年。

资料显示,目标公司为一家于2020年6月在中国成立的有限责任公司,注册资本为人民币6亿元,于买卖协议日期,由卖方全资持有。目标公司的主要业务为于中国从事房地产开发经营、房地产咨询及营销方案策划。

目标公司的主要业务为开发于广东省汕头市东海岸新城新津片区的物业。于该公告日期,目标公司由卖方全资持有。于收购事项完成后,买方将持有目标公司全部股权的100%,而目标公司将成为本公司的间接全资附属公司,根据买卖协议,买方将享有关于目标公司自2022年2月28日起的利润及盈馀的股权权利。

此外,目标公司的主要资产为物业,该物业位于中国广东省汕头市东海岸新城新津片区的地块,地块编号E01-15。物业地盘面积约5.31万平方米,拟发展为住宅物业。目前正在兴建中,其中住宅物业的预售预计将于2022年10月开始,并预计将于2024年6月竣工。

据了解,中海宏洋此次收购地块,为龙光2020年6月15日所拿。彼时,龙光以14.91亿元竞得编号WG2020-15宗地,地块位于东海岸新津片区E组团,楼面价7019元/平方米项目加盟,溢价率20.63%。

据房导君不完全统计,加上本次收购项目,今年以来,中海系已斥资超56亿元收并购多个地产项目股权。

此前,中海宏洋1月28日公告称,与雅居乐集团签订交易协议,其中协议A收购代价4.23亿元、协议B收购代价2.71亿元、协议C收购代价3.05亿元,总交易代价9.99亿元。本次交易主要涉及三个住宅项目。

1月25日,中海地产公告称,于2022年1月21日及24日建发是国企还是央企,拟分别向雅居乐集团及世茂集团收购广州利合房地产开发有限公司约26.66%、26.67%的股权,代价分别为约人民币18.44亿元、18.45亿元(可予调整)。收购事项完成后,中海将持有广州利合(亚运城项目公司)73.33%股权。

在中海地产的发展历程中,过去几年也不乏大笔并购的案例。

2010年,中海地产收购蚬壳电器,也就是现在的中海宏洋,通过这次收购获得了国内6个城市约190万平方米的土地储备。同时也拥有了一个主要以三四线市场为发展方向的上市平台。

到了2015年,中海地产又迎来了一场中建系内部资源的整合,中海为此次收购总支出为338.16亿元。

通过并购中建股份及其关联公司运营的房产,主要中建地产的资源,中海由此获得总建筑面积约为1090万平方米的物业。

2016年,中海地产又与中信地产进行业务整合,收购之前,中海拥有约4100万平方米土地储备,收购完成后,中海地产总土地储备约达6500万平方米。

也是这次同中信地产的收购,使中海地产获得了广州亚运城项目20%的股权。

这三次收购,中海地产不仅成了超过2000亿总资产的并购,还抓住了三四线城市的阶段性机遇,解决了集团内部同业竞争问题,同时在央企加快重组的趋势下,率先实现了跨央企平台之间的业务整合。

不过,2022年的房地产市场同过去的市场已经大不相同。在当下的市场环境下,房企在收并购上必须保持谨慎的态势。

接近中海地产的人士也表示,中海地产对于未参与过的新项目,要整体收购会很谨慎。收购亚运城项目是因为对项目本身情况很了解,操盘也有把握,才会接受一些合作方的股权。

银行开闸放水

眼下,招行、兴业银行、浦发银行、交通银行、广发银行、平安银行等机构纷纷向地产“开闸放水”,积极响应监管层鼓励商业银行支持房地产收并购的号召。

兴业银行、广发银行、平安银行等曾明确表态将发行房地产项目并购主题债券,总金额超过200亿。

据不完全统计,截至目前,银行提供并购贷款融资额度870亿元,发行并购主题债250亿元;与此同时,房企方面也在积极发行并购债,融资约139.9亿元,总计超1200亿元。

其中招行给予支持力度最大,截至目前,粗略统计,已发放高达540亿元的并购贷融资额度。

央企国企并未掀起大范围的并购潮

根据中物研协统计,2021年共有29家上市物企发起53项收并购,并购金额355.88亿元。2021年,物管行业并购主要以民营企业为主,仅碧桂园服务一家公司,就发起了大大小小7起并购,总金额达190亿元。

其中,对富力物业、蓝光嘉宝的收购额更是高达100亿、48.47亿。而具有央企国资背景的参与方仅有3家,发起5项收并购,并购金额仅4.56亿元。

3月3日,广州国企越秀服务的财报显示,报告期内,越秀服务实现总收入人民币19.18亿元,同比增长64.2%。越秀服务非执行董事兼董事会主席林峰表示,今年计划外拓面积会翻倍增长,收并购也是实现规模增长的路径之一。并表示正与3-5家出险企业接洽收并购,他强调,3年内向1亿平方米在管面积努力的目标没有变。

视野放大,国企、央企成为并购市场主力,不仅在物业赛道上。2022年1月,融创、世茂、中南建设、雅居乐等房企,均将部分资产转让予国资企业。

1月17日,融创将武汉甘露山文创城部分股权,转让给国企武汉城建;1月24日,融创退出常州融誉置业,厦门国企建发国际及江苏城开地产集团接手;1月21日,世茂集团发布公告,以10.6亿元总价出售上海北外滩核心区一项目公司的股权,由上海市政府旗下国企上海久事接手。

自去年底以来,融资持续释放暖意,但融资环境整体仍然趋紧。3月是各公司债集中到期的月份。未来可能还有更多陷入困境的房企需要出售项目,并购、贷款需求巨大。

在3月,碧桂园、美的置业、福州万科获得并购贷之前,银行端给予地产行业的并购融资支持集中在央国企行列。业内认为,之所以会有这样的转变,是“因为央企国企并未掀起大范围的并购潮,所以金融机构才把希望寄托于民营房企身上,且支持将更有针对性,聚焦区域,例如福州万科就获得了30亿并购贷。”

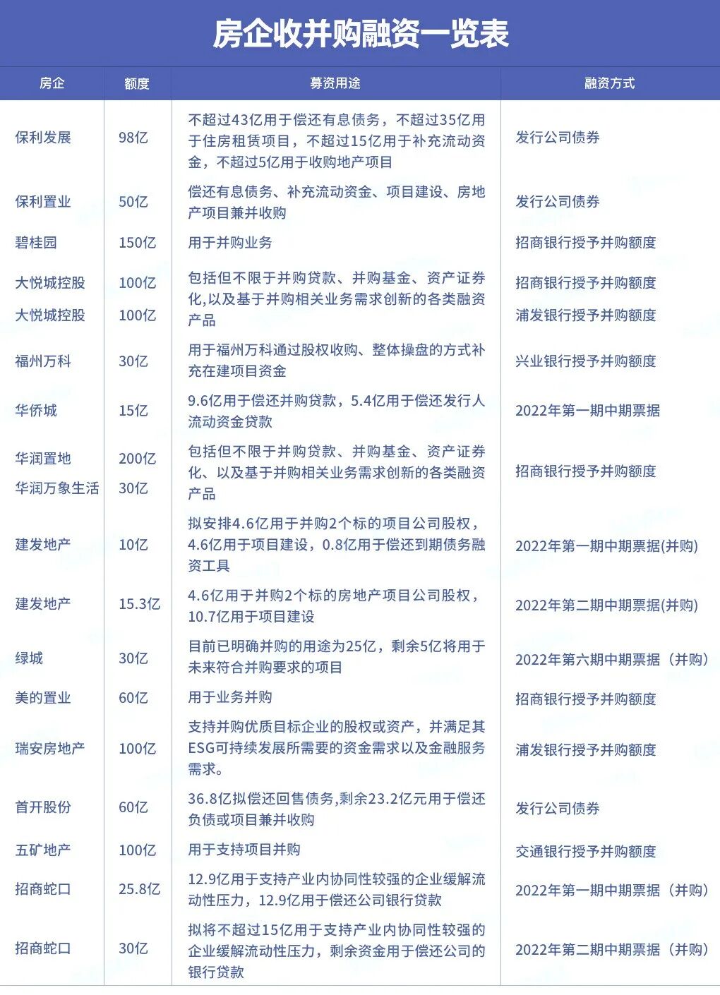
受到金融机构“眷顾”的房企,如碧桂园、美的置业、华润置地、大悦城控股、万科、五矿地产、招商蛇口、建发地产、绿城集团、保利发展、瑞安房地产等,无论是央国企还是民营房企,都是财务相对安全,自身发展相对稳健,有能力扛起并购大旗去收购出险和暴雷房企。

绿城是央企还是国企_建发是国企还是央企_太平洋是国企还是央企

发表回复

您的电子邮箱地址不会被公开。 必填项已用*标注