抖音怎么玩特效_抖音特效教学_抖音特效开放平台下载

北京字节跳动科技有限公司,简称字节跳动,成立于2012年,是最早将人工智能应用于移动互联网场景的科技企业之一,以做“全球创作与交流平台”为愿景,以“技术出海”为全球化发展的核心战略。公司核心产品包括今日头条、抖音、西瓜视频、Faceu、懂车帝等多款产品,此外还拓展了教育、金融、企业服务等新业务。

至2018年,字节跳动的移动应用月度用户超过10亿,估值750亿美元,超越Uber成为全球最有价值的创业公司。截止 2019 年7 月,字节跳动的产品和服务已覆盖全球150个国家和地区、75个语种,曾在40多个国家和地区位居应用商店总榜前列。

在中国的互联网企业中少见的是,字节跳动是第一家没有向阿里巴巴、腾讯或百度寻求保护或资金的创业公司。相反,字节跳动被认为与两大巨头有强烈的竞争关系,因字节跳动资金主要来源于抖音和今日头条的广告收入。

至2020年3月,字节跳动已经有六万员工,并计划再增员一万人。投资人和内部消息将字节跳动 2019 年的营收定在 1040 亿元至 1400 亿元人民币,超过了优步、Snapchat和推特的总和;广告收入也超越了腾讯,仅次于阿里巴巴。

本文主要从如下几点分析该款产品:

1.产品介绍

2.战略定位

3.需求分析

4.用户分析

5.产品分析

6.盈利模式

7.问题与建议

01.

产品介绍

抖音短视频(英语:TikTok),简称抖音,是一款移动电话上的短视频社交应用程序,用户可录制15秒钟-1分钟或者更长的的片段,也能上传视频丶照片等,能轻易完成对口型(对嘴),并内置特效,用户可对视频留言。2020年5月份Sensor Tower的最新数据显示,“抖音”及海外版“TikTok”,目前在全球App Store和Google Play应用程序商店的总下载次数已突破20亿次。

抖音是一款专注于新生代的音乐创意短视频App,提供给年轻人交友社区。用户可以通过这款软件选择歌曲,根据音乐的节拍发挥想象力进行变装、转换场景等酷炫的技巧拍摄使视频内容丰富,拍摄15秒钟-1分钟或者更长的的音乐短视频,形成自己的作品,从而满足用户展示个性及创作能力的表达欲望需求,其以拍摄+音乐=短视频的形态展示创作内容,品牌形象鲜明。

02.

战略定位

抖音特效教学_抖音怎么玩特效_抖音特效开放平台下载

图2-1 产品全景

消费场景越来越碎片化,因而继承自长视频时代的贴片、中插广告必然走向衰落。消费者没有时间单独的留给“广告”,只有变成内容本身的广告才能活下来。广告如何更好的内容化、移动化才是重点。如今,在移动端获得最大成功的,是信息流广告。无论是facebook还是今日头条,广告都的呈现方式都是原生的,和内容并列的,甚至自己就是内容。相比传统广告,更站在了品牌主的立场。今日头条,显然不能简单复制上述模式。其尽管月活用户过亿,但由于其新闻属性而导致用户类型、喜好和需求相对分散,更适合采用信息流广告的方式。故更适合更加直截了当的创意短视频硬广投放和贴片模式。

张一鸣曾讲道:“短视频将是内容创业的下一个风口。”为此,今日头条进行了多方面的布局,单独出来专门做PGC短视频的西瓜视频,专注于直播和UGC短视频内容的火山小视频(现抖音火山版),以及专注于音乐UGC短视频的抖音。另外,今日头条还投资了北美音乐短视频平台Flipagram,并且声称要拿出十亿资金补贴短视频。为了赶在BAT之前,今日头条布局了整个短视频链条。通过西瓜视频、火山小视频(现抖音火山版)、抖音和Flipagram,头条想要押注短视频行业的每一个市场。在短视频排行榜中,头条的这几款产品的表现也十分的亮眼。

用“音乐+短视频+社交”的方式切入近几年最热门的音乐以及短视频行业,透过抖音这款现象级产品及其计划出海的决定,它背后的今日头条似乎迫不及待地想在音乐产业中有所作为。下注短视频、雇佣资深从业者、吸引头部独立音乐人以及新兴原创音乐人入驻。广告和版权都是未来有效盈利手段。不管是海外还是国内,传统媒体已经失去了在广告行业的竞争力,如今电视广告行业已经成为了互联网企业的下一个竞争领域。

而音乐视频恰好是谷歌旗下YouTube网站上最热门的视频类型之一,国内音乐版权正处于正版化进程的大环境下,今日头条已经被迫站在了正版化的对立面,而今日头条要想在视频内容领域占据一定的优势,和Facebook要想在音乐视频成功取代YouTube一样,实现这一目标的杀手锏之一便是优质的音乐视频内容。总体来看,头条似乎在学习Facebook式的社交产品布局。

从互联网切入音乐产业,今日头条目前展露出来的优势其实十分简单明显:首先,流量高。和Facebook吸引音乐人与唱片公司的理由一样,今日头条超过6亿的流量与6000多万的日活能为音乐行业带来丰富的版权与广告收入;其次,技术好。因为完全按照技术而非偏好进行推送,没有音乐行业平台所谓的头部效应,结合上一点的流量效应,能够为更多中部甚至底部音乐人带来更多机会走向大众。

然而缺点也正好在于流量与技术。一方面,基于人文属性考虑,针对音乐行业开发的产品一般都带有明确的气质,对标精确的目标群体,和今日头条海纳百川的平台模式还是有一定区别,今日头条虽然在音乐进行了不少布局,但这些点零星散落,还没有实现从点到面的转化。如何让这些流量更好地转化到这些音乐布局中,根据不同平台进行内容分发,这是一个从大众化转到精细化的配置过程,在技术上也有新要求,这些都是今日头条需要优先关注的问题。

“今日头条不仅要做一家民族的企业,更要做一家面向全世界的企业;不只要为中国人传播资讯,还要向更多的人、在更广阔的区域发挥更大的影响力。”而探索解决这些问题,才是赋予抖音这款产品真正的使命。

03.

需求分析

抖音正是解决了当下人们的这些痛点(现象):

吃饭、睡觉、上厕所等等碎片化场景,手机中的文字对大脑的吸引力并不够,在这种放松的时候只想着不用费丝毫脑力就可疑获得极大感官刺激的内容。

有技高一筹的地方或渴望表达,希望暴露在聚关灯下,获得他人的认可,找到‘获得感’抖音特效开放平台下载,满足自己的虚荣心,这是人性的弱点。

生活中慵懒、孤独得提不起精神,连大脑都懒得动的时候,想打发这无聊的时光,并且渴望与这个世界接轨,想要看看真实世界中人们的生活状况。

由上面的痛点转为的需求是:用户在使用互联网产品的时候的普遍特性(需迎合用户特性):

(1)相比于文字,图片更有吸引力

对于人的大脑本能而言,人类的大部分信息获取其实来源于视觉刺激,这种刺激对大脑来说更加直接;其中大脑需要对文字做进一步的处理和转化,而图片则有所见即所得的功能,远比图片来得直接和刺激。

(2)人类在使用互联网产品时耐性越来越不足

我们在进入互联网时代后,越来越难于深度思考,大量碎片化的内容对我们的生活进行‘狂轰乱炸’,我们开始以更快的速度追求愉悦和刺激,大脑刺激的阈值在提高。

(3)简单轻松操作换来高回报

美图秀秀让不会任何ps技巧的人也能轻松快速的P出自己想要的效果图;制作成本低产出收益高,辅助人们能轻轻松松的产出高质量的内容,才能换回源源不断的内容产出,激发人们创作,从而生生不息。

(1)播放模块

追求极致的沉浸式体验:短视频内容全屏铺满,其它按钮、图片等不会对视频内容产生过多干扰,界面简约和谐,操作简单。

自动、循环播放:打开应用即可直接获取内容,缩短操作路径。如果用户没用选择下个视频,当前视频循环播放,有利于当前内容的互动和沉淀。

浮层操作没有蒙层:观看视频过程中,进行评论、转发等交互行为时,呼起的浮层是半透明的临时浮层,没有蒙层处理,不会打断当前的视频播放行为。

(2)拍摄模式

超低成本的拍摄发布流程:强大的滤镜、特效以及低成本的拍摄功能。

帮助用户营造灵感氛围:音乐引导、话题挑战,提供特别服务以及流量倾斜来对平台内头部用户培养与扶持。

(3)分发模式

再中心化:在产品层面加入算法模型,来保证视频分发效率和再中心化。在精准的“再中心化”的分发机制下,一些能够产出优质内容的用户会被大量且持续地推荐,从而获取大量注意力资源,从而驱动整个产品的快速成长。由于社群是基于头部用户的个人魅力及构建起的信任体系而形成,往往会表现出强黏度与高互动性。

04.

用户画像

(1)短视频行业用户规模

图4-1 短视频行业用户规模

2017-2018年短视频行业流量基础增长迅速,从用户规模和用户粘性量方面完成了流量的快速积累。2018年初,短视频行业市场格局初定,头部平台逐渐开启商业化变现道路,迅速完成了从“流量积累”向“流量变现”的转变。同时其优质的流量资源,得到了广告主、内容方、MCN机构等不同产业链参与方的认可,全产业链的大量投入保证了短视频行业继续高歌猛进的生命力。

2018年,短视频行业市场规模达467.1亿元,增长率达744.7%,主要由于头部短视频平台开放广告变现的行为带动。2019年短视频行业市场规模达到1006.5亿元。未来,随着短视频逐渐成为用户在线娱乐不可或缺的方式,短视频平台广告变现及其他变现方式仍有较大的发展空间,预计到2021年将达到两千亿市场规模水平。

(2)抖音用户规模

抖音怎么玩特效_抖音特效开放平台下载_抖音特效教学

图4-2 抖音日活(DAU)用户数据

2020年1月抖音特效开放平台下载,抖音DAU超4亿,较去年同期的2.5亿,增长60%

(3)移动视频行业日活规模

抖音特效教学_抖音怎么玩特效_抖音特效开放平台下载

图4-3 移动视频行业日活规模

从移动视频行业日活规模角度上看,抖音保持行业领先

(4)重合度(渗透率)

抖音怎么玩特效_抖音特效教学_抖音特效开放平台下载

图4-4 重合度(渗透率)

重合用户是指用户同时使用A与B两款APP的交集用户数。

抖音与今日头条的重合度为32.1%,重合用户占抖音的42.2%。抖音与西瓜的重合度为24.6%,重合用户占抖音的29.5%。

(5)TOP10APP人均日使用情况

图4-5 TOP10 APP人均日使用情况

人均单日使用时长:在统计周期内,对该应用的每日人均使用时长求平均值。

人均单日使用次数:在统计周期内,对该应用的每日人均使用次数求平均值。

全网TOP10 APP人均使用频次和时长中,抖音在10-19次占比领先,30分钟以上时长占比提高到38%。

(1)抖音整体人群画像

图4-6 抖音整体人群画像

TGI是指人群较总人群的偏好度,数值越大说明该样本人群相较总体人群对该事务关注更高。

TGI=[目标群体中具有某一特征的群体所占比例/总体中具有相同特征的群体所占比例]*100

抖音用户男女较均衡;19-30岁TGI高,年龄越大,TGI越小;新一线、三线及以下城市用户TGI高。

(2)地域分布

抖音怎么玩特效_抖音特效教学_抖音特效开放平台下载

图4-7 地域分布

抖音省份/城市TOP10分布中,广东、河南、山东省占比高,郑州、西安、昆明市偏好度高。

(3)抖音男女人群画像

图4-8抖音男女人群画像

男性19-24岁、41-45岁的用户偏好度高,女性中19-30岁用户偏好度高,而无论男女,城市偏好度与整体偏好度基本一致,即新一线、三线及以下偏好度较高。

(4)抖音高低线城市人群画像

抖音怎么玩特效_抖音特效教学_抖音特效开放平台下载

图4-9 抖音高低线城市人群画像

高线城市包括一线、新一线城市和二线城市;低线城市包括三线及以下城市

高线城市中19-30岁用户偏好度高,低线城市中19-35岁用户偏好度高,无论高线城市还是低线城市不同年龄的用户偏好度与总体基本一致。

(5)抖音不同年龄段人群画像

图4-10 抖音不同年龄段人群画像

95后中男女占比以及TGI基本一致;90后中女性TGI更高;85后中女性TGI更高;80后中男性占比以及TGI更高;80前用户中男女占比以及TGI基本一致;各年龄段的不同等级城市的占比以及TGI基本一致。

(6)抖音活跃时间分布

抖音特效教学_抖音怎么玩特效_抖音特效开放平台下载

抖音怎么玩特效_抖音特效教学_抖音特效开放平台下载

图4-11 抖音活跃时间分布

今年一月较去年六月,从8点到22点活跃度更高,晚高峰提前到20点;周末与工作日的活跃时间情况基本一致。

(1)用户偏好视频类型

图4-12 抖音用户偏好视频类型

演绎、生活、美食类视频播放量较高,观看情感、文化、影视类视频增长较快。

(2)不同性别用户兴趣偏好

图4-13 不同性别人群兴趣偏好

男性用户对军事、游戏、汽车偏好度较高;女性用户对美妆、母婴、穿搭偏好度高。

(1) 网红型用户:勇于尝试新事物,敢于表达自我,并且具有极高视频创作、剪辑热情,通过组织、团队等强运营手段,拍摄精美制作视频。主要通过该平台进行导流、商业变现或营销宣传。

(2)追随型用户:欣赏达人精彩作品,渴望拍摄同样精彩的视频,或者希望记录生活点滴,有模仿欲、新鲜感,喜欢表达自我。

(3)吃瓜型用户:没有较强表达自我的意愿,不适应在公众平台上表达自我,希望通过观看精彩视频来丰富自己碎片化时间。这类用户可以为平台带来大部分的VV和DAU,并且也是前两种类型用户的广大群众基础。

05.

产品分析

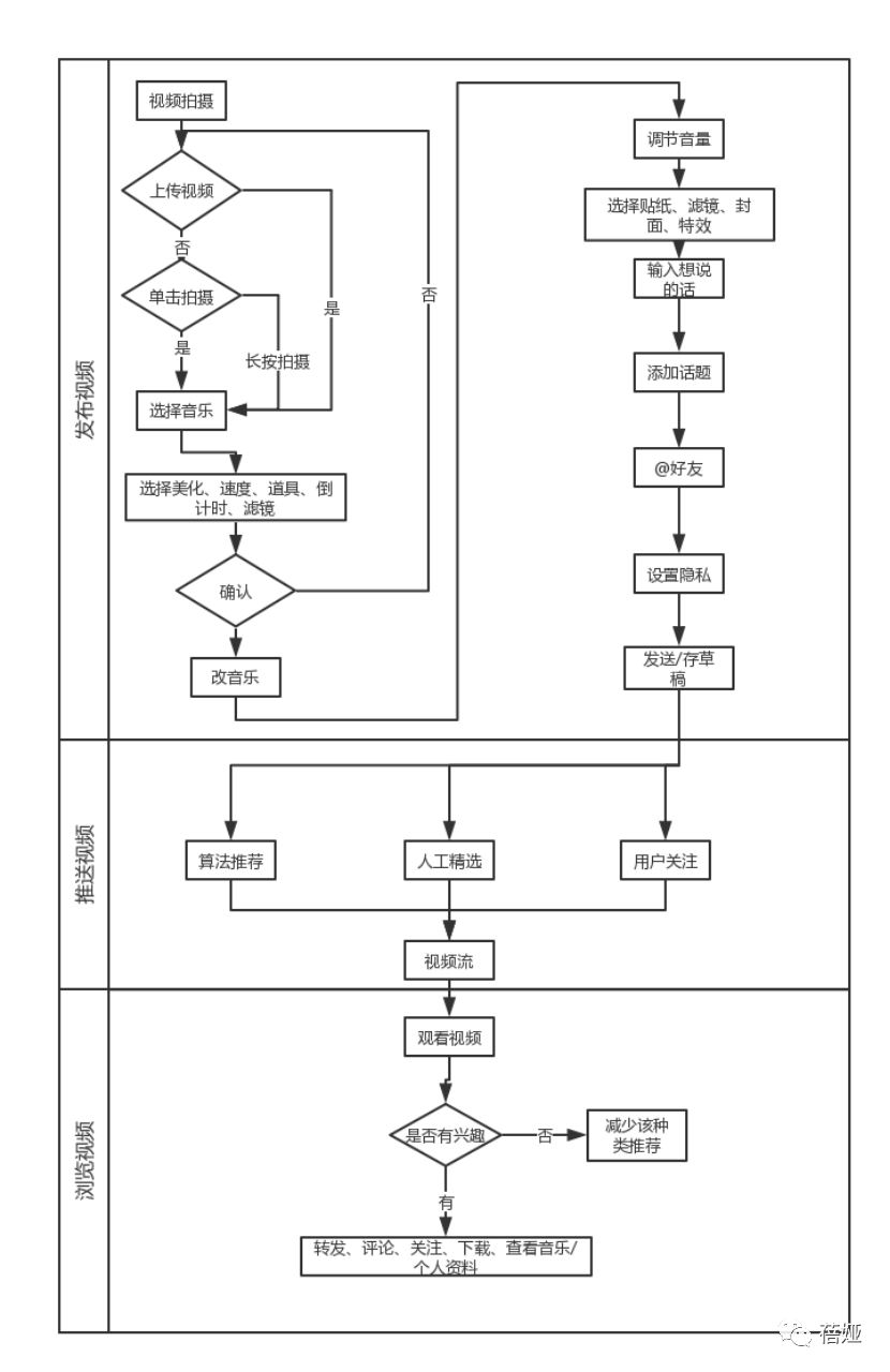
抖音特效教学_抖音特效开放平台下载_抖音怎么玩特效

图5-1 产品业务逻辑

从产品业务逻辑图可以看出,抖音通过增加app特效功能、道具等,进而提升内容制作者的用户体验,正向激励内容制作者创作更多视频。平台通过智能推荐算法,将短视频推荐给内容消费者,由于内容消费者的浏览量、点赞、评论、转发,调动内容制作者制作视频的积极性,进而提升抖音用户的活跃度、留存率等。

抖音特效开放平台下载_抖音怎么玩特效_抖音特效教学

图5-2产品功能结构

从产品功能结构图可以看出,该结构大致可以分为三级。抖音最主要的观看视频和制作视频两个核心功能的入口,在功能结构图中都属于第一层级,而使用频率不高且不太重要的功能都在更边缘的位置,再加上其竖屏自动重复播放以及简单的滑动交互,最终给用户带来良好的沉浸式体验。通过功能结构图可以看出抖音基于位置、话题、音乐等多个维度都可以进行视频观看和录制,完美的形成了闭环。

抖音怎么玩特效_抖音特效开放平台下载_抖音特效教学

图5-3产品业务流程

从产品业务流程图可以看出,大体流程与产品业务逻辑基本一致。首先,基于内容制作者角度的视频制作到发布视频,基于抖音短视频平台角度的利用推荐算法等智能算法,将视频推荐给内容消费者进行浏览。

06.

盈利模式

作为移动短视频客户端,从产品的底层逻辑来讲,其盈利模式的实质可以认为是一个内容支撑流量,流量转化为资本,资本再反哺内容的循环过程。下面为短视频平台盈利模式归纳:

表6-1短视频平台管理模式汇总

抖音怎么玩特效_抖音特效开放平台下载_抖音特效教学

抖音广告生态:抖音现拥有4大主流营销产品,即硬广信息流产品,KOL营销、视频号与挑战赛,能够从曝光(流量价值)——口碑(社会价值)——转化(用户价值)短视频营销体系。

(1)广告驱动因素

流量充足,变现效率高。字节跳动汇集了移动互联网推广优质流量资源,2020年1月曾宣布其全线产品在全球范围的月活跃用户数已超过10亿、日活跃用户数超过6亿。2020年1月,抖音日活用户数已达4亿。另一方面,抖音短视频广告CPM单价远高于图文广告。

算法智能,广告推送精准。字节跳动通过机器学习算法,帮助用户快速发现个人喜欢的内容,在分发化信息内容的同时,也推荐与用户契合度更高的广告内容,使得广告更易于触达目标客户。

海外市场利好,海外市场商业化逐步放开。据官方数据,字节跳动旗下产品已覆盖超过150个国家、75个语种。TikTok抖音海外版基于抖音平台,登顶40多个国家的应用商店。自2018年8月以来,TikTok逐步扩大其广告支出,且不断尝试新的投放方式。2019年1月起,TikTok开始在美国和英国市场进行广告投放测试。

(2)抖音2020年广告收入空间预测

抖音广告类型主要有两种:信息流广告和开屏广告。抖音信息流广告收入预计为825.637亿元;抖音开展广告收入预计为91亿元。加总可得,抖音广告业务收入预测总额约为916.637亿元。

CPM(CostPerMille):按展示收费,指广告投放过程中,该广告展示一千次所需广告成本。

CPT(Cost Per Time):按时长收费,是包时段投放广告的一种形式,采用这种方式出售广告,网站主决定每一个广告位的价格,广告主自行选择购买时间段。

1)抖音信息流广告收入测算:

信息流广告收入=信息流智能优选广告收入+信息流全天首刷收入+信息流分时段首刷收入

信息流广告:在APP信息流内容中展示,广告即是内容,展现样式原生,高度契合信息流信息,提升广告阅读、观看体验。

1.1)信息流智能优选广告收入测算:

测算公式为:DAU*用户平均使用时长*短视频每分钟播放次数*短视频广告加载率*CPM/1000*365天

根据抖音官方数据,2020年1月抖音DAU已达4亿,预计抖音DAU在2020年平均维持在4亿。根据QuestMobile数据,2020年2月抖音用户平均使用时间约为97.8分钟。

根据产品实测,单条视频平均播放时长15-20秒,则每分钟播放次数约为3.5次,广告加载率大约为3%。

根据2019年巨量引擎广告资源全国版刊例,Q2抖音推荐信息流CPM为240元/千次,Q3则为160元/千次,平均值为200元/千次,实际执行中,折扣率为0.25,大致价格约为50元/千次。

可得抖音信息流智能优选广告收入空间=4*97.8*3.5*3%*50/1000*365=749.637亿元

在上述估算中,我们认为影响抖音2020年信息流智能优化广告收入的关键因子为广告加载率和CPM折扣率。估算中,我们认为抖音信息流广告加载率约为3%首码项目,在不影响用户体验条件下可能有一定幅度增长;CPM折扣率取025,这与广告市场竞争、季节性广告投放需求变动以及客户广告投放需求差异有较大关联。因此,该两项数据在2020年均可能有一定幅度的变动。我们对其进行敏感性分析,结果如下:

表6-2抖音信息流智能优选广告加载率与CPM折扣率敏感性分析

1.2)信息流全天首刷收入测算:

测算公式:CPT*365天

推荐信息流全天首刷CPT为3200万元/天,折扣率约为0.25,则信息流全天首刷收入约为29.2亿元。

1.3)信息流分时段首刷收入测算:

信息流分时段首刷收入等于各时段首刷收入之和。

各时段首刷收入测算公式为:各时段CPT*365天。

CPT折扣率约为0.25.

则各时段首刷收入测算如下表:

表6-3 抖音信息流各时段首刷收入测算

抖音特效教学_抖音特效开放平台下载_抖音怎么玩特效

求和可得抖音信息流分时段首刷收入为46.8亿元。

综上,抖音2020年信息流广告收入=749.637+29.2+46.8=825.637亿元

2)抖音开屏广告收入测算:

开屏广告收入=首刷收入+轮播收入。

首刷收入=DAU*CPM/1000*365。首刷CPM刊例价为200元/千次,折扣率为0.25,因此实际CPM为50元/千次。推荐抖音首刷开屏广告收入约为73亿元。

轮播收入=播放轮次*CPT*365。轮播CPT刊例价为280万元/轮/天,折扣率约为0.25,实际CPT为70万元/轮/天,单日轮播轮次为7次,推算轮播开屏广告收入约为18亿元。

加总可得,抖音2020年广告收入为91亿元。

07.

问题与建议

大量同质化视频导致用户审美疲劳,好感度减低,导致用户流失。由于原先视频时长较低,导致大量用户跟风模仿且模仿成本较低。随着视频的拍摄时间越来越长,平台对拍摄者和内容生产者的要求也就越高。平台还可以定期更新特效、滤镜等,发起一些挑战,激发内容创作者创作兴趣,制作更多新颖的视频。还可以邀请更多不同行业的内容创作者入驻,提高视频内容的丰富度。

抖音通过沉浸式的产品设计与高质量的内容,俘获了大批用户的注意力,据传抖音的日均使用时长已超过1h。然而,在可喜可贺的数据背后,也有一些用户开始抱怨:“抖音有毒,卸载!”等等,这导致有些用户因为控制不了自己,进而卸载抖音。对此,抖音推出时间锁以及青少年防沉迷系统等,为了防止用户上瘾做出了自己的努力,真的很赞。

边际效益递减的方式,称为没有发展的增长即“内卷化”。在短视频赛道,内卷化就是接近增长瓶颈的用户规模,让平台、创作者都越来越将注意力集中在用户价值的转化上,其结果就是平台的边界会越来越超出原有的短视频范畴,开始逼近零售、泛娱乐等内容。就目前而言,抖音的用户群体主要是一二线城市,需要通过研究三线及以下的城市人群的诉求以及喜好,激发该用户群体的兴趣,同时在内容分发上能将这部分人群的心声让更多人看见,进而实现市场下沉。

参考文章

从抖音、快手7日热销商品,我们找到了短视频电商与直播电商的差异

2019抖音产品分析报告:下沉+国际化的新社交媒体

关于用户分层,看这篇就够了

个推大数据报告:短视频APP行业研究报告

2020视频战争:抖音快手终局之战!B站还有突围的机会吗?

竞品分析 | 短视频市场上,抖音作为头部产品有什么可以借鉴?

从战略定位和商业模式探讨抖音

字节跳动深度:孤独的腾讯,跳动的字节

中国短视频企业营销策略白皮书

2019抖音数据报告

巨量算数:2020年抖音用户画像报告

抖音产品商业化分析

2020抖音直播数据图谱

抖音可能面临的几个问题

2019年抖音数据报告

2020年巨量引擎营销通案

字节跳动专题研究报告

互联网广告的5000亿江湖:BATT哪家强?

抖音带货的运营模式及发展问题研究

探析短视频平台的社会化短视频广告植入_以抖音为例

移动短视频两种传播逻辑及运营模式的比较_以快手抖音为例

短视频发展趋势与商业模式探析

抖音短视频的商业价值与盈利模式调查报告

字节跳动系的红利——传媒行业深度报告

发表回复

您的电子邮箱地址不会被公开。 必填项已用*标注