沥青抗车辙剂为什么在下面层添加_吹膜开口剂添加比例_饲料添加剂目录

友情提醒,“最新、最全、绝对”这几个字,写文章时可以用用,制作水产投入品标签和广告时可不能用,否则就违反了广告法。

绝大多数的水产投入品生产者、经营者、使用者,赚取的只是合理的微薄利润,没必要冒法律风险,毕竟法制化的社会环境已经形成并将继续加强。

1号文和白名单制度工作规范的发布,对大企业来说也有影响但根本不是事,即使要报废几十万甚至上百万的包材,也心里乐开了花,毕竟饲添生产线是现成的,只是从前大家都搞非药品饲料添加剂目录,不用费心费力执行饲料添加剂标准,现在重新启用而已。

对于中小企业来说,就要面临抉择了。

吹膜开口剂添加比例_饲料添加剂目录_沥青抗车辙剂为什么在下面层添加

如果要做生产型企业,获得饲添生产许可证是基础门槛。

现在混合型饲料添加剂生产线的审批权已下放到地级市,百来万的费用基本能搞成。但毕竟要真金白银的投下去,要考虑:

1,投入产出比如何,现有的销售渠道会有多大销量,还有多少潜力,计划多久收回固定投入;

2,拿了饲添证,就上了花名册有主管部门了项目加盟,必要的学习、培训、抽检是避免不了的,对公司的生产管理有了更高的要求;

3,公司的研发能力如何,如何差异化竞争。

饲添行业竞争也很激烈,山东省就一次性注销了多家饲添企业。

对1号文精神的理解,各人有各人的看法。如近日华南某知名教授在QQ空间里发文认为,1号文是要为“真”“非药品”“底质改良剂”“水质改良剂”等保驾护航的,各地执法部门不要南辕北辙了。华中某知名教授又发文进行了商榷。

其实,1号文、答记者问、白名单制度工作规范,换位思考后会发现,其内在精神是一脉相承的,是完全自洽的。

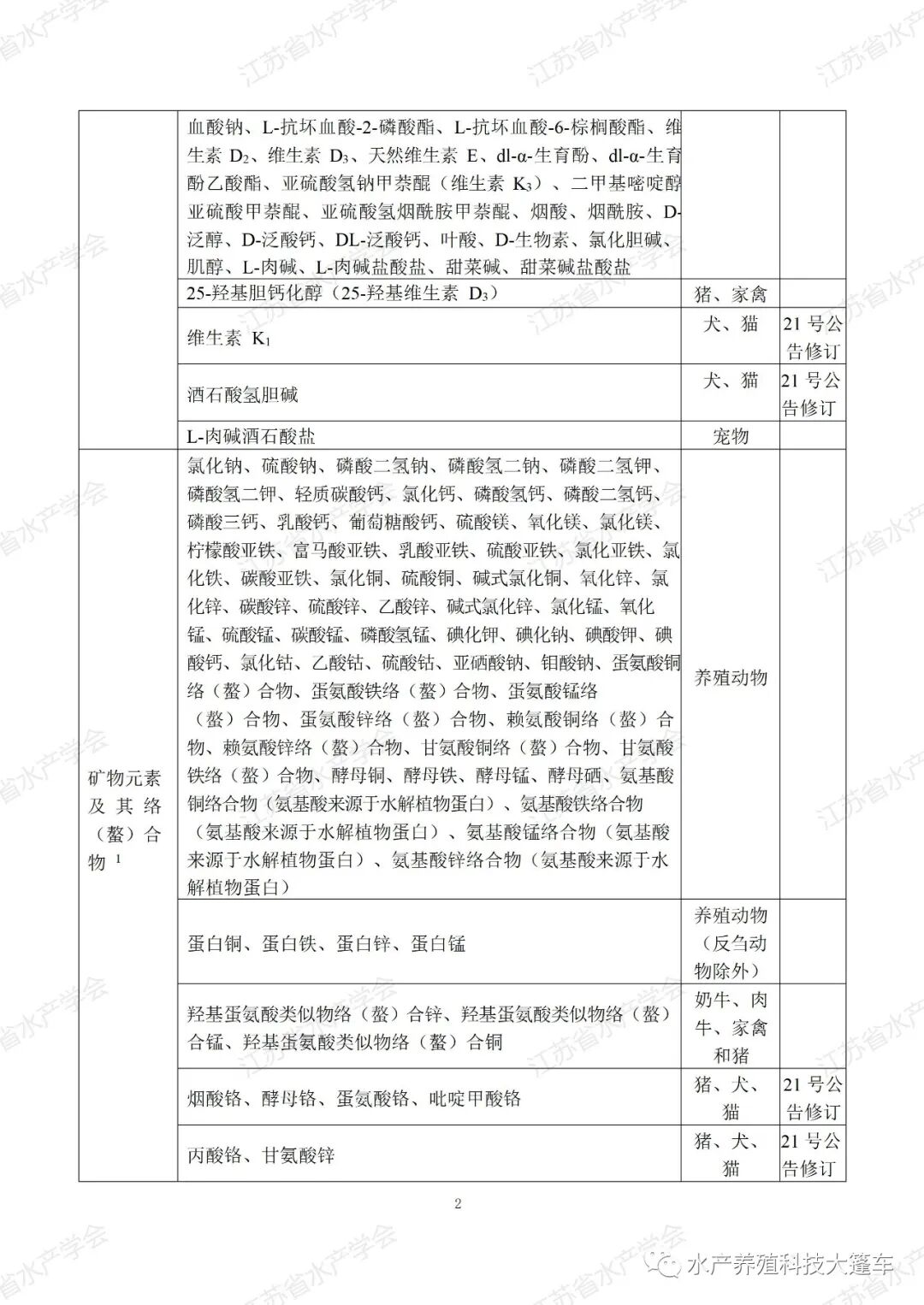
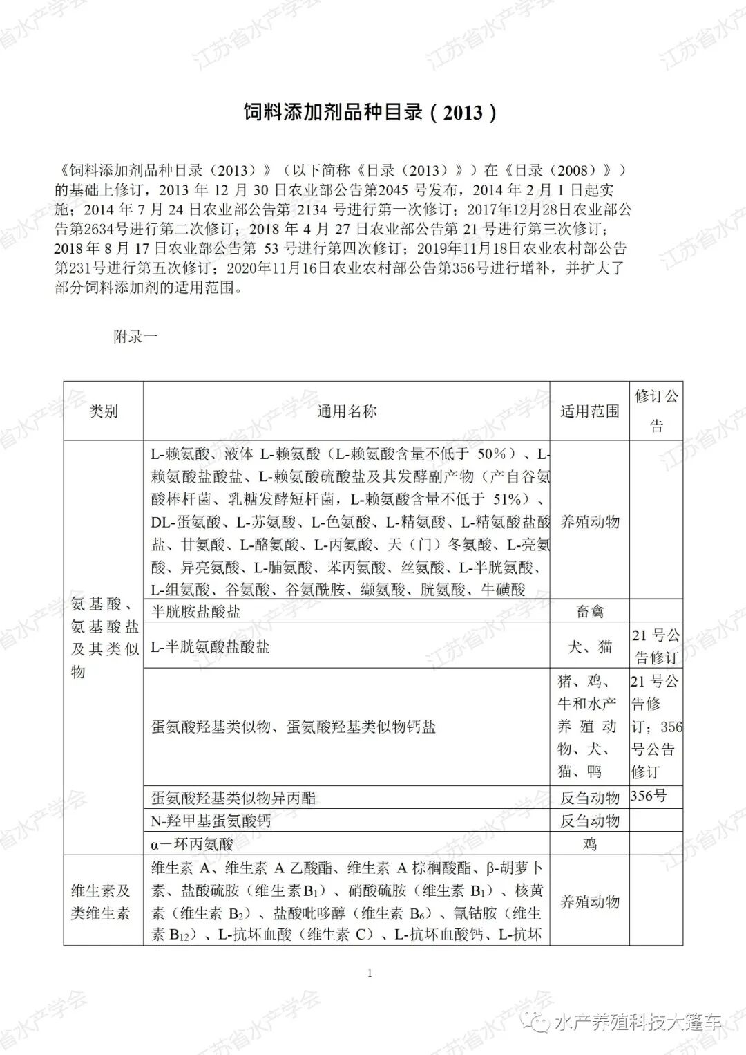
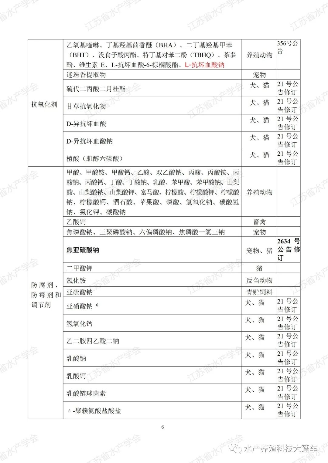
水产投入品的生产者、经营者、使用者、监管者,今后是注定要跟饲料添加剂经常打交道了。《饲料添加剂目录》2013版发布后,又历经数次增补和修订,相关内容散布于各个公告中。为方便大家查询,特进行了统一整理饲料添加剂目录,供参考。要注意的是,申报文号和编写说明书时要留意适用范围,如丁酸梭菌的适用范围不包括水产动物。胆汁酸的适用动物为肉仔鸡和肉食性淡水鱼类,不包括其他鱼类。

图片的文字有点小,可以点击图片,放大后查阅。敬请批评指正!

吹膜开口剂添加比例_饲料添加剂目录_沥青抗车辙剂为什么在下面层添加

吹膜开口剂添加比例_沥青抗车辙剂为什么在下面层添加_饲料添加剂目录

饲料添加剂目录_吹膜开口剂添加比例_沥青抗车辙剂为什么在下面层添加

饲料添加剂目录_沥青抗车辙剂为什么在下面层添加_吹膜开口剂添加比例

沥青抗车辙剂为什么在下面层添加_吹膜开口剂添加比例_饲料添加剂目录

沥青抗车辙剂为什么在下面层添加_饲料添加剂目录_吹膜开口剂添加比例

吹膜开口剂添加比例_沥青抗车辙剂为什么在下面层添加_饲料添加剂目录

沥青抗车辙剂为什么在下面层添加_吹膜开口剂添加比例_饲料添加剂目录

吹膜开口剂添加比例_沥青抗车辙剂为什么在下面层添加_饲料添加剂目录

吹膜开口剂添加比例_饲料添加剂目录_沥青抗车辙剂为什么在下面层添加

饲料添加剂目录_沥青抗车辙剂为什么在下面层添加_吹膜开口剂添加比例

吹膜开口剂添加比例_饲料添加剂目录_沥青抗车辙剂为什么在下面层添加

沥青抗车辙剂为什么在下面层添加_饲料添加剂目录_吹膜开口剂添加比例

往期文章

发表回复

您的电子邮箱地址不会被公开。 必填项已用*标注