初中历史教学关键问题探索

广东省教育研究院 魏恤民

广州越秀区教育发展中心 吴美娟

*本文为教育部基础教育课程教材中心“初中历史学科教学关键问题实践研究”项目阶段性成果。

为引领中小学课堂教学改革方向、深入推进基础教育课程改革,指导教师准确理解课程标准,把握学科核心思想与方法,提升教师教学研究水平和实践能力,促进教师专业发展,提高课程实施质量,教育部基础教育课程教材发展中心于2014年7月启动“中小学学科教学关键问题实践研究”项目,广东省教育研究院作为“初中历史教学关键问题”的项目牵头单位开始了项目的组织和研究工作。现将研究的初步情况进行梳理,请教同行。

一、初中历史教学关键问题的提出

三上园地八教学反思_语文园地四教学反思_初中历史教学园地

“关键”,意为对事物和事件的发展起决定作用的因素。“关键问题”一般是指一个领域内的核心问题、重点问题或难点问题。“关键问题”直接影响任务的达成及其效果。“教学关键问题”,是指对教学目标达成效果、提升学生学科核心素养和能力起着显著作用的关键性因素,这些因素不是单个的、琐碎的、零散的教学问题,它与学科教学全过程相关。

那么,哪些关键性因素在影响着初中历史课程实施质量呢?按照“自上而下”与“自下而上”相结合的方式,学科研究团队首先基于大样本的课堂观察、学业监测、教研活动和教师培训活动,梳理师生在课堂“教”与“学”的过程中普遍存在着的难点与困惑。随后兼职赚钱,在教育部项目指导学科专家叶小兵教授的指导下,认真学习相关的教育教学理论,尤其是深入研读《义务教育历史课程标准(2011年版)》(以下简称新课标),认真学习叶小兵教授和徐蓝教授关于新课标修订的专题辅导报告,领会课标中的重要论述,从中提炼教学关键问题。

二、初中历史教学关键问题的价值

三上园地八教学反思_语文园地四教学反思_初中历史教学园地

初中历史课程标准反映的是国家意志,体现了国家对初中阶段学生在知识与能力、过程与方法、情感态度价值观等方面历史学习的基本要求,是初中历史教学活动的依据。教师只有通过对新课标的学习,在全面了解历史课程的性质、基本理念、设计思路、课程目标、课程内容、实施建议等内容的基础上,才能更好地开展教学活动。也就是说,教师应深入地研读课标,不仅要知道“教什么”,明白“怎么教”,更要明晰“为什么教”。

1.初中历史教育应体现思想性与人文性

新课标明确提出:“培育具有社会主义核心价值观的公民,是时代发展和社会前进的需求,也是青少年自身成长和全面发展的需要。”这一提法,是对义务教育历史课程改革的总体目标做出的最新论述,进一步确立了历史课程的目标价值取向。“坚持用唯物史观阐释历史的发展与变化,使学生认同中华民族的优秀文化传统”;“初步形成对国家、民族的认同感,增强历史责任感”;“理解和尊重世界各国、各民族的文化传统,学习汲取人类创造的优秀文明成果,逐步形成面向世界的视野和意识”;“提高人文素养,逐步形成正确的价值取向和积极向上的人生态度,适应社会发展的需要”;“注重拓宽历史课程的情感教育功能,充分发掘课程内容的思想情感教育内涵,潜移默化地对学生进行情感态度与价值观方面的熏陶”。

新课标的这些论述更加突出了历史课程在学生素质教育中的地位与作用,遵循“感悟、认同、内化”的规律,提出了在学习历史的基础上逐步确立积极进取的人生态度,形成健全的人格和健康的个性品质,使学生学会学习的过程也成为他们形成正确的人生观、世界观和价值观的过程。历史课的情感态度价值观,其教育的元素蕴含在教学内容之中,既要善于发掘,又要顺理成章,自然而成。

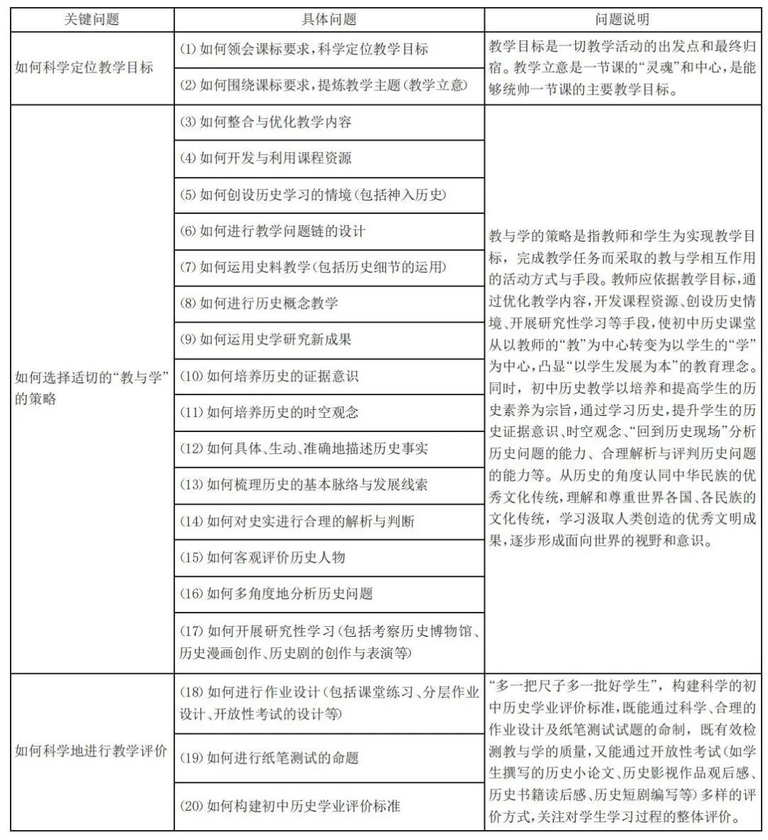
因此,如何科学定位教学目标,达成初中历史教育的目标追求应是初中历史教学的一个关键问题。

2.初中历史教育应体现基础性与学科性

新课标指出历史课程是人文社会科学中的一门基础课程,并进一步强调历史教育的独特性。初中历史教学“根据学生的心理特征和认知水平,以普及历史常识为主,引领学生掌握基本的、重要的历史知识和技能,逐步形成正确的历史意识,为学生进一步的学习与发展打下基础”。“发挥历史学科的教育功能,以培养和提高学生的历史素养为宗旨”,“注重历史与现实的联系,使学生逐步学会综合运用所学知识和方法对历史和社会进行全面的认识”。

那么,初中历史学习应掌握哪些基本的技能与方法呢?在新课标中也作了详细的说明,如“了解历史的时序,初步学会在具体的时空条件下对历史事物进行考察”,强调历史的时序性和系统性,突出历史发展的主线是新课标的一个基本理念。“初步形成重证据的历史意识和处理历史信息的能力”,“了解多种历史呈现方式,包括文献材料、图片、图表、实物、遗址、遗迹、影像、口述以及历史文学作品等,提高历史的阅读能力和观察能力,形成符合当时历史条件的一定的历史情景想象”。

由此可见,如何通过历史教学引导学生掌握基本的历史知识、基本技能和历史思维方法,提升学生的历史学科核心素养也应该是中学历史教学的关键问题。

3.初中历史教育应体现主体性与主导性

新课标强调中学历史教学应“充分体现育人为本的教育理念”,“面向全体学生”,“鼓励自主、合作、探究式学习,倡导教师教学方式和教学评价方式的创新,使全体学生都得到发展”。“注重初中学生的心理特征和认知水平,了解学生的生活经验和知识基础,激发学生学习历史的兴趣,培养学生的问题意识,引导学生主动地进行历史学习,积极参与历史教学活动”。“以转变学生的学习方式为核心,注重学生学习历史知识的过程,注重对学生学习能力的培养,在教学过程中加强对学生学习方法的指导,使学生学会学习”。“鼓励学生积极思考,勇于提出质疑和说明自己的观点、看法,对历史进行有意义、有创建的阐释”。“选择和运用适当的教学方式、教学方法和教学手段。教师要注重启发式、互动式教学,积极探索多种教学途径,组织丰富多彩的教学活动”。

新课程改革提倡以学生发展为本,注重学生的自主、合作、探究学习和对教学活动的积极参与,强调发挥学生在学习中的主体地位。2011版的初中新课标坚持、发展和完善这些基本理念,更加注重学生对历史的感悟、体验和认识,注重教学信息的多重传递和师生间的双向交流,注重教学内容与教学活动的有机结合,注重培养学生终身发展所具有的自我学习和自我发展的能力。

初中历史教学应凸显学生的主体地位,让学生乐学、会学、学会。但是,培养学生的自主学习能力不等于放任自流,新课标也强调教师应注重对基本史实进行必要的讲述,“通过教师清晰明了的讲述,使学生知晓历史的背景、主要经过和结果,通过具体、生动的情节感知历史,清楚地了解具体的历史状况。在此基础上,引导学生思考问题,对历史进行正确的理解,对史实做出合理的判断。如通过具体讲述历史人物典型的言行事例,使学生对其有真切的感悟,加深理解和认识”。

新课标这条建议的提出,颇有针对性,肯定了讲授法是历史教学的基本方法之一。历史专业知识本身所具有的过去性、具体性、复杂性,也就决定了教师的讲授有着不可替代的优势和作用。有意义的接受性学习和指导下的探究性学习,是学生学习的常态模式,而这些都离不开教师进行必要的讲述。历史课就是要讲出丰富的内容,讲得有重点,讲得具体而生动,并且有趣味,这样才能使学生有感触,有感悟,有兴趣,明事理,获启示。强调充分发挥学生在学习中的主体地位,并不等于削弱教师在教学中的主导作用。

在教学中既要充分发挥学生的主体作用,也要彰显教师的主导作用,在师生双方的积极有效互动中,实现教学相长,将“教书育人”的终极目标落到实处。

因此,如何选择适切的“教与学”的策略促进教学相长,自然也就是初中历史教学的一个关键问题。

4.初中历史教育应体现激励性与发展性

对学生的历史学习进行评价,是历史课程实施的重要环节。新课标提出对学生历史学习的评价,包括“知识与能力”“过程与方法”“情感·态度·价值观”三个部分。“不同的评价任务需要选择不同的评价方式,根据评价功能的不同,评价任务包括诊断性评价、形成性评价和终结性评价三种类型”。“应根据评价的任务和对象采用多样化的评价方式,强调评价信息来源的多样化。在评价的实施过程中应注重评价主体的多元化,注重教师评价、学生自我评价与同伴评价的相互结合”。“教师在评价中要考虑到学生个体的差异,要真正使评价能够促进每一个学生的发展”。“对于评价结果的解释与反馈,要更多地关注学生的进步”。“通过对评价结果的反馈,对学生给予及时的、适当的、有针对性的鼓励、指导和帮助,使学生在了解自己学习结果的基础上,总结学习经验,扬长避短,建立自信,激发其内在的学习动力,更积极地投入到学习活动中”。

新课标强调评价的主要目的是全面了解学生学习历史的过程和结果,激励学生学习初中历史教学园地,促进学生的学业进步和全面发展,以及改善教师的教学和提高教学质量。评价不仅要关注学生的学习结果,更要关注学生在学习过程中的发展和变化,采取灵活多样的方法,将定性与定量相结合。

如何科学地进行教学评价,当然也是初中历史教学的一个关键问题。

三、初中历史教学关键问题的梳理提炼

三上园地八教学反思_语文园地四教学反思_初中历史教学园地

1.初中历史教学关键问题研究的基本框架

在充分研读初中历史新课标的基础上,我们拟定了初中历史教学关键问题研究的基本框架。

三上园地八教学反思_语文园地四教学反思_初中历史教学园地

在本框架中,明确了初中历史教育的目标追求在于“育人”,在于提高学生的人文素养,促进学生的发展。而这一目标的达成需要借助适切的教学策略和科学的教学评价手段与方法,通过历史的学习提升学生的历史学科思维品质,如历史证据意识、历史认同感、历史价值观等,从而提高人文素养,逐步形成正确的价值取向和积极向上的人生态度,适应社会发展的需要。

2.初中历史教学关键问题的具体细化

梳理提炼初中历史教学的关键问题是项目研究的起点,如何有效地突破这些关键问题初中历史教学园地,更好地引导课堂教学,促进教学相长,这是项目研究的着力点。

为此,我们在充分学习与研讨的基础上,对初中历史教学关键问题作了进一步的细化(见附表),以求问题的解决更具针对性和可操作性。

附:初中历史教学关键问题

初中历史教学园地_三上园地八教学反思_语文园地四教学反思

注:

①本文来自《历史教学问题》2015年第6期

发表回复

您的电子邮箱地址不会被公开。 必填项已用*标注