导语

房地产定调,防风险、促需求,对市场企稳回升充满信心。货币政策稳健精准,差别化住房信贷支持尤为可期。

◎ 文 / 杨科伟、李诗昀

PART.01

2023“两会”房地产相关内容解读

(本节有删减)

一、房地产定调:防风险、促需求,对市场企稳回升充满信心

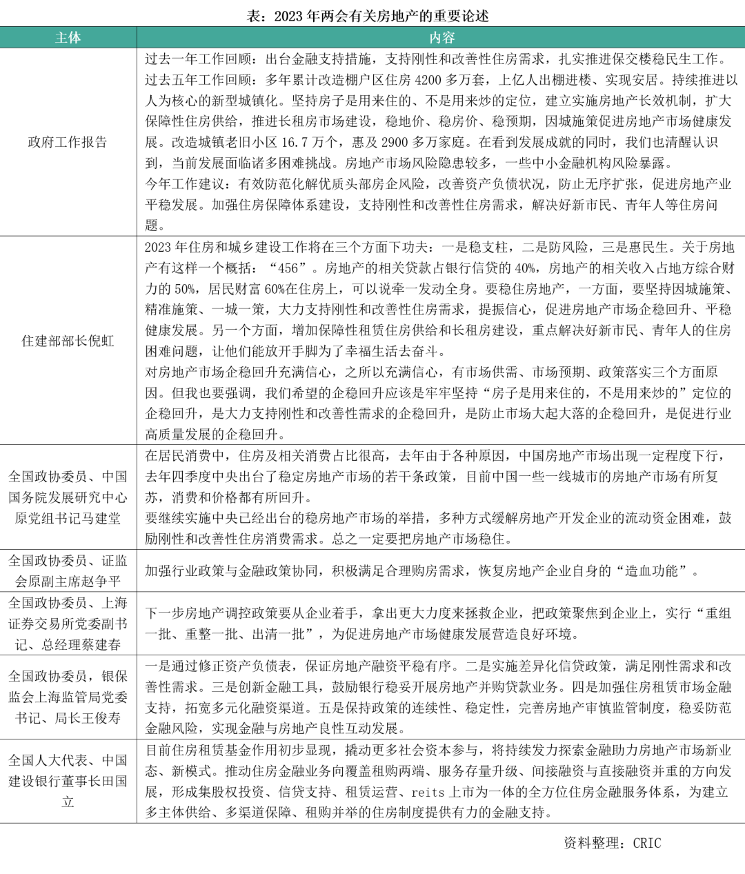
2023年《报告》定调,要有效防范化解优质头部房企风险,改善资产负债状况,防止无序扩张,促进房地产业平稳发展。加强住房保障体系建设,支持刚性和改善性住房需求,解决好新市民、青年人等住房问题。

首先需要明确的是,虽然本次《报告》的工作建议中并未提到“房住不炒”,但这并不表示这一定位会发生动摇,相反,“房住不炒”已成为住房基本制度和长效机制的基本遵循,会一以贯之地坚持。事实上,今年《报告》提到的房地产工作重点仍是防风险、增信心促需求,与《求是》杂志刊文相关提法一脉相承。首先,重点强调化解房地产业风险,其次,因城施策精准对症,着力改善预期、扩大有效需求。中长期来看,向新发展模式转型是大势所趋。

除了《报告》之外,“部长通道”发言、代表议案建议、委员提案等也值得引起我们的关注。

住建部部长倪虹在第二场“部长通道”上表示,对2023年房地产市场企稳回升充满信心,比年初“很有信心”表态更为为积极,他还列举了市场供需、预期、政策落实三方面原因,但同时强调,期望中企稳回升有4个原则,即坚持“房住不炒”、大力支持刚性和改善性需求、防止市场大起大落、促进行业高质量发展。此外,倪部长还指出2023年房地产工作,要在稳支柱、防风险、惠民生三方面下功夫。

在围绕“促进房地产市场平稳健康发展”小组讨论时,经济界别组织委员积极建言献策。比如中国国务院发展研究中心原党组书记马建堂就强调一定要把房地产市场稳住,证监会原副主席赵争平、上海证券交易所党委副书记总经理蔡建春、银保监会上海监管局党委书记局长王俊寿等委员主要就强化金融支持等提出了建议。

成都第一套房首付比例_成都二套房首付新政策2022_成都首套房首付比例2016

二、GDP增长5%左右、稳定就业、增加收入,提升居民购房能力(略)

三、货币政策稳健精准,差别化住房信贷支持尤为可期(略)

四、财政适度加力养老生育等保障体系,减轻购房者后顾之忧(略)

PART.02

2018-2023以来“两会”房地产定调的变与不变

(本节有删减)

近6次两会对房地产定调的变化主要体现在六方面:第一,房地产在《报告》中所处章节变化,由扩内需向保民生再向防范经济风险转变;第二,支持需求等表述出现在2018、2022、2023房地产市场快速下行期,而市场相对平稳的时期未提;第三,2023年首次提出防风险;第四,2022年首提新发展模式,2023年要平稳过渡;第五,2018-2019年棚改逐渐进入收尾期,2020年后旧改逐步取代棚改成为《报告》中的常客;第六,2018年-2021年房地产有关表态渐进积极,但2022年后让步于稳地产房地产税暂时搁浅。

与之相对应的,有五方面内容保持不变:第一,“房住不炒”定位长期坚持;第二,因城施策、一城一策基调不变;第三,租赁、保障作为住房保障体系建设的重要在持续发力;第四,促进居民增收、稳定就业导向不变,房地产市场也将受益于此;第五,推进区域协调发展,房地产市场份额也将向城市群集中。

整体来看,房地产政策的核心诉求是“稳”,即出发点和落脚点都是促进行业平稳健康发展,这一点一直没有变,无论是“房住不炒”、“因城施策”的长期定位,还是“促需求、棚改旧改”等短期举措,都是服务于稳地产这一根本目标

成都二套房首付新政策2022_成都第一套房首付比例_成都首套房首付比例2016

一、变:发展模式、旧改、房地产税生变,防范风险重要性抬升

(本节有删减)

1、《报告》中房地产所处章节从扩内需到保民生再到防风险

近几年,房地产相关内容在《报告》中所处章节位置发生了一些变化,显示行业定位和政策诉求逐渐由“支撑稳增长”转向“安居惠民生”。比如2017年,房地产所在的是供给侧改革、去库存章节,2019,房地产成为提高新型城镇化质量的重要一环,反过来新型城镇化也为房地产注入新的发展动能。2020年,新冠疫情爆发、外贸压力陡增,房地产更是被写入扩大内需章节之中,蕴含稳地产进而稳增长之意。而2021年以后,房地产持续出现在《报告》的民生福祉相关章节。2022年,房企暴雷、项目烂尾、居民断贷等事件接连爆发,化解房地产业风险迫在眉睫,因此在2023年的两会《报告》上,首次在防风险章节提到房地产,并且由于行业产业链长、涉及面广,防范地产风险蔓延成为防范化解重大经济风险的首要任务。

成都第一套房首付比例_成都二套房首付新政策2022_成都首套房首付比例2016

2、三次下行期明确支持住房需求,市场相对平稳的2019-2021未提

在市场下行压力较大的年份,《报告》均提到“促需求”,旨在稳定市场预期、增强购房者置业信心,在市场相对平稳的2019年-2021年并未提及。比方说2017年下半年来,全国商品房销售面积同比增速显著收窄甚至负增,2018年《报告》就明确指出要支持居民自住需求。又比如2021年下半年以来,房地产市场深度下行,商品房销售面积同比一直保持在负增长区间成都二套房首付新政策2022,因此2022年、2023年两会接连强调要满足和支持住房需求。

支持什么样的需求?从2018年自住需求,到2022年的合理需求,再到2023年的刚性和改善需求,合理住房需求的定义逐渐明晰,内涵外延不断丰富。举例来说,随着生育政策的放宽、老龄化程度的加深,改善性需求就不再止于传统的以旧换新、以小换大置换需求,还包括生育多孩、投亲养老等家庭结构变迁所衍生出的住房需求。

成都二套房首付新政策2022_成都第一套房首付比例_成都首套房首付比例2016

3、2023年首提防风险,一头保交付一头保优质主体(略)

4、向新发展模式平稳过渡,涵盖市场保障双轨并进等要求(略)

5、2018-2019棚改声渐稀,2020年后旧改势渐起

2018年,《报告》明确指出要开启三年棚改攻坚计划,并设定了580万套的高目标。但到了下半年,棚改政策出现明显转向,为了遏制地方政府隐性债务增量,决策层有意推动棚改专项债替代棚改专项贷款,至此,由棚改专项贷款到地方棚改货币化和居民购房消费的扩张路径被切断,全国棚改开始退潮。

2019年,《报告》有意弱化了棚改相关表述,既没有沿用“攻坚”这样的积极论调,也没有设立量化目标。实际上,2019年也确实是大规模棚改的收官之年,央行PSL净投放量骤降至1579亿元,同比下降近八成,2020年后更是转为净归还。

2020年以后,旧改取代棚改成为《报告》中的“常客”。其中,2020、2021年都明确提出了旧改小区开工规模目标,且目标数量还在递增。到2022年末,实际累计改造老旧小区16.7万个,目标任务超额完成。2023年,审议通过的《报告》相较送审稿增加了“加快推进老旧小区和危旧房改造”相关内容,表明旧改进程仍处在提速阶段。

6、房地产税让步稳地产,扩大试点工作暂时搁置(本节有删减)

成都第一套房首付比例_成都首套房首付比例2016_成都二套房首付新政策2022

二、不变:房住不炒、因城施策不变,租赁与保障持续发力

(本节有删减)

1、长期坚持“房住不炒”,个别年份未提不代表定位动摇(略)

2、因城施策促进市场良性循环,地方调控更加注重精准性(本节有删减)

与“房住不炒”的长期定位相类似,“因城施策、一城一策”也已成为楼市调控的主基调,主要原因在于近年来区域间、城市间市场分化不断加剧,全国层面一刀切的政策已经很难适应新时期的调控需要,精准施策、靶向施治是促进房地产市场平稳健康发展的必然要求,近6次《报告》有4次提及因城施策相关内容。

2022年,地方调控从试探性松绑到应放尽放,全国296个省市县放松房地产政策,政策频次多达611次,其中,成都、杭州、南京等重点城市调控松绑次数均超过7次。分类来说,杭州、南京等等超过29个城市放松限购,济南、厦门等111城放松限贷,广州、西安等7城放松限价,苏州、成都等24城放松限售,长沙、武汉等170城财税刺激托市,深圳、合肥等243城放松公积金贷款。

2023年1月-3月中旬,包括厦门、长沙、沈阳在内的60个城市继续松绑调控政策。且力度不减,比如武汉大幅松绑限购,一方面二环内的不限购政策默认延期,另一方面限购区内增加1套指标,非户籍限购区首套“承诺办”。

3、租赁、保障持续发力,解决好新市民、青年人等住房问题(略)

4、多渠道促进居民增收,提升居民购买力、扩容购房消费中坚力量(略)

5、推进区域协调发展,五大城市群将成新一轮发展高地(略)

PART.03

“两会”后2023年房地产政策展望

(本节有删减)

一、中央政策维持“托而不举”基调,坚守“保交楼”政策底线

我们认为2023年中央层面将延续“托而不举”的政策基调,继续托底房地产市场,引导市场预期稳步修复,逐步化解市场风险,稳住房地产这一支柱产业进而稳住经济大盘。但结合住建部部长对房地产企稳回升的4个原则定义,我们认为中央层面政策力度不会太大,不会搞强刺激,不会走用房地产刺激短期经济的老路。

相较于需求端,供给侧是中央层面政策的主要发力点。“保交楼”依旧是必须坚守的政策底线。前期3500亿专项贷款和2000亿免息再贷款等一系列举措支持之下,2023年前2月房屋竣工面积同比增长8%成都二套房首付新政策2022,仅次于2022年12月,为2022年以来次新高,显示“保交楼”已取得一定实质性成效。但另一方面,部分地区纾困资金审批流程长、支取困难、覆盖面有限等问题还亟待解决,不少项目继续停工或表演式复工也客观存在,保交付、稳民生依然任务艰巨。

二、地方需求端政策再加力,核心城市局部松绑、压力城市取消四限

可以预见的是,地方调控政策将进一步松绑,尤其是需求侧,将以支持刚需和改善性需求释放为切入点,促进房地产市场企稳回升。

一线及强二线城市调控政策尤有放松空间。例如限购政策边际放松,局部放开远郊区域限购,适当增加投亲养老、多孩家庭等特殊群体限购套数,下调落户门槛、降低非户籍居民购房社保要求等。又比如对前期出台的紧缩性限制性政策予以纠偏或收回,包括但不限于限贷层面下调二套房首付比例,交易层面优化普宅认定标准。

弱二线及三四线继续放开“四限”。类比于扬州等全面放开限购、常州等解除限售,压力城市可以考虑全面取消限购、限售,破除制约合理住房消费的障碍。限贷政策进一步优化调整,用好房贷利率下限动态调节政策,执行首套房20%、二套房30%起的最低首付比例,调整贷款套数认定规则、取消认房又认贷等。

三、企业融资持续改善,优质头部房企将获更大支持(略)

成都第一套房首付比例_成都首套房首付比例2016_成都二套房首付新政策2022

★ 完整版专题购买请咨询:021-60867863 吴经理 ★

目录

“两会”房地产政策

对比解读(2018-2023)与下半年展望

第一章 2023“两会”房地产相关内容解读

一、房地产定调:防风险、促需求中创网,对市场企稳回升充满信心

二、GDP增长5%左右、稳定就业、增加收入,提升居民购房能力

三、货币政策稳健精准,差别化住房信贷支持尤为可期

四、财政适度加力养老生育等保障体系,减轻购房者后顾之忧

第二章 2018-2023以来“两会”房地产定调的变与不变

一、变:发展模式、旧改、房地产税生变,防范风险重要性抬升

1、《报告》中房地产所处章节从扩内需到保民生再到防风险

2、三次下行期明确支持住房需求,市场相对平稳的2019-2021未提

3、2023年首提防风险,一头保交付一头保优质主体

4、向新发展模式平稳过渡,涵盖市场保障双轨并进等要求

5、2018-2019棚改声渐稀,2020年后旧改势渐起

6、房地产税让步稳地产,扩大试点工作暂时搁置

二、不变:房住不炒、因城施策不变,租赁与保障持续发力

1、长期坚持“房住不炒”,个别年份未提不代表定位动摇

2、因城施策促进市场良性循环,地方调控更加注重精准性

3、租赁、保障持续发力,解决好新市民、青年人等住房问题

4、多渠道促进居民增收,提升居民购买力、扩容购房消费中坚力量

5、推进区域协调发展,五大城市群将成新一轮发展高地

第三章 “两会”后2023年房地产政策展望

一、中央政策维持“托而不举”基调,坚守“保交楼”政策底线

二、地方需求端政策再加力,核心城市局部松绑、压力城市取消四限

三、企业融资持续改善,优质头部房企将获更大支持

排版丨Jenny

更多热点专题

#

#

#

#

研究中心专题卡计划

系统化的房企情报定制方案

预测走势 预警风险 提供借鉴

10大类别50余个精选专题

量身定制的专业服务

业务咨询021-60867863

发表回复

您的电子邮箱地址不会被公开。 必填项已用*标注