亲爱的新婚夫妻、备孕、怀孕的麻麻们,没有TA的婚姻和爱情都是不完美的,我相信当你有这个想法的时候,一定要记得办理《北京市生育服务登记单》。

小编为大家整理了关于办理条件、办理方法、用途以及常见问题。

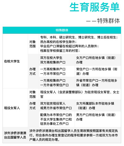
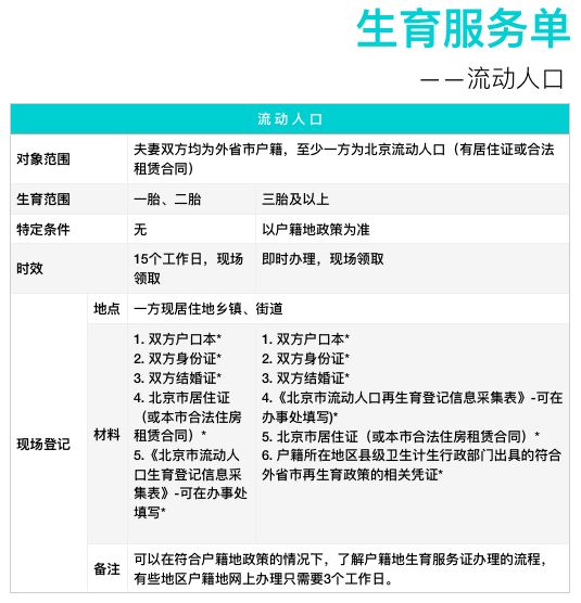
办理指南

北京生育服务系统_外来人口北京生育服务联系单_北京生育服务单 准生证

北京生育服务系统_外来人口北京生育服务联系单_北京生育服务单 准生证

常 见 QA

Q

A

准麻麻

各种疑惑的

新手准麻麻

北京生育服务单 准生证_外来人口北京生育服务联系单_北京生育服务系统

北京生育服务系统_北京生育服务单 准生证_外来人口北京生育服务联系单

星妈

云朵孕育小编

小星星的妈妈

提问1

准生证、生育服务证、生育服务联系单有什么区别?

生育服务证,俗称准生证,是2016年1月1日之前规定已婚夫妇生育子女办理的唯一合法的凭证,长期有效

从2016年1月1日起本市取消《生育服务证》管理制度,实行两孩以内生育登记服务和再生育行政确认制度。

生育服务单(曾用名生育联系单)是为了报销生育保险而生成的生育凭证,与生育服务证不是一回事。

提问2

之前办理过准生证/生育服务证,现在还可以用吗?

生育服务证是已婚夫妇生育子女办理的唯一合法的凭证,长期有效;但是并不能代替生育服务单所以还是需要办理生育服务单的。

提问3

引流产/出生后夭折,生育服务单需要重新办理嘛?

出生前引流产不需要重新办理;出生后夭折北京生育服务系统,需要重新办理。

提问4

生育服务单有什么作用?

生育服务单的用处主要有生产医院建档、产前检查报销、生育住院报销、生育津贴报销、新生儿入户等。

提问5

网上填报后,一直没有消息怎么办?

如何查询属于街道办事处?

如果填报后一直没有消息,可以咨询当地街道办事处北京生育服务系统,具体可以点击查询所属街道社区。

提问6

双方北京户籍网上填报后,咨询那个街道办事处?

会流转到女方街道办事处,所以需要联系女方街道社区办事处。

比较会装傻会卖萌

比较想你关注我(* ̄∇ ̄*)

发表回复

您的电子邮箱地址不会被公开。 必填项已用*标注